3.22M
Категория:
Физика
Похожие презентации:
Двойное лучепреломление
Двойное лучепреломление. (Лекция 39)
Биомехатронные системы. Лекция 1. Двойной маятник
Пороговый ток лазеров на двойной гетероструктуре и лазеров с квантовыми ямами
Ядерная технология и технологии двойного назначения
Двойной электрический слой на границе раздела твердое тело. Раствор электролита
Двойной электрон-ядерный резонанс. Введение в теорию кристаллического поля
Магнитотранспорт в двойной квантовой яме HgTe/HgCdTe с инвертированной зонной структурой
Металловедение. Основные типы диаграмм состояния двойных сплавов. (Лекция 4)
Распространение электромагнитных волн в анизотропных средах. Двойное лучепреломление в кристаллах
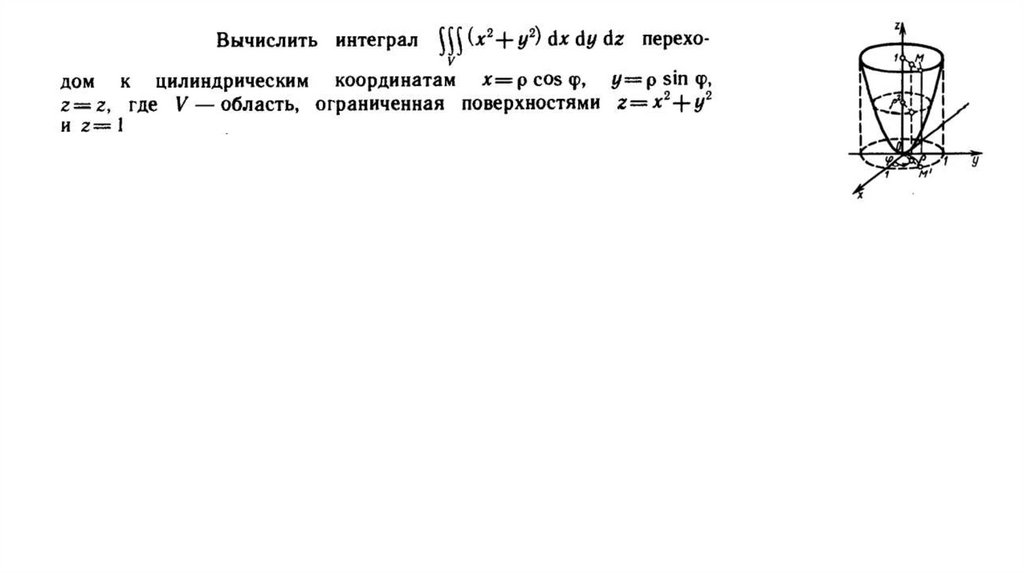
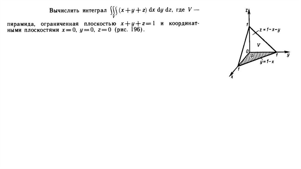
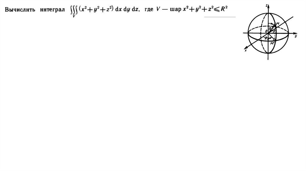
Двойные интегралы
1.
Лекция
Двойные интегралы
English
Русский
Правила