Решение задач на расчет выхода продукта от теоретически возможного
Вычисление массовой или объемной доли выхода продукции реакции
Формулы
Сколько л водорода выделится при действии избытка соляной кислоты на 2,7г алюминия, если выход водорода составляет 90% от
Закрепление
Домашнее задание:
76.50K
Категория: ФизикаФизика

Решение задач на расчет выхода продукта от теоретически возможного

1. Решение задач на расчет выхода продукта от теоретически возможного

2. Вычисление массовой или объемной доли выхода продукции реакции

1.Количество продукта, рассчитанное по
уравнению реакции, - это теоретический
выход, он соответствует 100%
2.Практический выход, то есть реально
полученное количество вещества, меньше
100%, и обозначается
(этта).

3. Формулы

Vпракт.(прод.)
прод.
100%
Vтеор.(прод.)
mпракт.(прод.)
прод.
100%
mтеор.(прод.)

4. Сколько л водорода выделится при действии избытка соляной кислоты на 2,7г алюминия, если выход водорода составляет 90% от

теоретического?

5.

Дано:
m( Н 2 )=2,7г
(Н 2 ) 90%(V)
Найти:
Vпракт (
)-?л
Н2

6.

Решение:
1.Найдем n(Al):
m
2,7г
n
0,1
M 27г/моль

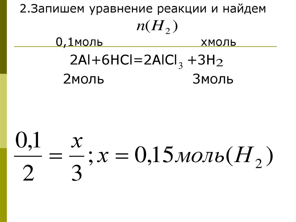
7.

2.Запишем уравнение реакции и найдем
0,1моль
n( H 2 )
хмоль
2Al+6HCl=2AlCl 3 +3H2
2моль
3моль
0,1 х
; х 0,15 моль( Н 2 )
2
3

8.

3.Найдем теоретический выход
по V.
Н2
V n Vm ;V ( H 2 ) 0,15 22,4 3,36 л

9.

4.Найдем практический выход
Н2
Vпракт.
Vтеор..
100%
90 3,36
Vпракт.(Н 2 )
3,024л.
100

10.

Ответ: Vпракт.(Н
2
) 3,024л.

11. Закрепление

1.Выход железа при
взаимодействии железной
окалины с алюминием
составляет 85%.Сколько г
железа можно получит из
1кг железной окалины?

12.

2.Выход водорода в реакции
взаимодействия натрия с
водой составляет
95%.Сколько литров
водорода получится при
растворении в воде 2,3г
натрия?

13. Домашнее задание:

Решить задачи после
§1,упр.8; §8,упр.3;
§11,упр.2.
English     Русский Правила