1.51M
Категория: ФизикаФизика

Решение задач на использование законов фотоэффекта (подготовка к ЕГЭ)

1.

Решение задач на использование
законов фотоэффекта
(подготовка к ЕГЭ)
Кучерявенко Владимир Николаевич
учитель физики МКОУ «Нижнесмородинская
средняя общеобразовательная школа»
Поныровского района Курской области

2.

Цель занятия:
- повторить законы фотоэффекта и уравнение Эйнштейна для
фотоэффекта;
- познакомиться с различными типами задач по фотоэффекту;
- подробно разобрать решение различных по уровню
сложности экзаменационных задач, соответствующих
демоверсии КИМ ЕГЭ по физике 2016 года.
План занятия:
1. Повторение законов фотоэффекта и уравнения Эйнштейна.
2. Применение полученных знаний на практике:
- решение качественных и графических задач на
использование законов фотоэффекта;
- решение расчётных задач на применение уравнения
фотоэффекта;
- решение комбинированных задач.

3.

Фотоэффект
Фотоэффектом
называется явление
выбивания
электронов из
вещества под
действием света.

4.

Первый закон фотоэффекта
ν1 = ν2
Количество
фотоэлектронов,
выбиваемых светом
с поверхности
металла за 1 с,
прямо
пропорционально
поглощаемой за это
время энергии
световой волны.

5.

Второй закон фотоэффекта:
Кинетическая
энергия
фотоэлектронов
линейно
возрастает с
частотой света
не зависит от
интенсивности
падающего света.

6.

Третий закон фотоэффекта
Для каждого вещества
существует красная
граница
фотоэффекта, т. е.
существует
наименьшая частота
min , ниже которой
фотоэффект не
возможен.

7.

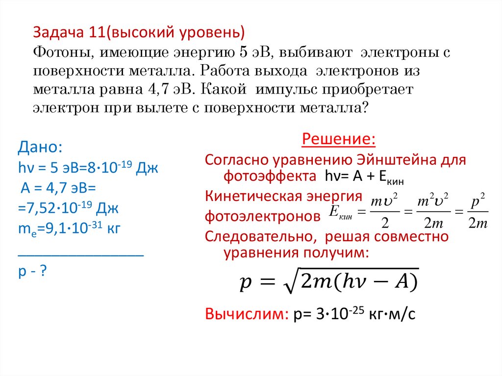
Уравнение Эйнштейна
hν = A +
English     Русский Правила