615.70K

Технологии оперативного планирования

1.

Технологии оперативного
планирования
btools.by

2.

Планирование
Что это?
определение способов и путей достижения целей.
2

3.

Планирование
Правило «6П»:
Правильное
Предварительное
Планирование
Предотвращает
Плохие
Показатели
3

4.

Цель
Что это?
конкретный показатель (или набор показателей) с четкими значениями, которые
надо достичь за плановый период.
4

5.

Цель
Specific – конкретность
Measurable – измеримость
Achievable – достижимость
Relevant – значимость
Timed – определенность во времени
5

6.

Виды целей
По продолжительности:
По иерархии:
• компании
• подразделения
• отдельного специалиста
стратегические
годовые
полугодовые
квартальные
месячные
недельные
6

7.

Цели моего подразделения
Годовые
Квартальные
Месячные
7

8.

Элементы плана
Показатели:
1.
2.
3.
4.
5.
6.
8

9.

Рекомендации к формулированию показателей
Требования к формулированию показателей:
Принцип полноты
Отсутствие противоречий
Ориентация на приоритет
Выполнимость
Подконтрольность
Мотивационная значимость
9

10.

Планирование показателей – игра в будущее
Система показателей для одного объекта управления должна обеспечивать полноту и точность
описания.
Определяющие факторы
Динамика
(от среза к срезу)
Итог
(срез по периоду)
Цели
(эффекты, результаты)
Границы возможностей и ресурсов (затраты
ресурсов, спецификация результатов)
Контекстные события (наблюдаемые
переменные, способные повлиять на объект
при условии нарушения тенденций)
Приведите примеры различных видов показателей из Вашей практики.
Откуда берутся плановые показатели для компании,
подразделения?
для
10

11.

Планирование сверху - снизу
Топ-менеджмент
Подразделение 2
План подразделения
План подразделения
Менеджер 1
Направление 1
Личный план
План 1
Менеджер 2
Личный план
Направление 2
Планирование сверху
Подразделение 1
Планирование снизу
Общий план фирмы
План 2
Менеджер 3
Направление 3
Личный план
План выпуска
3
11

12.

Планирование сверху - снизу
Преимущества
Недостатки
Планирование снизу
Планирование сверху
Как в регулярных планах могут отражаться действия по развитию предприятия?
12

13.

Формулирование показателей
Объём продаж
Комментарии
Как можно больше
На 20% больше
200 тыс.
(на конец периода,
в среднем, в сумме)
200 тыс. + - 10 тыс.
13

14.

Шаг 1.
Собрать и записать

15.

Шаг 2.
Обработать

16.

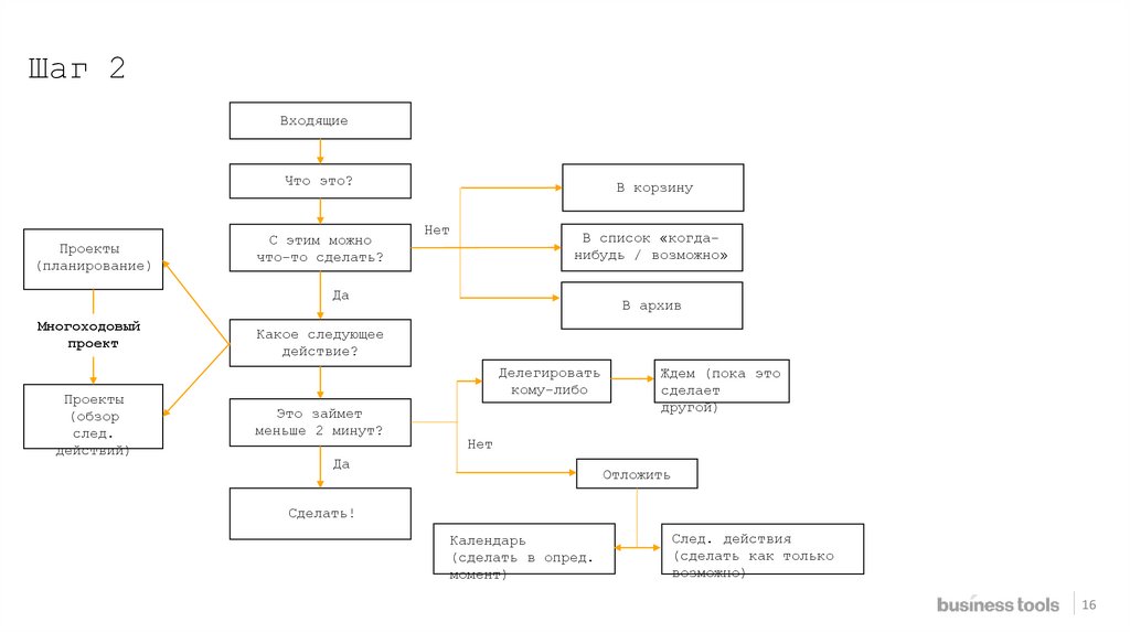
Шаг 2
Входящие
Что это?
Проекты
(планирование)
С этим можно
что-то сделать?
В корзину
Нет
В список «когданибудь / возможно»
Да
Многоходовый
проект
Проекты
(обзор
след.
действий)
В архив
Какое следующее
действие?
Делегировать
кому-либо
Это займет
меньше 2 минут?
Ждем (пока это
сделает
другой)
Нет
Да
Отложить
Сделать!
Календарь
(сделать в опред.
момент)
След. действия
(сделать как только
возможно)
16

17.

Формулируем задачу
1
Она звучит как ответ на «Что надо сделать?»
2
Она содержит глагол.
3
Она выполнима:
4

максимум за 30 минут;

минимальным использованием мозга.
Формулировка = конкретное действие.
17

18.

Шаг 3.
Организовать

19.

Организация
Год
Цели
Квартал
Проекты
Месяц
3 big
things
Неделя
Действия
День
19

20.

Списки
∙ список задач;
∙ список проектов;
∙ список целей;
∙ типовые списки задач: сборы в командировку, на спорт, еженедельных покупок,
поездка в деревню, взять в отпуск и т.п.
20

21.

Естественное планирование
1
Определите цели и принципы их достижения.
2
Сформируйте картину конечного результата.
3
Проведите мозговой штурм.
4
Организуйте полученный результат.
5
Определите следующие действия.
21

22.

Smart - критерии при формулировании целей
Ц ели должны бы ть:
∙ конкретными
∙ измеримыми
∙ согласованными
∙ реалистичными
∙ ограниченными во времени
Задает возможность программировать сознание на достижение цели.
22

23.

Mind Manager
Наиболее популярные бесплатные приложения: XMINDE; FREEMIND.
23

24.

Первый шаг
∙ Глобальный «чтобычтотор»
∙ Всесторонний анализ проекта
∙ Мозговой штурм
∙ Метод волшебной феи
∙ Первый шаг, понятный даже обезьяне
24

25.

Шаг 4.
Выбрать

26.

Планирование
Хронос – линейное, измеримое,
Кайрос – нелинейное время, благоприятный
«астрономическое» время.
момент для выполнения задачи.
∙ 07.00 – подъем
∙ место (очередь, автосервис, и т.д.).
∙ 07.30 – завтрак
∙ человек или группа людей (встречу
∙ 09.00 - планерка
директора, сообщу).
∙ обстоятельства внутренние (когда будет
настроение/вдохновение).
∙ обстоятельства внешние (когда шеф
будет в духе, после праздников).
26

27.

Контекстное планирование
Контекст (кайрос) – совокупность условий для выполнения какой-либо задачи.
Контекстное планирование – техника планирования, состоящая в:
∙ выявлении типовых личных «кайросов».
∙ заведении соответствующих личных задач, привязанных к этим
«кайросам».
∙ просмотр этих списков при приближении «кайросов».
27

28.

Алгоритм ежедневного планирования
1
На сетке времени отметьте «жесткие» задачи, для которых уже известно точное
время.
2
Составьте список «гибких» задач, т.е. не имеющих жесткого времени
исполнения.
Выделите ярким цветом те «гибкие» задачи, которые нужно выполнить в первую
очередь. Пользуйтесь принципом Парето, матрицей «Эйзенхауэра».
3
4
«Забюджетируйте» время на крупные приоритетные гибкие задачи. Пользуйтесь
матрицей расчета времени.
5
В ходе дня аккуратно вычеркивайте выполненное. Невыполненное переносите на
следующий период.
Жесткие и бю джетируем ы е
Гибкие
09.00.
10.00.
11.00.
28

29.

Распределение временного ресурса
Текущие задания
Перспективные задания
75%
25%
Распределение рабочего времени
Активная деятельность
60%
45%
15%
Реактивная
деятельность
20%
15%
5%
Пассив времени
20%
20%
29

30.

Установление приоритетов
∙ Принцип Парето
∙ Матрица Эйзенхауэра
∙ Или принцип 2-3/3-4
30

31.

Дневные биоритмы
0
15
3
18
6
21
9
12
24
31

32.

Дневные биоритмы
Инертность человека
Вовлечение
в выполнение
задачи
время
Ее связь с планированием
32

33.

Чек-лист ежедневного обзора
Задачи на сегодня обработаны. Полезное правило: не сделал – переформулируй.
Гвозди из головы вынуты.
Задачи на завтра выбраны.
Выполненное сегодня просмотрено.
33

34.

Чек-лист еженедельного обзора
Задачи на сегодня обработаны. Полезное правило: Не сделал – переформулируй.
Гвозди из головы вынуты.
Задачи на следующую неделю выбраны.
Неделя описана.
Приоритеты расставлены.
Жизнь нравится.
34

35.

Простые правила планирования
Планируйте
60% вашего времени.
Оценивайте задачи в часах, лучше - в 15-минутных отрезках.
Не берите на день больше, чем сможете - правило 3 big
things.
Стремитесь к ритмичности нагрузки.
Метод «лягушки».
Делегировал задачу – внеси задачу на контроль.
35

36.

Шаг 5.
Выполнить

37.

Чем пользоваться?
Конкретные инструменты абсолютно не важны. Каждый может работать с тем, что
удобно. Но в том или ином виде должны быть следующие инструменты:
∙ список задач
∙ список проектов
∙ календарь
∙ справочник информации
∙ приемник входящих
37

38.

Спасибо за внимание!
English     Русский Правила