44.14K
Категория: ФизикаФизика

Вимушена конвекція

1.

ВИМУШЕНА КОНВЕКЦІЯ
Практичне заняття 4

2.

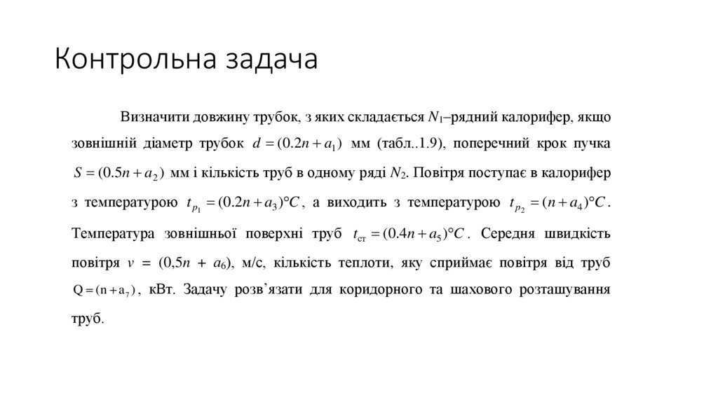
Контрольна задача
Визначити довжину трубок, з яких складається N1–рядний калорифер, якщо
зовнішній діаметр трубок d (0.2n a1 ) мм (табл..1.9), поперечний крок пучка
S (0.5n a2 ) мм і кількість труб в одному ряді N2. Повітря поступає в калорифер
з температурою t p1 (0.2n a3 ) C , а виходить з температурою t p2 (n a4 ) C .
Температура зовнішньої поверхні труб tст (0.4n a5 ) C . Середня швидкість
повітря v = (0,5n + а6), м/с, кількість теплоти, яку сприймає повітря від труб
Q (n a 7 ) , кВт. Задачу розв’язати для коридорного та шахового розташування
труб.

3.

Вихідні дані
Варіант
N1
N2
а1
а2
а3
а4
а5
а6
а7
1ХК
5
8
20
50
12
50
120
1
110
2ХМ
6
7
25
52
11
53
125
2
108
3ХП
7
6
30
54
10
56
130
3
106
English     Русский Правила