2.54M
Категория: ПрограммированиеПрограммирование

Хэш-функции (Hash functions). Лекция 7

1.

2.

3.

4.

5.

6.

(закрытая адресация)
(открытая адресация)

7.

8.

9.

10.

11.

12.

• Ключевые
• Бесключевые

13.

14.

15.

Коллизия 2 рода
Коллизия 1 рода
Пусть есть 5 объектов принимающих 10
значений.
Значение конкретного элемента
совпадает со значением другого
элемента. (вероятность = 1/10)
Коллизия 2 рода
Пусть есть 5 объектов принимающих 10
значений.
Значения каких-то двух объектов совпадают.
(Вероятность =?)

16.

17.

Вероятность, того, что дни рождения не совпадут
Вероятность, того, что дни рождения совпадут
Какова вероятность для 5-ти объектов с 10-ю вариантами
значений?

18.

19.

Приближение
При p(n)=1/2,
N=365 количество человек составит

20.

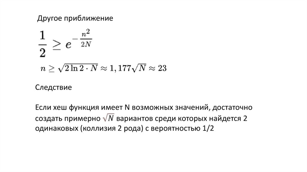
Другое приближение
Следствие
Если хеш функция имеет N возможных значений, достаточно
создать примерно
English     Русский Правила