1.74M
Категория: ФизикаФизика

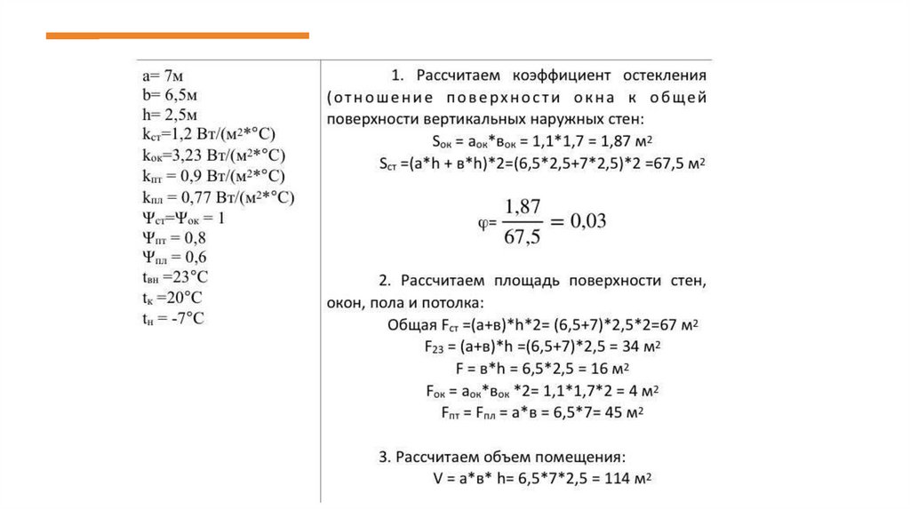
Энергосбережение в теплоэнергетике

1.

АМАНГЕЛЬДЫ МАРИЯ
НУРЖИГИТ НУРСУЛТАН
ТЁ ВИКТОР
УВАЛИЕВА АДЕМИ
ЭНЕРГОСБЕРЕЖЕНИЕ В
ТЕПЛОЭНЕРГЕТИКЕ

2.

3.


Комната
Прибор
Фото
Количество
Время работы в
сутки
Потребление в сутки
Потребление в
месяц
Гостиная
1
Лампочка
6

2,52 кВт/ч
75,6 кВт
2
Утюг
1

2,6 кВт
78 кВт
3
Телевизор
1

0,5 кВт
15 кВт
Итого
168,6 кВт

4.

5.

6.

7.

8.


Комната
Прибор
Фото
Количество
Время работы в
сутки
Потребление в сутки
Потребление в
месяц
Ванная
1
Лампочка
1

0,12 кВт
3,6 кВт
2
Фен
1
0,25 ч
0,5 кВт
15 кВт
3
Стиральная машина
1
2 ч в неделю
2,5 кВт
10 кВт
English     Русский Правила