130.71K
Категория: ФизикаФизика

Методы регистрации электромагнитного излучения

1.

Методы регистрации
электромагнитного
излучения.

2.

Методы регистрации оптического излучения.
Характеризуются:
чувствительностью,
инерционностью, селективностью.
Глаз.
Тепловые методы (термопара, термостолбик).
Фотографический.
Фотоэлектрический
Фотосопротивления, фотодиоды.
Ионизационные детекторы

3.

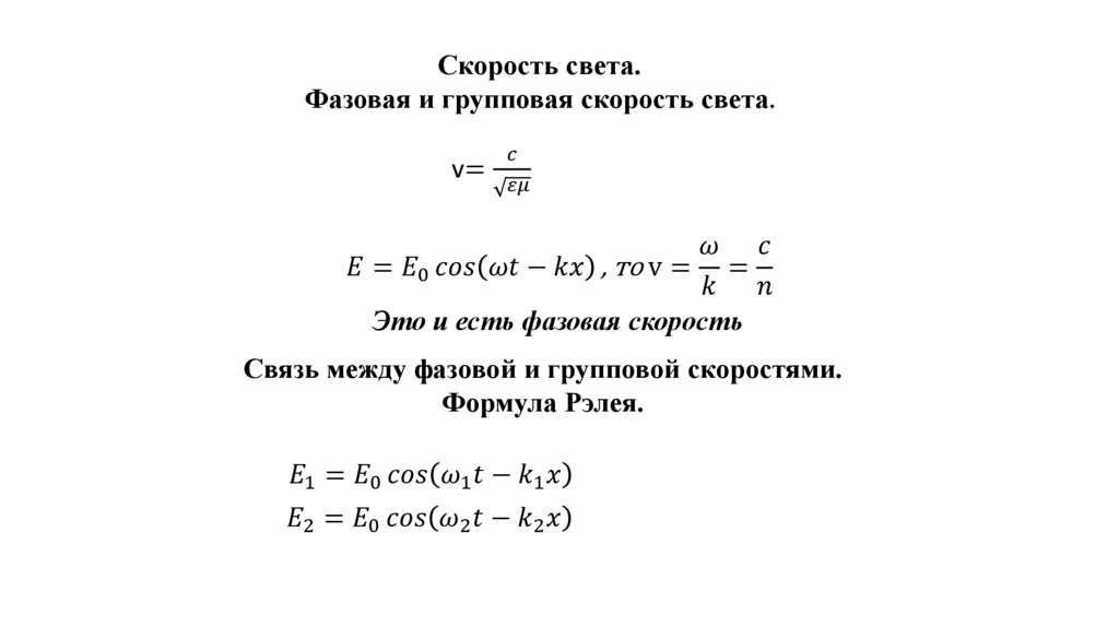
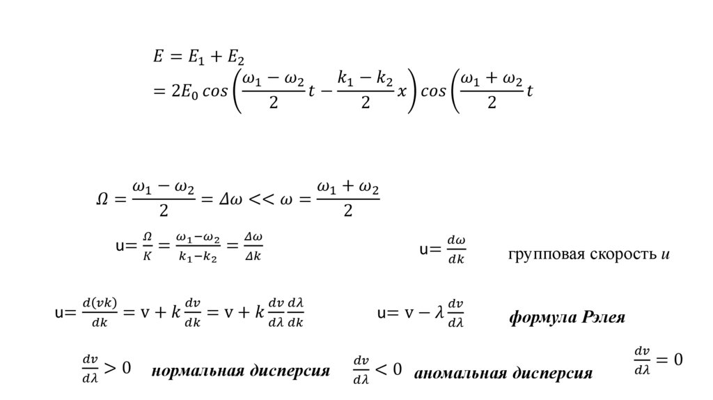
Скорость света.
Фазовая и групповая скорость света.
v=
English     Русский Правила