1.93M
Категория:
Физика
Похожие презентации:
Масштаб
Получение электрической энергии в промышленных масштабах
На пути к квантовым эффектам в макроскопическом масштабе
Требования к оформлению РГР. Диаграммы энергобалансов в масштабе
P-n переход при открывающем смещении. Масштаб обедненного слоя
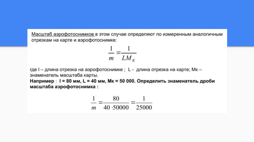
Масштаб аэрофотоснимков
1.
English
Русский
Правила