7.33M
Категория:
Физика
Похожие презентации:
Решение задач по теме «Основы термодинамики»
Решение задач по теме «Основы термодинамики»
Решение задач по теме «Основы термодинамики»
Решение задач по теме «Основы термодинамики»
Решение задач по теме «Основы термодинамики»
Решение задач по МКТ и термодинамики в ЕГЭ
Решение экспериментальных задач по МКТ и Термодинамике
МКТ и термодинамика
Решение задач по термодинамике
Термодинамика. Решение задач
Решение задач по теме « МКТ и термодинамика»
1.
Решение задач по теме
« МКТ и термодинамика»
(№25 и №27) ЕГЭ физика 2022
2.
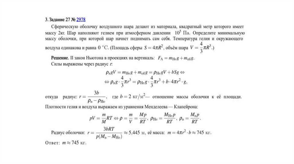
3.
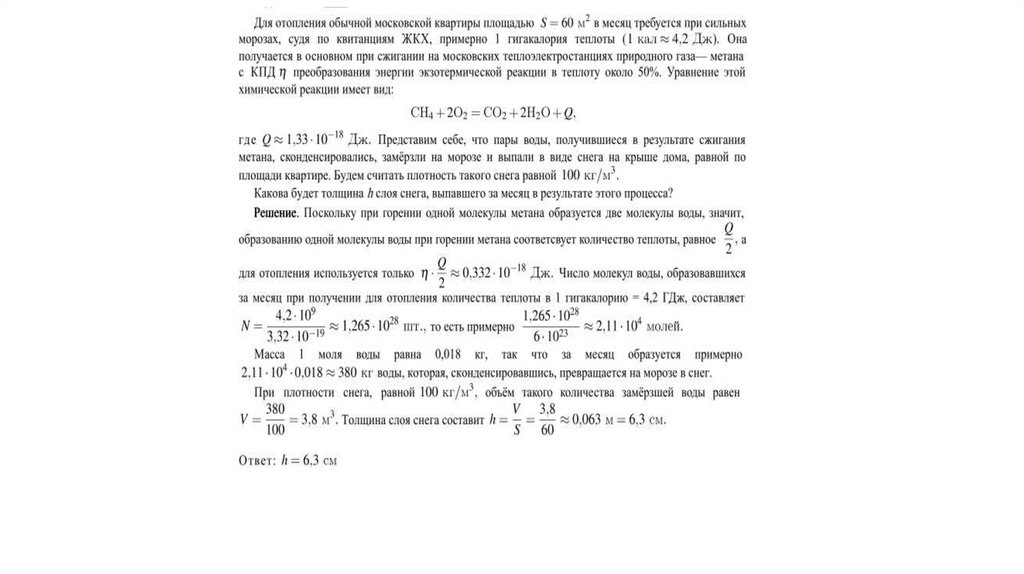
4.
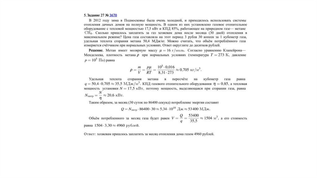
5.
Динамика .Механическое
равновесие.
6.
7.
8.
9.
10.
11.
12.
13.
14.
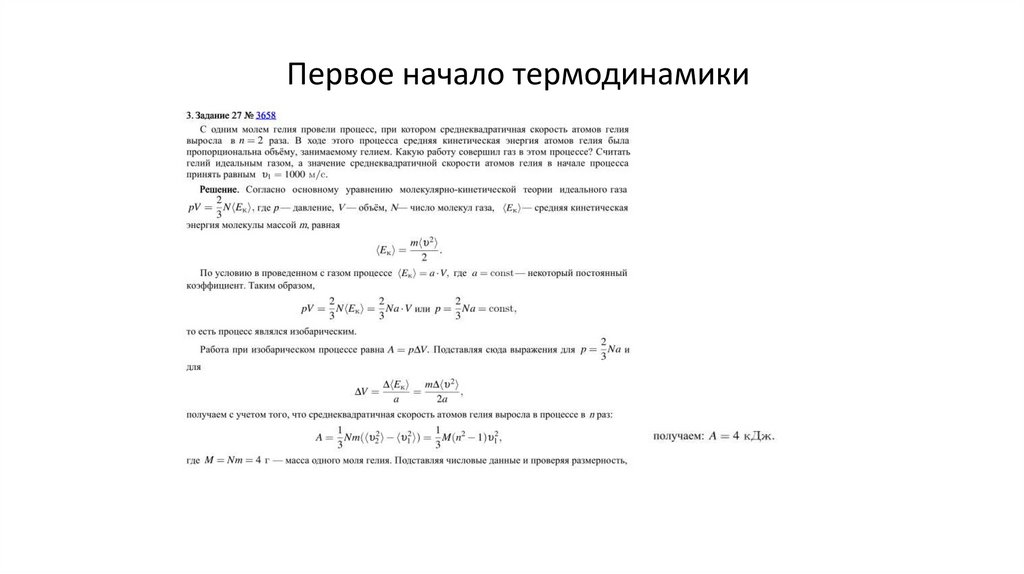
Первое начало термодинамики
15.
16.
17.
18.
19.
20.
21.
22.
23.
Тепловой баланс
24.
25.
26.
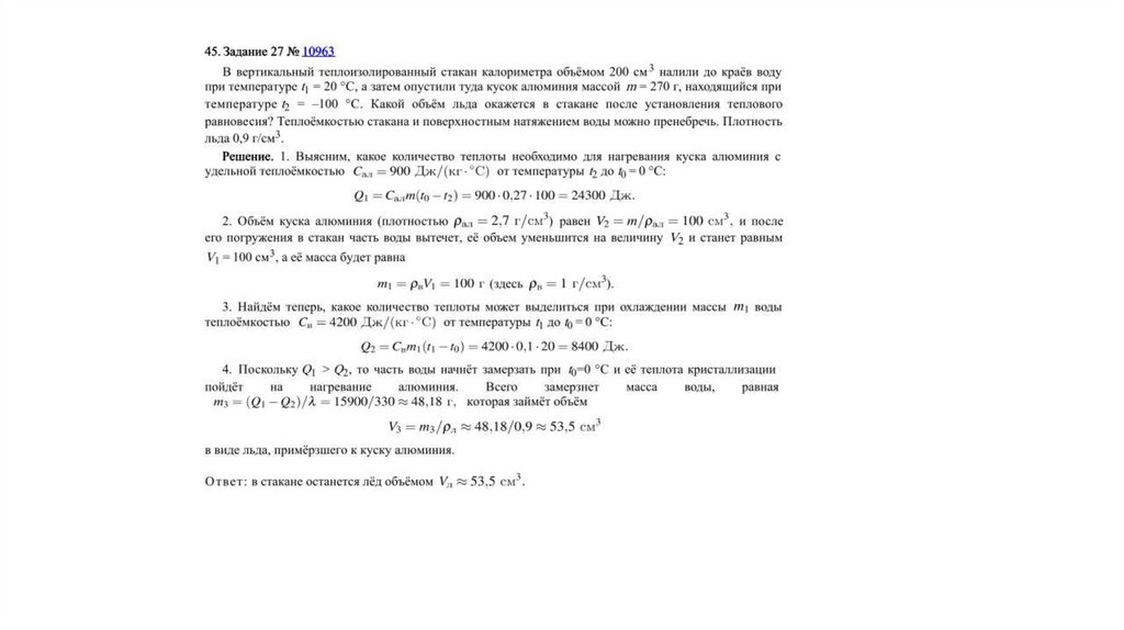
27.
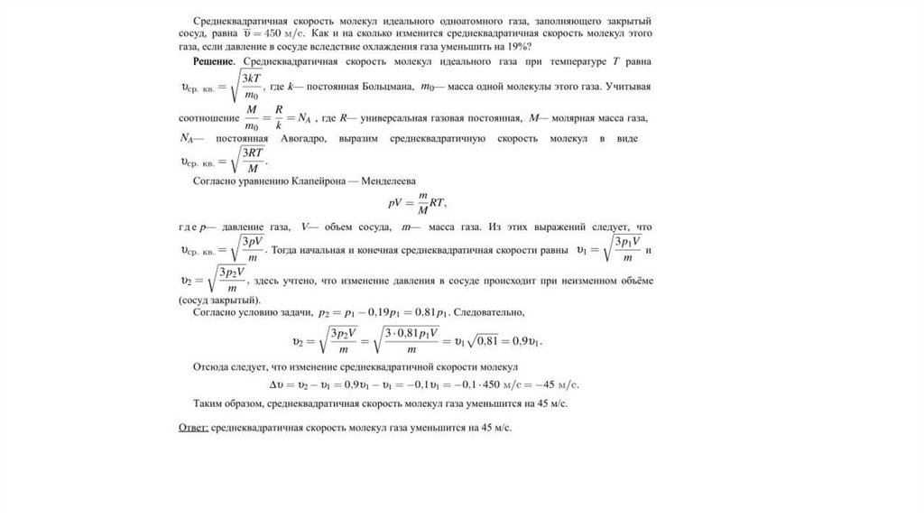
28.
29.
30.
Термодинамика.Вычисление работы .КПД,
English
Русский
Правила