494.00K
Категория:
Биология
Похожие презентации:
Вирусы. Лекция 9
Селекция (9)
Человек как часть природы (9 класс)
Структура почвы. (Лекция 9)
Биология введение. 9 класс
Фотосинтез. 9 класс
Химиотерапия и антибиотики. Бактериофаги. (Занятие 9)
Витамины. 9 класс
Вирусы (9 класс)
Понятия генетики (9 класс)
Деревья. Лекция 9
1.
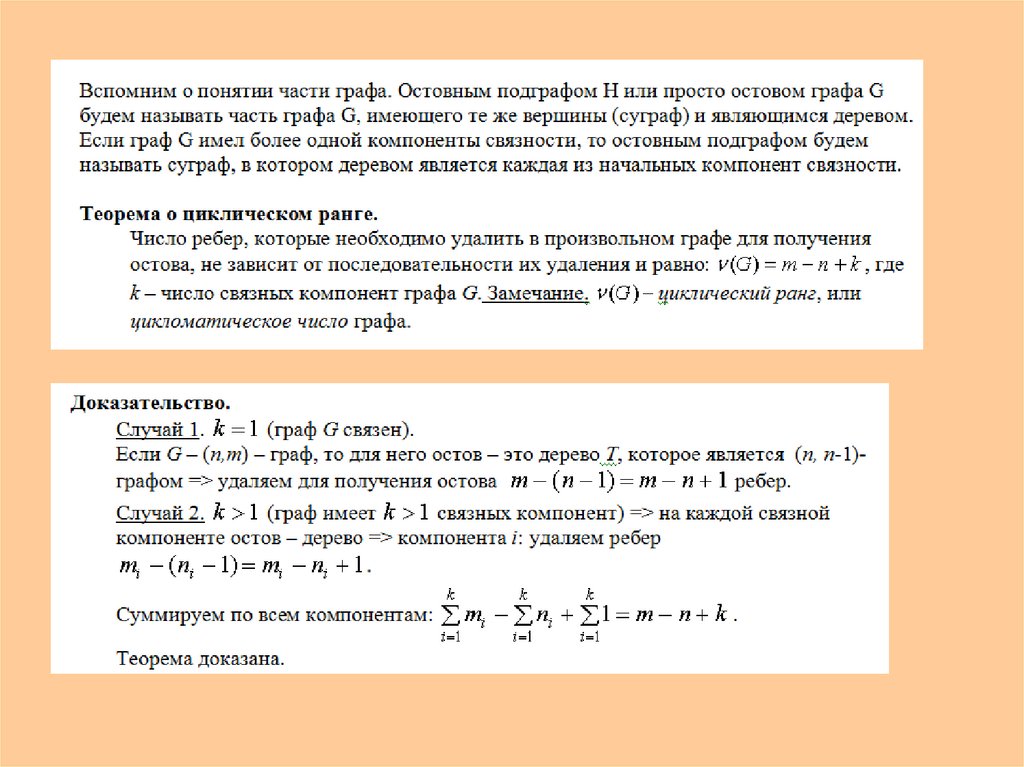
Лекция 9. Деревья.
2.
3.
4.
5.
6.
7.
8.
9.
10.
11.
Алгоритм Прима
12.
13.
Алгоритм Краскалла
English
Русский
Правила