2.03M
Категория: МатематикаМатематика

Подготовка к ОГЭ. 2020 год

1.

Подготовка к ОГЭ
2020 год

2.

Задания №9,№15

3.

4.

5.

6.

7.

8.

9.

10.

11.

12.

13.

14.

15.

16.

17.

18.

19.

20.

21.

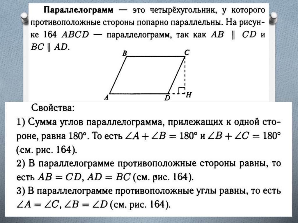
Один угол параллелограмма на 56° больше другого.
Найдите
градусную
меру
меньшего
из
углов
параллелограмма.
В
Решение:
<А+ <В =180°,
<А = (180°- 56 °):2= 62°
Ответ: 62
А
С
D

22.

23.

Найдите площадь прямоугольного
треугольника, если его катеты равны 8м
и 11м.
Решение:
S=a*b:2=
8*11:2=44
Ответ:44
8
11
English     Русский Правила