1.17M
Категория: МеханикаМеханика

Влияние остаточных напряжений на предел выносливости при изгибе в условиях концентрации напряжений

1.

Влияние остаточных напряжений на
предел выносливости при изгибе в
условиях концентрации напряжений.
Выполнил студент группы 2308-240502D,
Вдовин А.Н.
Научный руководитель: д.т.н Павлов В.Ф.
Самара 2020г.

2.

Цель и задачи
• Цель: прогнозирование предела выносливости поверхностно-упрочненных
деталей с концентраторами напряжений
• Задачи:
a. Выявить взаимосвязь остаточных напряжений и предела выносливости при
изгибе в условиях концентрации напряжений
b. Оценить влияние остаточных напряжений в поверхностном слое детали с
концентраторами напряжений на приращение предела выносливости
2

3.

Оценка влияния остаточных напряжений на предел выносливости
pR p P ост
0
R
pR
– предел выносливости детали с остаточными напряжениями;
pR0
– предел выносливости детали без остаточных напряжений;
P
ост
– коэффициент влияния остаточных напряжений на предел выносливости;
– меридиональное (осевое) остаточное напряжение в наименьшем сечении
концентратора а его поверхности
pR P | ост |
– меридиональное (осевое) остточное напряжение в наименьшем сечении концентратора на его поверхности
3

4.

Остаточные напряжение по толщине поверхностного слоя
4

5.

Среднеинтегральные остаточные напряжения
2m
1 c
zд ( )
[ ( ) Ak k ( )]
2
1 с
k 0,2,...
t b
c
t b
y (1 c) y 2 (1 c) 2 4t 3c
2t
5

6.

Среднеинтегральные остаточные напряжения
2(1 с)
z (1)
оcт
1 с
ост
2
/2
0
z
(v)dv
2
/2
ост
(v)dv
0
6

7.

Предел выносливости детали при использовании критерия
среднеинтегральных остаточных напряжений
pR p P ост ,
0
R
ост
2 ост ( )
1
0
1 2
d ,
cos v
7

8.

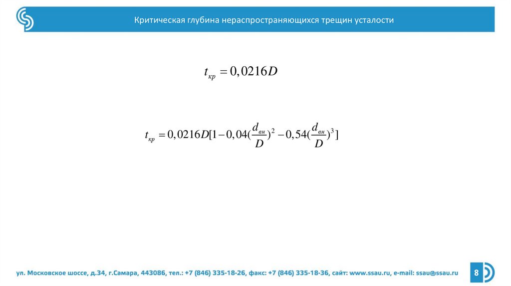
Критическая глубина нераспространяющихся трещин усталости
tкр 0, 0216 D
d вн 2
d вн 3
tкр 0, 0216 D[1 0, 04( ) 0,54( ) ]
D
D
8

9.

Пример
Номер
границ
частей
0
1
2
3
4
5
6
7
8
9
10
v , град
0
9
18
27
36
45
54
63
72
81
90
0.100 0.099 0.095
0.089
0.081
0.071
0.059
0.045
0.031
0.016
0
-1070 -1070 -1080
-1100
-1110
-1120
-1130
-1110
-1020
-810
-420
а, мм
ост,
МПа
9

10.

БЛАГОДАРЮ
ЗА ВНИМАНИЕ
English     Русский Правила