Практическое занятие №10 ТЕМА: Оценка качества уплотнения земляных сооружений
4.57M
Категория: ГеографияГеография

Оценка качества уплотнения земляных сооружений. Тема №10

1. Практическое занятие №10 ТЕМА: Оценка качества уплотнения земляных сооружений

2.

Введение
Физические свойства грунта зависят от его зернового, минералогического и
химического составов. В большинстве случаев при строительстве и эксплуатации
автомобильных дорог используют обломочные, песчаные и глинистые грунты,
представляющие собой дисперсные, а следовательно, пористые тела, физические
свойства которых отличаются рядом особенностей.
К числу наиболее важных характеристик относят плотность и пористость грунтов. В
соответствии с ГОСТ 5180-84 различают: плотность грунта, плотность сухого грунта,
плотность частиц грунта.
Плотность грунта - это отношение массы породы, включая массу воды в ее порах,
к занимаемому этой породой объему:
где т - масса породы с естественной влажностью и сложением, г;
V- объем, занимаемый породой, см3.

3.

Плотность грунта зависит от минералогического состава, влажности и характера
сложения (пористости). Этот показатель определяют объемно-весовым методом по ГОСТ
5180 (метод режущего кольца) или по ГОСТ 28514 (метод замещения объема). Метод
режущего кольца применяют для определения плотности однородных по
гранулометрическому составу песчаных и пылевато-глинистых грунтов, не содержащих
крупных включений. Режущие кольца должны иметь толщину стенки 1,5-3 мм, угол
заточки не более 30°, размер принимается:
- внутренний диаметр не менее 70 мм и высота от 0,5 до 0,8 от внутреннего диаметра для уплотненных связных грунтов, характеризуемых полутвердой, тугопластичной и
мягкопластичной консистенцией;
-внутренний диаметр не менее 100 мм - для уплотненных песчаных грунтов.
Плотность грунта обычно находится в пределах 1,2-2,4 г/см3.
Плотность сухого грунта - отношение массы сухого грунта (исключая массу воды в
его порах) к занимаемому этим грунтом объему (включая имеющиеся в грунте поры).
Плотность сухого грунта может быть определена расчетным и экспериментальным
путем с помощью влагомера-плотномера системы Н.П. Ковалева.
Расчетным путем плотность сухого грунта определяется по формуле
где W- влажность грунта, определяемая по формуле
где т1 - масса влажного грунта с бюксом, г;
т2 - масса сухого грунта с бюксом, г;
т3 - масса бюксы, г.

4.

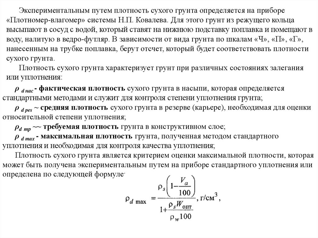
Экспериментальным путем плотность сухого грунта определяется на приборе
«Плотномер-влагомер» системы Н.П. Ковалева. Для этого грунт из режущего кольца
высыпают в сосуд с водой, который ставят на нижнюю подставку поплавка и помещают в
воду, налитую в ведро-футляр. В зависимости от вида грунта по шкалам «Ч», «П», «Г»,
нанесенным на трубке поплавка, берут отсчет, который будет соответствовать плотности
сухого грунта.
Плотность сухого грунта характеризует грунт при различных состояниях залегания
или уплотнения:
ρ d нас - фактическая плотность сухого грунта в насыпи, которая определяется
стандартными методами и служит для контроля степени уплотнения грунта;
ρ d pes ~ средняя плотность сухого грунта в резерве (карьере), необходимая для оценки
относительной степени уплотнения;
ρd тр ~~ требуемая плотность грунта в конструктивном слое;
ρ d max - максимальная плотность грунта, полученная методом стандартного
уплотнения и необходимая для контроля качества уплотнения;
Плотность сухого грунта является критерием оценки максимальной плотности, которая
может быть получена экспериментальным путем на приборе стандартного уплотнения или
определена по следующей формуле:

5.

где ρs - плотность частиц грунта, г/см3;
Va - содержание воздуха в грунте при оптимальной влажности: в супеси 6-8%;
суглинках 3-4%; глинах 4-5%;
Wопт - оптимальная влажность, %;
ρw - плотность воды в грунте, г/см3.
Наиболее вероятные значения максимальной плотности сухого грунта составляют:
для песка - 1,8 г/см3; супеси - 1,7-2,0 г/см3; суглинка - 1,5-1,8 г/см3; глины - 1,5 г/см3.
Степень уплотнения грунтов регламентируется следующими коэффициентами:
Ктр - коэффициент требуемого уплотнения, характеризующий минимальное значение
плотности грунта в дорожной конструкции:
Кфакт - коэффициент фактического уплотнения, являющийся сравнительным
показателем оценки фактической и максимальной плотности. Определяется по формуле

6.

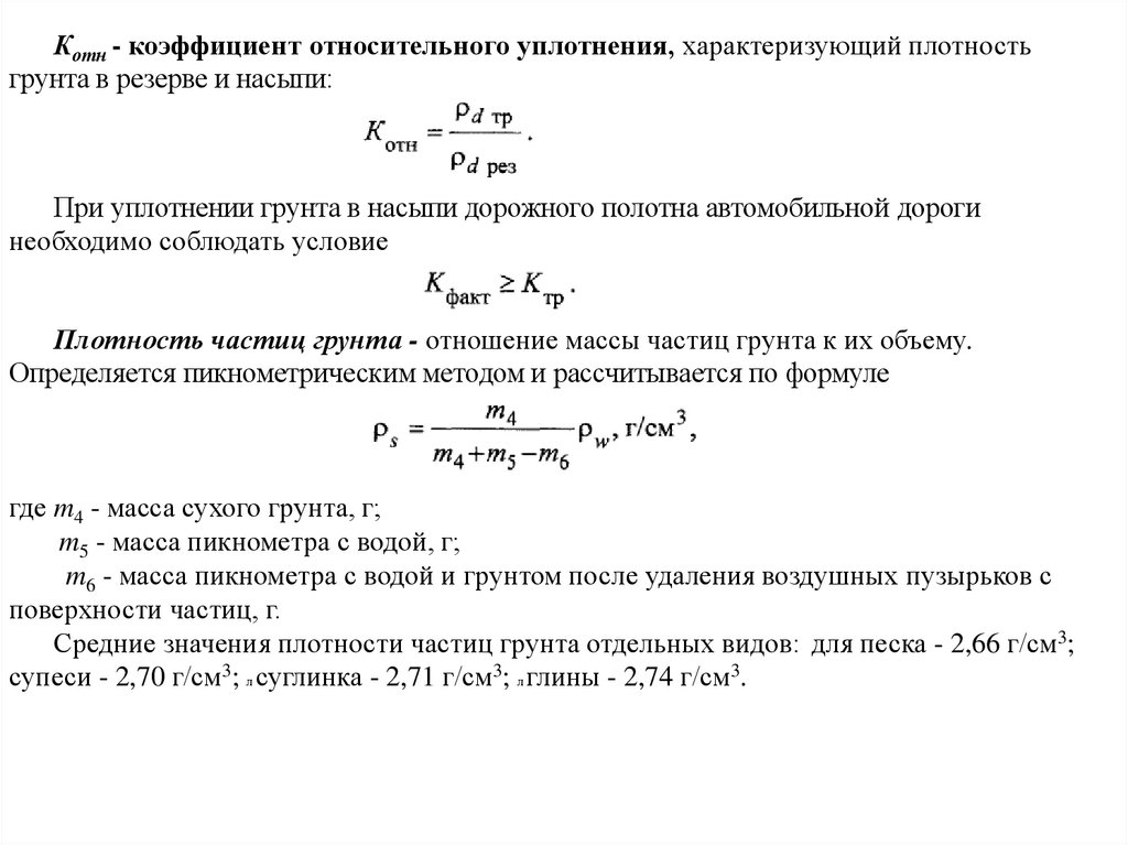
Котн - коэффициент относительного уплотнения, характеризующий плотность
грунта в резерве и насыпи:
При уплотнении грунта в насыпи дорожного полотна автомобильной дороги
необходимо соблюдать условие
Плотность частиц грунта - отношение массы частиц грунта к их объему.
Определяется пикнометрическим методом и рассчитывается по формуле
где m4 - масса сухого грунта, г;
m5 - масса пикнометра с водой, г;
m6 - масса пикнометра с водой и грунтом после удаления воздушных пузырьков с
поверхности частиц, г.
Средние значения плотности частиц грунта отдельных видов: для песка - 2,66 г/см3;
супеси - 2,70 г/см3; л суглинка - 2,71 г/см3; л глины - 2,74 г/см3.

7.

Задание
1. Определить коэффициент относительного уплотнения грунта в насыпи на основании
исходных данных.
2. Определить, для какой части дорожного полотна подходит данная степень
уплотнения при обозначенном типе покрытия.
Пример расчета
Исходные данные
1. Вариант 26.
2. Фактическая плотность грунта в насыпи, г/см3 - 1,80; 1,81; 1,82.
3. Плотность грунта в слоях шурфа, г/см3 1,78; 1,79; 1,80.
4. Толщина слоев в шурфе, см 28, 43, 51.
5. Влажность грунта, % 8.
6. Вид грунта песок средний.
7. Тип усовершенствованного покрытия переходной.
8. Конструкция дорожного полотна выемка.

8.

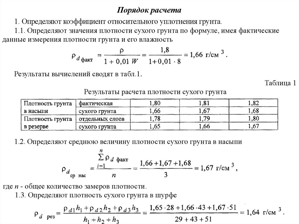
Порядок расчета
1. Определяют коэффициент относительного уплотнения грунта.
1.1. Определяют значения плотности сухого грунта по формуле, имея фактические
данные измерения плотности грунта и его влажность
Результаты вычислений сводят в табл.1.
Таблица 1
Результаты расчета плотности сухого грунта
1.2. Определяют среднюю величину плотности сухого грунта в насыпи
где п - общее количество замеров плотности.
1.3. Определяют плотность сухого грунта в шурфе

9.

1.4. Определяют коэффициент относительного уплотнения грунта, необходимый для
вычисления фактически выполненного объема земляных работ
1.5. Определяют коэффициент требуемого уплотнения на основании данных табл. 2.
Таблица 2
Значения коэффициентов уплотнения
В данном случае коэффициент относительного уплотнения равен 1,01, вид грунта песок средний. Следовательно, коэффициент требуемого уплотнения составляет 0,92.
2. Определяют, для какой части дорожного полотна подходит данная степень
уплотнения при усовершенствованном облегченном типе покрытия.

10.

На основании табл. 3 с учетом того, что конструкция дорожного полотна - выемка,
определяют часть дорожного полотна, для которого может быть применен песок средней
крупности по коэффициенту требуемого уплотнения равному 0,92. Такой частью является
слой ниже уровня сезонного промерзания.
Таблица 3
Минимальные значения требуемого коэффициента уплотнения грунта

11.

Заключение
Применяя высокоэффективные машины на уплотнении грунта в дорожной
конструкции, можно уплотнить грунт с более высокой степенью уплотнения, чем он
находился в карьере или резерве при естественном залегании. Это приведет к тому, что
объем грунта, уплотненный в конструкции, будет меньше, чем объем резерва, откуда он
был перемещен в конструкцию. Это учитывает коэффициент относительного уплотнения,
сравнивающий плотности в насыпи и резерве.
В данном случае коэффициент относительного уплотнения равен 1,01. Коэффициент
требуемого уплотнения равен 0,92. Такая степень уплотнения может быть только у грунта
среднего песка, залегающего ниже слоя сезонного промерзания в выемке.

12.

13.

Вариант задания
№ варианта
ФИО студента
1
Брагин Денис Юрьевич
2
Васенев Владимир Юрьевич
3
Виноградова Наталья Николаевна
4
Волгушев Сергей Ильич
5
Гатилов Руслан Александрович
6
Голубев Алексей Александрович
7
Горбачев Владимир Владимирович
8
Давыдов Артём Алексеевич
9
Дементьев Михаил Владимирович
10
Дёминова Аделина
11
Дьяченко Виолетта Геннадьевна
12
Дядина Дарья Юрьевна
1
Иванов Андрей Игоревич
2
Матузов Владимир Александрович
3
Нефедов Никита Евгеньевич
4
Орлов Андрей Игоревич
5
Павлова Алина Александровна
6
Петров Андрей Павлович
7
Смирнов Максим Владимирович
8
Спиридонов Андрей Евгеньевич
9
Сумцова Алиса Сергеевна
10
Шишкин Андрей Михайлович
11
Шмелева Анастасия Алексеевна
12
Шуляев Александр Владимирович
1
Шумков Даниил Михайлович
English     Русский Правила