МАТРИЦАЛАР ТЕОРИЯСЫ
§1.1. Матрицалар
775.18K

Матрицалар теориясы

1. МАТРИЦАЛАР ТЕОРИЯСЫ

2. §1.1. Матрицалар

Геометриялык фигуралардын жана алардын үстүнѳн
жүргүзүлүүчү амалдардын аналитикалык жазылышын матрица
деп аталуучу математикалык объектинин жардамында берүү
ыңгайлуу болот. Ошондуктан матрица түшүнүгүнѳ токтололу.
I. Матрица түшүнүгү
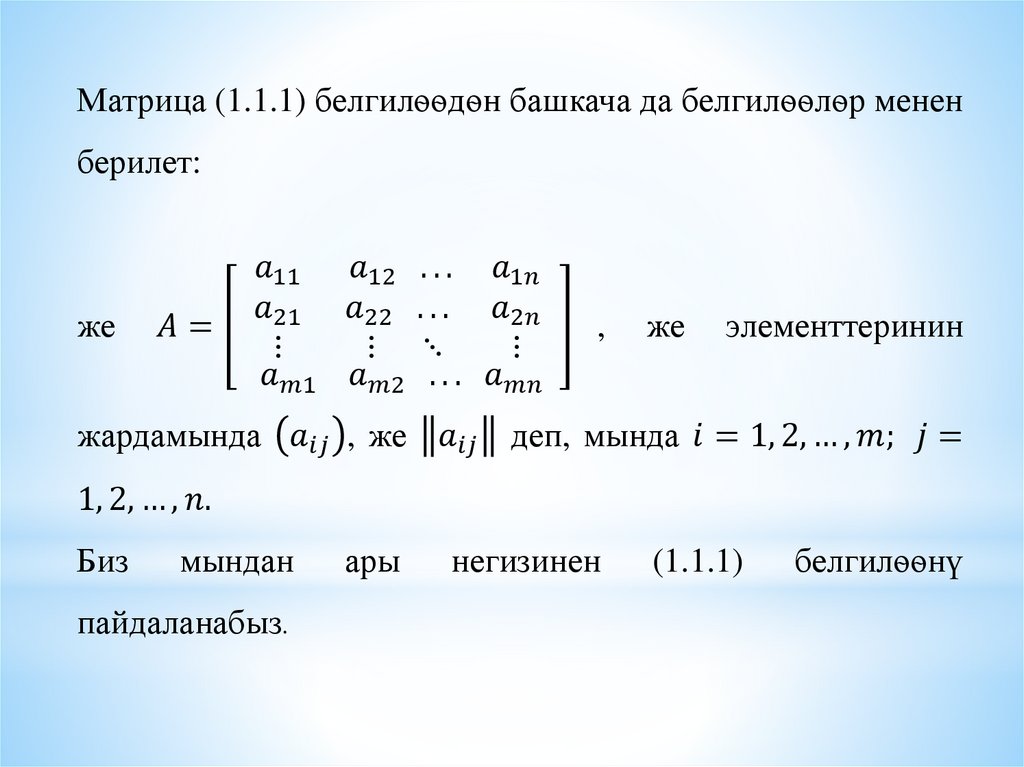
Аныктама 1.1.1. Математикалык обьектилерден (же сандардан, же
функциялардан, же туюнтмалардан) түзүлүп, m жолчодон жана n
мамычадан турган тик бурчтуу таблица матрица деп аталат.
English     Русский Правила