1.96M
Категория:
Право
Похожие презентации:
Публичная (общественная) собственность
Общественные объединения
Преступления против общественной безопасности и общественного порядка
Общественные организации
Публичное право
Преступления против общественного порядка и общественной безопасности
Преступления против общественной безопасности и общественного порядка
Преступления против общественной безопасности и общественного порядка
Общественный контроль над институтами публичной власти
Общественные объединения
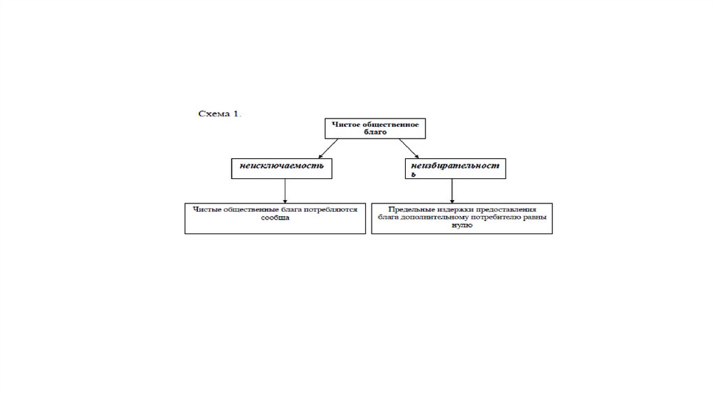
Общественные блага
1.
English
Русский
Правила