7.49M
Категория:
Математика
Похожие презентации:
Итоги главы 4
Теория алгоритмов. (Глава 4)
Площадь. Глава 4
Деревья. Дерево - граф без циклов
Глава 4. Симплексный метод
Глава 4. Векторная алгебра. §1. Векторы
Проверочные работы к главе 4 «Уравнения»
§4. Непрерывность функции
Тема 4. Сети Петри
Деревья. Алгоритм Краскала
Циклы и деревья. Глава 4
1.
Глава 4.
Циклы и деревья
2.
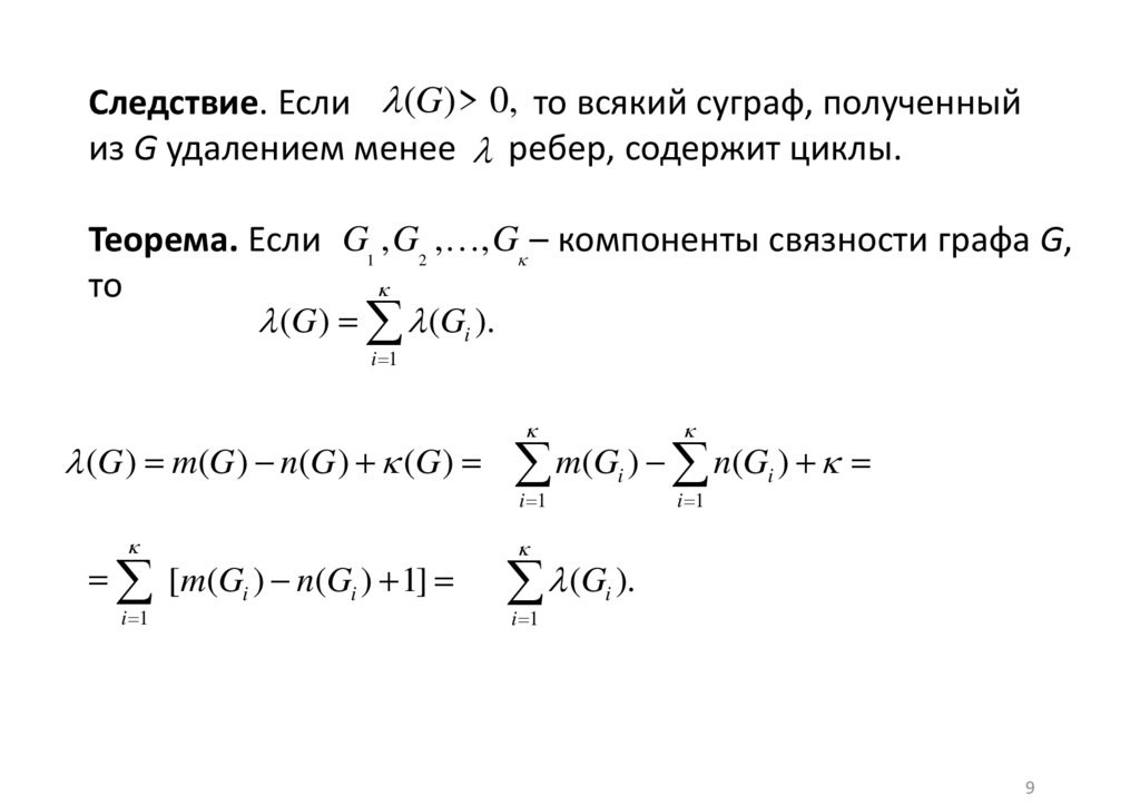
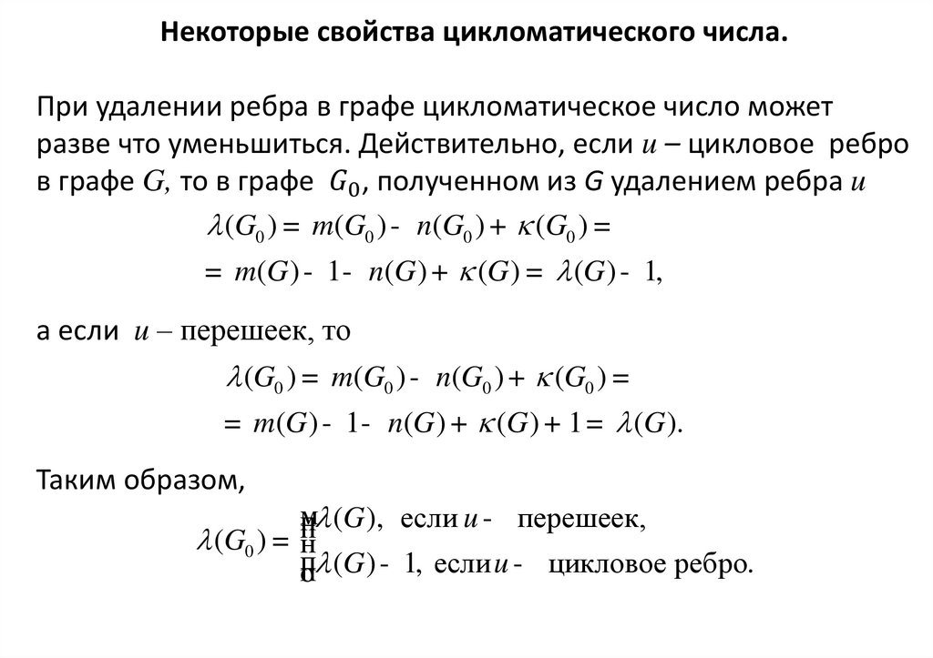
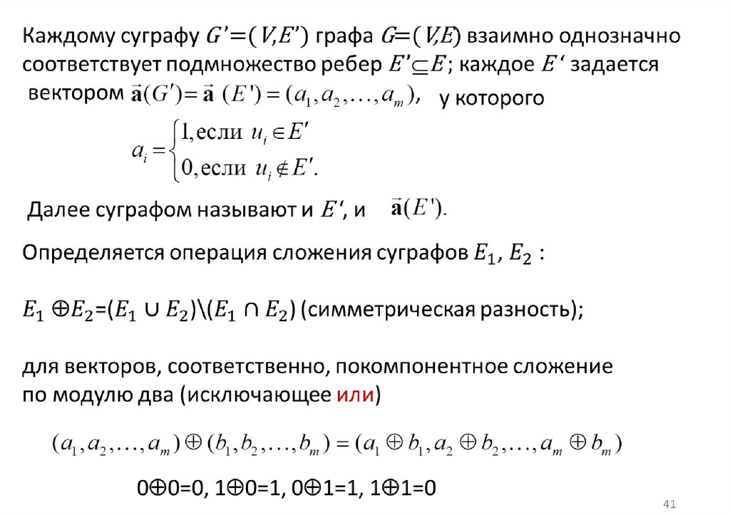
4.1. Цикломатическое число
3.
Определение
Определение. Цикломатическое число (cyclomatic number),
графа
English
Русский
Правила