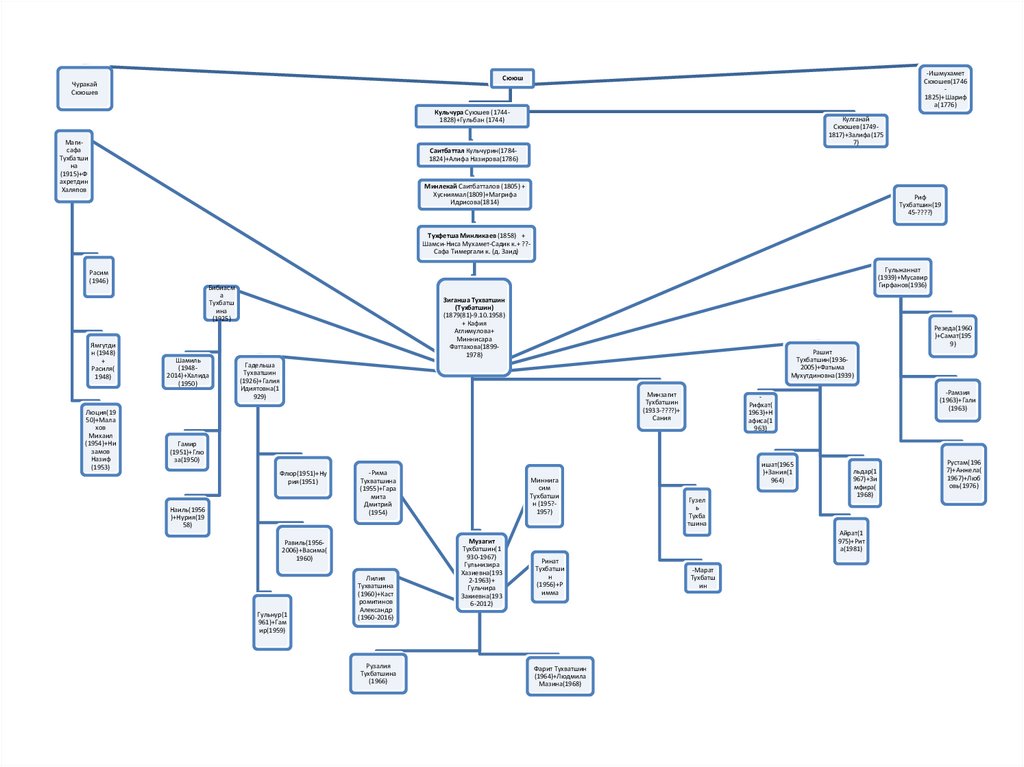
Шэжэрэ семьи Тухватшиных
Метрические книги
Ревизские сказки
Похозяйственные книги 1958 и 1963 года
7.15M

Шэжэрэ семьи Тухватшиных

1. Шэжэрэ семьи Тухватшиных

2. Метрические книги

3. Ревизские сказки

4.

5.

6.

Похозяйственные книги 1917 года

7. Похозяйственные книги 1958 и 1963 года

8.

9.

Гульназира
Тухватшина
Музагит Тухватшин
Гульчира
Гирфанова
Зиганша Тухватшин
Миннисара Фаттахова
Гульчира
Гирфанова

10.

Саитгарей и Асия Тухватшины
Минниахмет и Забира Тухватшины
Риф Тухватшин
Гаделша, Рашит и Риф Тухватшины

11.

-Ишмухамет
Сююшев(1746
1825)+Шариф
а(1776)
Сююш
Чуракай
Сююшев
Кульчура Суюшев (17441828)+Гульбан (1744)
Магисафа
Тухбатши
на
(1915)+Ф
ахретдин
Халяпов
Кулганай
Сююшев(17491817)+Залифа(175
7)
Саитбаттал Кульчурин(17841824)+Алифа Назирова(1786)
Минлекай Саитбатталов (1805) +
Хусниямал(1809)+Магрифа
Идрисова(1814)
Риф
Тухбатшин(19
45-????)
Тухфетша Минликаев (1858) +
Шамси-Ниса Мухамет-Садик к.+ ??Сафа Тимергали к. (д. Заид)
Расим
(1946)
Ямгутди
н (1948)
+
Расиля(
1948)
Люция(19
50)+Мала
хов
Михаил
(1954)+Ни
замов
Назиф
(1953)
Гульжаннат
(1939)+Мусавир
Гирфанов(1936)
Бибиасм
а
Тухбатш
ина
(1925)
Шамиль
(19482014)+Халида
(1950)
Зиганша Тухватшин
(Тухбатшин)
(1879(81)-9.10.1958)
+ Кафия
Аглимулова+
Миннисара
Фаттахова(18991978)
Резеда(1960
)+Самат(195
9)
Рашит
Тухбатшин(19362005)+Фатыма
Мухутдиновна(1939)
Гадельша
Тухватшин
(1926)+Галия
Идиятовна(1
929)
Минзагит
Тухбатшин
(1933-????)+
Сания
Гамир
(1951)+Глю
за(1950)
Флюр(1951)+Ну
рия(1951)
Наиль(1956
)+Нурия(19
58)
-Рима
Тухватшина
(1955)+Гара
мита
Дмитрий
(1954)
Равиль(19562006)+Васима(
1960)
Гульнур(1
961)+Гам
ир(1959)
Лилия
Тухватшина
(1960)+Каст
ромитинов
Александр
(1960-2016)
Рузалия
Тухбатшина
(1966)
Миннига
сим
Тухбатши
н (195?195?)
Музагит
Тухбатшин(1
930-1967)
Гульнизира
Хазиевна(193
2-1963)+
Гульчира
Закиевна(193
6-2012)
-Рамзия
(1963)+Гали
(1963)
Рифхат(
1963)+Н
афиса(1
963)
ишат(1965
)+Зания(1
964)
Гузел
ь
Тухба
тшина
льдар(1
967)+Зи
мфира(
1968)
Айрат(1
975)+Рит
а(1981)
Ринат
Тухбатши
н
(1956)+Р
имма
Фарит Тухватшин
(1964)+Людмила
Мазина(1968)
-Марат
Тухбатш
ин
Рустам(196
7)+Анжела(
1967)+Люб
овь(1976)

12.

Тухватшины в
Великой Отечественной
войне
Гадылша
Тухватшин
Миниахмет
Тухватшин
English     Русский Правила