Первообразная в заданиях ЕГЭ
Задания № 7
Задания № 12
1.07M
Категория: МатематикаМатематика

Первообразная в заданиях ЕГЭ (11 класс)

1. Первообразная в заданиях ЕГЭ

11 класс
Пирогова Татьяна Николаевна МАОУ СОШ № 10 г. Таганрог

2. Задания № 7

3.

4.

Подстановка «в лоб»
Группировка

5.

Нахождение функции
и выделение полного квадрата
Выделение полного куба у первообразной

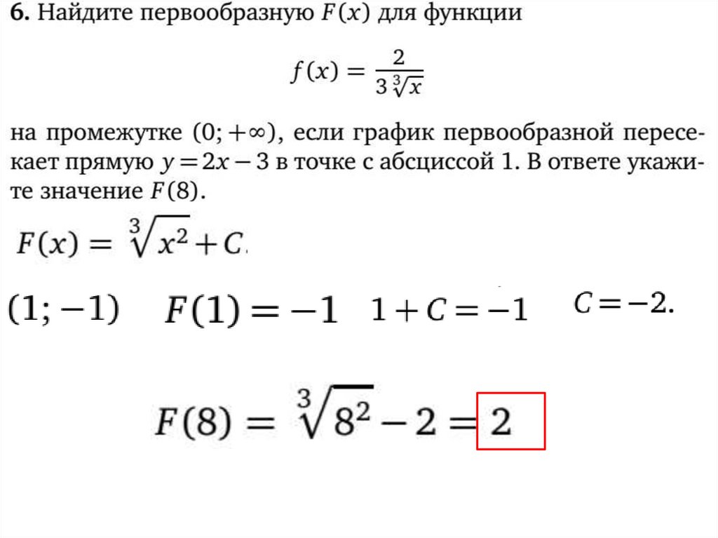
6.

7.

Нахождение функции
и выделение полного квадрата
Параллельный перенос фигуры, чтобы вершина лежала на Оу
Площадь данной фигуры равна площади фигуры,
ограниченной графиком функции

8.

9.

10.

11. Задания № 12

12.

13.

14.

15.

16.

17.

18.

19.

20.

21.

22.

23.

+
-
English     Русский Правила