МИНИСТЕРСТВО НАУКИ И ВЫСШЕГО ОБРАЗОВАНИЯ РФ КАЗАНСКИЙ ГОСУДАРСВЕННЫЙ АРХИТЕКТУРНО - СТРОИТЕЛЬНЫЙ УНИВЕРСИТЕТ Кафедра
Отчет «Зарплата»
Отчет «Зарплата»
Отчет «Ведомость»
Отчет «Ms Access»
5.53M

Отчёт по дисциплине «Информационные технологии в профессиональной деятельности»

1. МИНИСТЕРСТВО НАУКИ И ВЫСШЕГО ОБРАЗОВАНИЯ РФ КАЗАНСКИЙ ГОСУДАРСВЕННЫЙ АРХИТЕКТУРНО - СТРОИТЕЛЬНЫЙ УНИВЕРСИТЕТ Кафедра

информационных систем и технологий в строительстве
Отчёт по дисциплине «Информационные технологии в
профессиональной деятельности»
Выполнил:
ст. гр. 1ПГ10 Корчунова А.А.
Проверил:
доцент
Габбасов Ф.Г.
Казань 2022

2. Отчет «Зарплата»

3. Отчет «Зарплата»

4. Отчет «Ведомость»

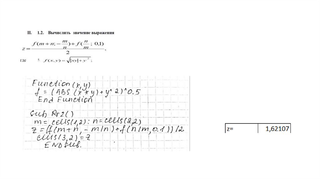
5.

Отчет
«VBA»

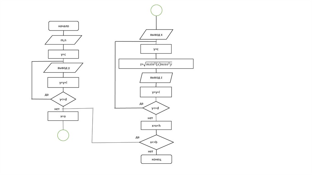
6.

7.

8.

9.

10.

y
80
70
60
50
40
30
20
10
0
0
0,5
1
1,5
2
2,5

11.

12.

начало
вывод x
m,n
y=c
y=c
z=
English     Русский Правила