Цель работы
Карта-схема размещения метеорологических станций на территории Ливии
Климат Ливии
Среднемесячная скорость (м / с) ветра на 8 станциях за период 2015-2019 гг.
Максимальная скорость (м / с) ветра на станциях Ливии за период 2015-2019 гг.
Максимальная скорость (м / с) ветра на станциях Ливии за период 2015-2019 гг.
Максимальная скорость (м / с) ветра на станциях Ливии за период 2015-2019 гг.
Распределение скорости ветра по градациям
Пространственно-временная изменчивость направления ветра
Статистические характеристики рядов наблюдений и данных реанализу NCEP / NCAR для станций Ливии
Статистические характеристики рядов наблюдений и данных реанализу NCEP / NCAR для станций Ливии
9.02M

Особенности ветрового режима Ливии

1.

Особенности ветрового
режима Ливии
Выполнил магистр гр. МЗМ-19
АЛИ САЛЕХ АЛИ АБУДАВАХ
Научный руководитель
к. геогр. н., доцент
АГАЙАР ЭЛЛИНА ВИКТОРОВНА
ОДЕССА - 2020 г.

2. Цель работы

Исследование ветрового режима на восьми
метеорологических станциях в Ливии в
период с 2015-2019 гг.
Определение
условий
формирования
сильного ветра в Ливии.
Сравнение данных архива NCEP / NCAR по
таким параметрам, как среднемесячная
скорость и направление приземного ветра,
с фактическими данным наблюдений на
станциях Ливии, и построение карт
ветрового поля за этот период.

3.

Объект исследования - ветер, а также характер
синоптических процессов, отвечающих за формирование
метеорологических условий в районе исследования.
Предмет
исследования
региональный
режим
приземного ветра.
Методы и материалы исследования – физикостатистический и синоптико-климатический анализ;
математическое моделирование
В
качестве
исходного
материала
для
расчета
характеристик
ветра
использованы
данные
метеорологических наблюдений на станциях Ливии,
содержащих сведения о количестве случаев различных
направлений и скоростей ветра и числе штилей.
К анализу привлечены восьмисрочние наблюдения из
архива интерактивной базы rp5., данные архива NCEP /
NCAR Reanalysis за период с 2015-2019 гг. и Atmospheric
Science Data Center за 2005-2014 гг.

4. Карта-схема размещения метеорологических станций на территории Ливии

5.

Географические и климатические характеристики
метеостанций Ливии

Назва
Широта довгота висота
Pср,
Т ср
Vср
0N
0E
м
гПа

м/с
1
Дерна
32,77
22,64
238
991
20,1
4,8
2
Зуара
32,88
12,08
3
1003
21,1
4,4
3
Ефрене
32,05
12,33
691
969
21,8
4,2
4
Місурата
32,42
15,05
32
1009
21,8
4,9
5
Годамес
30,15
9,50
360
973
22,8
3,9
6
Ель-
29,45
24,32
-2
1011
20,5
3,7
Джагбубе
7
Ель-Куфра
24,20
23,29
413
969
23,5
3,9
8
Гат
24,97
10,17
978
900
23,0
4,0

6. Климат Ливии

Июль
Климат Ливии
Январь
Среднемесячная температура воздуха в
Ливии за период с 1949- 2008 гг.
июнь
Январь
Среднесуточное количество осадков в
Ливии за период с 1949- 2008 гг.
Май

7. Среднемесячная скорость (м / с) ветра на 8 станциях за период 2015-2019 гг.

Vм/с
9
8
7
Дерна
Зуара
Ефрене
Місурата
Годамес
Ель-Джагбубе
Ель-Куфра
Гат
6
5
4
3
2
1
Среднегодовая скорость
(м / с) ветра за период
2005-2010 и 2015-2018 гг.
0
I
II
III
IV
V
VI
VII VIII IX
X
XI
XII
7
V м/с
6,4
6
5
4
3
2
1
0
4,8 4,7
4,4
4,4
4,2
4,9
4,4
3,6
3,9 3,8 3,7 3,6
3,9
4
3
2015-2019
2005-2014

8. Максимальная скорость (м / с) ветра на станциях Ливии за период 2015-2019 гг.

Дерна
V м/с
Місурата
V м/с
30
2015
25
2016
20
2017
2018
15
2019
25
2015
2016
20
2017
15
2018
10
2019
10
5
5
0
0
I
I
II
V
III
VI
IV
IX
X
VII VIII
V
III
IV
VI
IX
X
VII VIII
XI
XII
XII
Зуара
Vм/с
30
II
XI
Гадамес
V м/с
25
2015
2015
25
2016
20
2017
2018
15
2019
10
2016
20
2017
15
2018
2019
10
5
5
0
I
II
V
III
IV
VI
IX
VII VIII
X
0
XI
XII
I
II
III
IV
V
VI VII VIII IX
X
XI XII

9. Максимальная скорость (м / с) ветра на станциях Ливии за период 2015-2019 гг.

Ефрене
Vм/с
Ель-Джагбубе
V м/с
25
2015
25
2015
2016
20
2017
15
2018
20
2016
2017
15
2018
2019
10
10
5
2019
5
0
I
0
II
III
IV
V
VI VII VIII IX
X
I
XI XII
II
Ель-Джауф
V м/с
16
III IV
V
VI VII VIII IX
X
XI XII
Гат
V м/с
25
2015
2015
14
2016
12
2017
10
2016
20
2017
15
2018
2018
8
2019
6
2019
10
5
4
0
2
I
0
1
2
3
4
5
6
7
8
9
10 11 12
II
III IV
V
VI VII VIII IX
X
XI XII

10. Максимальная скорость (м / с) ветра на станциях Ливии за период 2015-2019 гг.

V м/с
25
25
25
23
21
23
21
2121
21 21
20
20
15
10
5
0
18
18
16
15
2016
18 18
2017
19
18
17
16
21
20 20
19
20
2015
16
15
1515
15
15
2018
14
13
1313
13 13
12
11
2019

11. Распределение скорости ветра по градациям

Дарна
36,8
P,%
40
35
28,5
30
21,8
25
20
15
10 6,7
5,3
5
0
0 1 4 7 10 15 20 25
60
Ель-Джагбубе
21,1
20
4,8 7,9
0
10
12,3
0
7 10 15 20 25
Ефрене
Р, %
45,4
33,2
4
7 10 15 20 25
Місурата
51,8
24,9
8,2 8,2
0
1,6 0,1 0,2 0
4
0
5,7
1 0,2 0
50
40
30
20 8,6
7,8
10
1 4 0 0
0
0
0 1 4 7 10 15 20 25
1
Р, %
50
4
7 10 15 20 25 0
Гадамис
Р, %
60
40
30
30
20
20
15,4
10 7,2
21,5
17,9
6,4
10
4,6
1,1 0
0
0
0
2,1 0,6 0
0,1
0
0
0
48,5
50
38,7
35,9
40
Гат
0
0
6,7
1
1
30
20
0
0
40
20
2
2,7 0,1 0
0
30
10
Р, %
32,3
35 31,2
30
22,7
25
20
11,0
15
10
1,6 1 0
5
0
0
0 1 4 7 10 15 20 25
40
50
40,3
36,8
40
63,3
Р, %
60
Зуара
Р,%
50
Ель-Куфра
Р, %
80
1
4
7 10 15 20 25 35
0
0
1
4
7 10 15 20 25 35

12. Пространственно-временная изменчивость направления ветра

Дерна
40
ПнЗх 30
20
10
З
0
Ель-Куфра
Пн
ПнСх
30
ПнЗх
ПдЗх
ПдСх
Пн
30
ПнСх
20
Сх
Ель-Джагбубе
З
30
ПнЗх
ПдЗх
Сх
0
ПдСх
20
ПнЗх 15
10
5
З
0
З
Пд
ПнСх
ПдСх
Пн
Пн
ПнСх
Сх
ПдСх
Пд
ПнЗх
Пд
Годамес
ПдЗх
Гат
Сх
Ефрене
20
15
10
5
0
ПдСх
Пн
ПдЗх
Пд
ПнЗх
ПдЗх
Місурата
ПнСх
ПдЗх
ПдСх
Сх
0
Пд
10
З
З
Сх
0
Пн
20
ПнСх
20
10
10
Пд
Зуара
ПнЗх
Пн
ПнЗх
З
20
15
10
5
0
З
ПнСх
Сх
ПдЗх
ПдСх
Пд
25
20
15
10
5
0
Пн
ПнСх
Сх
ПдЗх
ПдСх
Пд

13.

Для
сопоставления
данных
были
рассчитаны
следующие
статистические параметры: среднее значение ряда, средняя ошибка,
стандартное отклонение ошибки (СКО, σ), коэффициент взаимной
корреляции (r) между данными реанализа и фактическими наблюдениями
с детализацией по сезонам года.
средняя ошибка

14. Статистические характеристики рядов наблюдений и данных реанализу NCEP / NCAR для станций Ливии

Статистические характеристики рядов наблюдений
данных реанализу NCEP / NCAR для станций Ливии
Сезон
ряды
Vсер
МЕ
ϭx2
r
Дарна
зима
весна
.
NCEP / NCAR
5,9
Фактические
данные
7,2
NCEP / NCAR
4,5
Фактические
данные
лето
осень
1,7
-1,3
0,7
NCEP / NCAR
0,94
зима
Фактические
данные
весна
NCEP / NCAR
Фактические
данные
лето
NCEP / NCAR
Фактические
данные
осень
NCEP / NCAR
Фактические
данные
0,8
-0,9
-2,8
NCEP / NCAR
7,1
4,0
Фактические
данные
5,4
-1,4
Фактические
данные
0,3
0,5
0,99
0,1
0,2
0,60
0,1
0,76
Ель-Джагбубе
NCEP / NCAR
зима
Фактические
данные
весна
NCEP / NCAR
Фактические
данные
лето
NCEP / NCAR
Фактические
данные
осень
NCEP / NCAR
Фактические
данные
Ряди
Vсер
МЕ
ϭx2
r
Ель-Куфра
5,4
4,3
NCEP / NCAR
Сезон
и
2,7
-1,8
4,3
2,9
-1,4
3,8
2,3
-0,9
3,9
-1,6
0,1
3,5
3,1
-1,0
0,3
0,0
0,69
4,0
2,9
-0,9
0,4
0,1
0,87
3,9
2,8
-1,0
0,2
0,1
0,19
3,3
-0,5
0,3
0,96
Місурата
0,1
4,5
2,9
2,5
2,4
0,1
0,50
0,6
0,1
0,78
0,2
0,1
0,99
0,8
0,99
зима
NCEP / NCAR
Фактические
данные
весна
NCEP / NCAR
Фактические
данные
лето
NCEP / NCAR
Фактические
данные
осень
NCEP / NCAR
Фактические
данные
4,8
0,3
3,9
4,2
0,9
0,4
0,1
0,44
4,1
3,1
0,1
0,1
0,5
0,92
3,8
3,5
-0,7
3,2
0,2
0,95
3,5
0,0
0,1
0,99

15. Статистические характеристики рядов наблюдений и данных реанализу NCEP / NCAR для станций Ливии

Сезон
Ряди
МЕ
Vсер
ϭx2
r
Сезон
Зуара
NCEP / NCAR
зима
Фактические
данные
весна
NCEP / NCAR
Фактические
данные
лето
NCEP / NCAR
Фактические
данные
осень
NCEP / NCAR
Фактические
данные
Ряди
Vсер
зима
весна
NCEP / NCAR
Фактические
данные
лето
NCEP / NCAR
Фактические
данные
осень
NCEP / NCAR
Фактические
данные
ϭx2
r
Ефрене
3,5
0,2
4,6
3,7
-1,1
5,1
3,2
-1,4
4,7
2,7
-1,5
4,5
-1,8
NCEP / NCAR
0,1
0,1
0,97
0,4
0,4
0,67
0,1
0,0
0,31
0,6
0,99
зима
Фактические
данные
весна
NCEP / NCAR
Фактические
данные
лето
NCEP / NCAR
Фактические
данные
осень
NCEP / NCAR
Фактические
данные
Годамес
NCEP / NCAR
Фактические
данные
МЕ
2,8
- 1,5
5,1
3,3
-1,7
5,1
2,5
-1,7
4,1
-1,6
0,2
4,7
3,4
1,3
0,7
0,1
0,82
4,7
3,0
-1,3
0,2
0,1
0,85
4,1
2,7
-1,1
0,1
0,1
0,92
4,5
-1,8
0,3
0,72
Гат
0,1
4,3
3,4
3,4
NCEP / NCAR
0,7
0,1
0,64
0,3
0,7
0,91
0,2
0,1
0,50
0,2
0,87
зима
Фактические
данные
весна
NCEP / NCAR
Фактические
данные
лето
NCEP / NCAR
Фактические
данные
осень
NCEP / NCAR
Фактические
данные
2,9
0,1
2,4
3,7
0,5
0,1
1,4
0,14
3,6
3,1
0,1
0,3
0,1
0,97
3,7
2,9
-0,6
0,1
0,1
0,27
3,0
-0,1
1,0
0,46

16.

Среднегодовая скорость ветра за период
с 2015-2019 гг. На ст. Ливии.

17.

Повторяемость (%) направлений ветра на ст. Ливии

18.

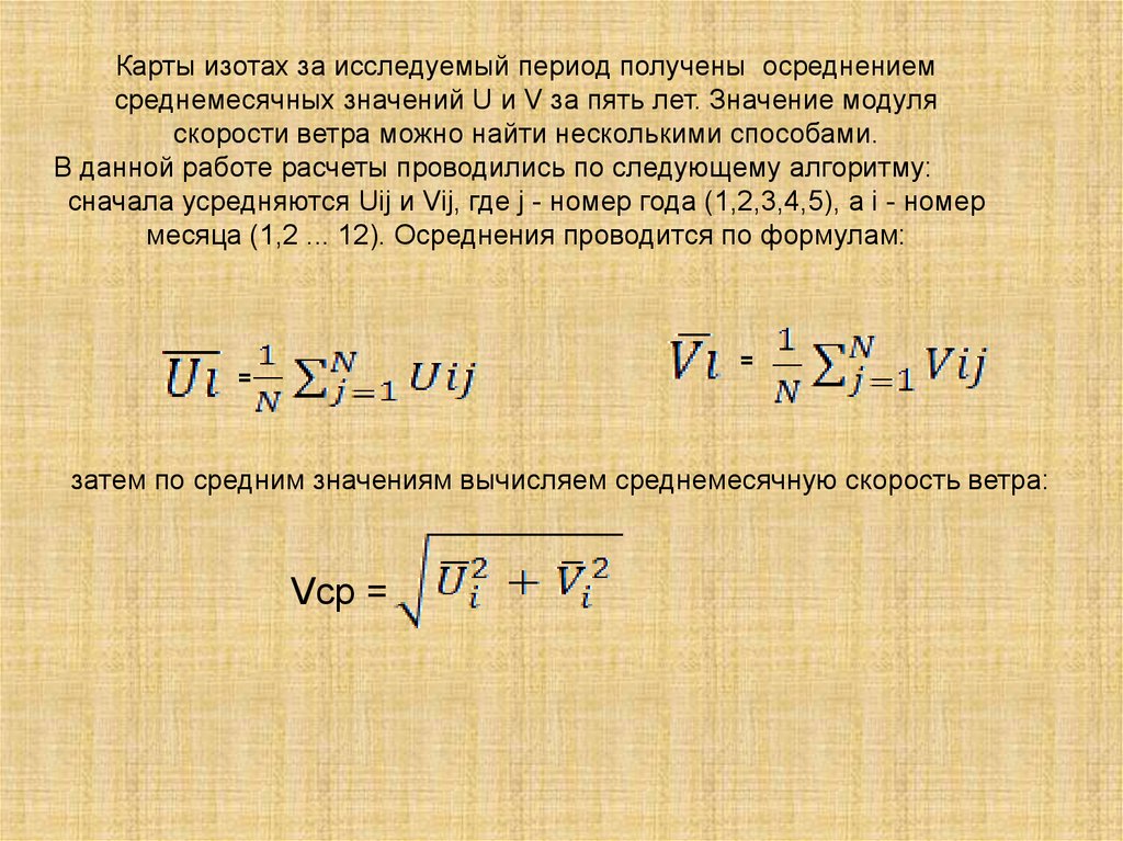
Карты изотах за исследуемый период получены осреднением
среднемесячных значений U и V за пять лет. Значение модуля
скорости ветра можно найти несколькими способами.
В данной работе расчеты проводились по следующему алгоритму:
сначала усредняются Uij и Vij, где j - номер года (1,2,3,4,5), а i - номер
месяца (1,2 ... 12). Осреднения проводится по формулам:
=
=
затем по средним значениям вычисляем среднемесячную скорость ветра:
Vср =

19.

Карты поля скорости и направления приземного ветра
январь
апрель
февраль
май
март
июнь

20.

Карты поля скорости и направления приземного ветра
июль
октябрь
август
сентябрь
ноябрь
декабрь

21.

а)
б)
Карты поля скорости приземного ветра. 2015-2019 гг.
по данным NCEP \ NCAR (а) и фактическими данными (б)

22.

ВЫВОДЫ
1. Наибольшая среднемесячная скорость ветра наблюдалась на
прибрежной станции Дерна - 6,4 м / с, расположенной на северо-востоке
страны. Наименьшая - на метеорологической станции Гат - 3 м / с.
2. Выявлено, что по сравнению с периодом 2005-2014 гг, скорость
приземного ветра увеличилась на станциях Дерна, Зуара, Эфрен,
Гадамес и Джагбуб на 0,1-1,6 м / с. На станциях Мисурата, Эль - Куфра и
. наблюдается обратный тренд, а именно, снижение среднегодовой
Гат
скорости приземного ветра за последнюю пятилетку на 1,3 м / с в
Мисурате, 1 м / с на метеостанции Гат и 0,3 м / с на ст. Эль-Куфра.
3.Полученно, что максимальные скорости приземного ветра
отмечаются в северо-восточных и восточных частях Ливии, а также на
северо-западном побережье в районе Триполитания.
4. Распределение скорости ветра по градациям на 8 станциях Ливии
за период с 2015 по 2019 демонстрирует преобладание градации
4-7 м \ с. Максимальное количество штилей - 31,2 % наблюдалось на
.
метеостанции
Джагбуб. Повторяемость сильного ветра (> 15 м \ с)
варьирует от 0,6 до 1,6 %.
5.Анализируя
пространственно-временную
изменчивость
направления ветра за последние пять лет можно отметить очевидное
преимущество северных и северо-восточных ветров на станциях
Дерна, Гадамес, Зуара, Эфрен и Эль-Куфра.

23.

6. Полученные результаты сравнения данных реанализа NCEP /
NCAR о скорости и направлении приземного ветра с данным
наблюдений, показали относительно хорошую соответствие между
фактическим и модельным ветром. Отмечается, что ветер по данным
NCEP несколько слабее фактического. Это можно объяснить
сложностью и разнообразием рельефа в районе станций, а также
соответствием между данными в узлах сетки и метеорологическими
измерениями.
7. На основе пятилетних среднемесячных значений зональной и
меридиональной составляющих скорости приземного ветра
построены карты полей ветра. Определено, что во все сезоны
основным фактором, который формирует циркуляционное поле над
исследуемой территорией является северо-восточный пассат, а
наибольшие значения скорости приземного ветра наблюдаются в
районах прибрежных зон, особенно у северо-восточных берегов
Ливии. Такая тенденция сохраняется как по данным реанализа NCEP
/ NCAR, где средняя скорость ветра не превышает 4,7 м \ с, так и по
фактическим наблюдениям - 6,4 м \ с.
English     Русский Правила