Задачи группировки в пары с учётом взаимных предпочтений
задача поиска паросочетания максимальной мощности в двудольном графе
теория обобщенных паросочетаний
практические задачи
Общая постановка задачи
Задача о марьяже (стабильных браках)
Математическая модель
Алгоритм решения задачи
Доказательство устойчивости решения
Анализ полученного решения
Вывод
Обобщения задачи
Модификация алгоритма
Обобщения задачи
Преобразование неполных списков в полные
Выводы:
Модификация алгоритма
Транспортная задача при наличии индивидуальных предпочтений
Математическая модель задачи
Постановка задачи
Алгоритм решения задачи
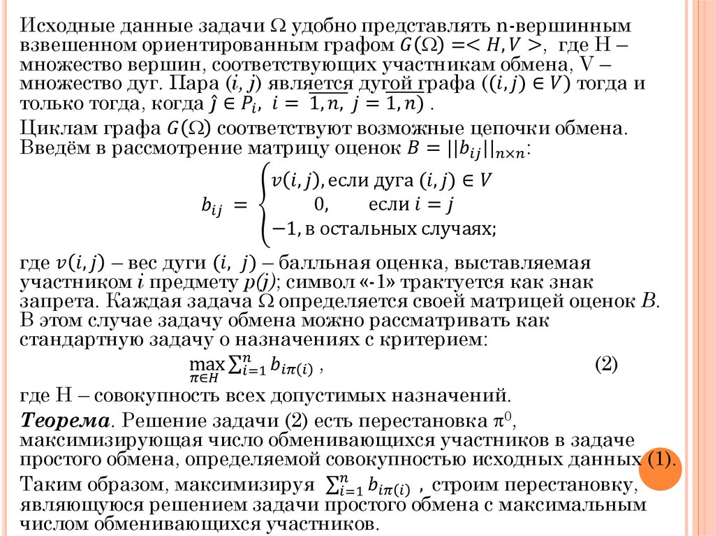
Задачи простого обмена (Формирование цепочек произвольной длины)
Математическая модель задачи
Постановка задачи
Алгоритм решения задачи
2.77M
Категория: МатематикаМатематика

Задачи группировки в пары с учётом взаимных предпочтений. Лекция 2

1. Задачи группировки в пары с учётом взаимных предпочтений

ЗАДАЧИ ГРУППИРОВКИ В ПАРЫ
С УЧЁТОМ ВЗАИМНЫХ
ПРЕДПОЧТЕНИЙ
Фомина Ирина Александровна
доцент кафедры ИАНИ ИИТММ

2. задача поиска паросочетания максимальной мощности в двудольном графе

ЗАДАЧА ПОИСКА ПАРОСОЧЕТАНИЯ МАКСИМАЛЬНОЙ
МОЩНОСТИ В ДВУДОЛЬНОМ ГРАФЕ
Рассматривается неориентированный
двудольный граф
English     Русский Правила