Тема 2
2.49M
Категория: ХимияХимия

Алкадиены, алкины, циклы. Тема 2

1. Тема 2

Алкадиены, алкины,
циклы

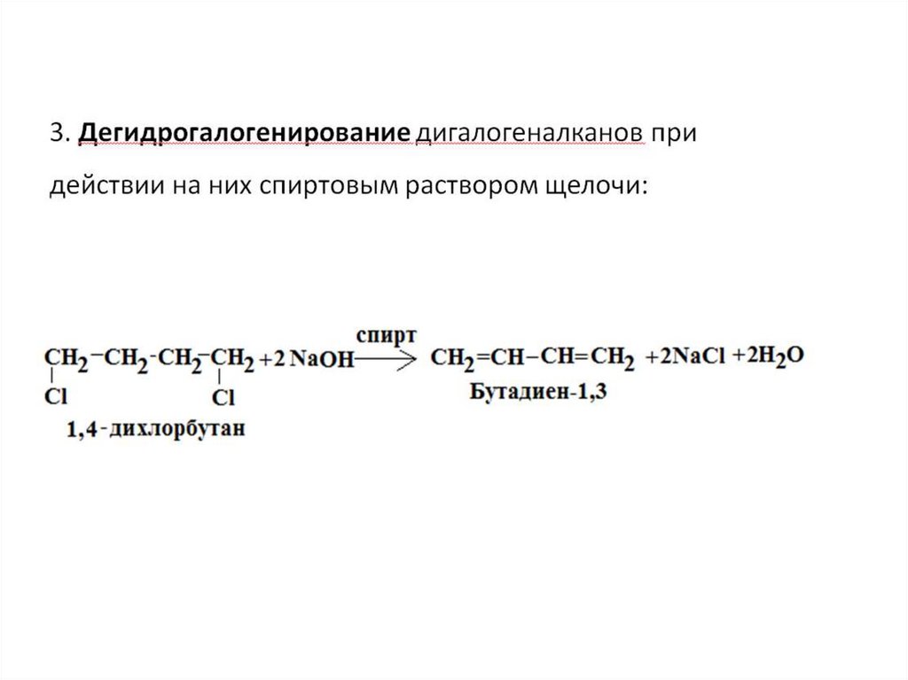
2.

Алкадиены
Диеновые углеводороды или алкадиены — ненасыщенные,
непредельные, ациклические углеводороды, имеющие две
двойные связи и образующие гомологический ряд с общей
формулой
СnН2n-2
По химическим свойствам близки алкенам

3.

Диены
Кумулированные
Пропадиен-1,2
или аллен
СH2=С=CH2
C изолированными
двойными связями
Пентадиен-1,4
СH2=СH–CH2–
CH=СH2
C сопряжёнными
двойными связями
Бутадиен-1,3
или дивинил
СH2=СH–CH=СH2

4.

5.

6.

7.

8.

9.

10.

11.

12.

По правилу Марковникова протекают реакции:
- гидрогалогенирования (+НHal)
- галогенирования (+Hal)
- гидратации (Н2О)

13.

14.

15.

16.

17.

18.

19.

20.

Циклические соединения
Карбоциклические:
алициклические:
предельные
непредельные
ароматические
Гетероциклические

21.

22.

2. Цис-транс изомерия

23.

24.

Химические свойства циклоалканов похожи на свойства алкенов.
Реакции присоединения

25.

26.

3. Окисление циклоалканов

27.

Циклы непредельные

28.

Холестерин – содержит циклопентановое кольцо.
Циклоалканы присутствуют в незаменимых гормонах –
тестостерон.
Циклоалканы входят в состав витамина «Д»
English     Русский Правила