Компланарные векторы
Разложение вектора по трем некомпланарным векторам
Теорема
191.50K
Категория: МатематикаМатематика

Компланарные векторы

1. Компланарные векторы

2.

Цели обучения:
10.4.14 - знать условие коллинеарности
и компланарности векторов и
применять их при решении задач;
10.4.15 - раскладывать вектор по трем
некомпланарным векторам

3.

Критерии оценивания:
- Использует условие коллинеарности и
компланарности векторов при
решении задач;
- Раскладывает вектор по трем
некомпланарным векторам

4.

Определение. Векторы называются
коллинеарными, если они
расположены на одной или
параллельных прямых. Нулевой вектор
коллинеарная любому вектору.
Определение. Векторы называются
компланарными, если существует
плоскость, которой они параллельны.

5. Разложение вектора по трем некомпланарным векторам


Если вектор p представлен в виде




p= x a + y b + z c,
где x , y , z – некоторые
числа, то

говорят , что
вектор
p разложен по

→ →
векторам a, b, c.
Числа x , y , z называются
коэффициентами разложения.

6. Теорема

Любой вектор можно
разложить по трем данным
некомпланарным векторам,
причем коэффициенты
разложения определяются
единственным образом.

7.

Подготовка к СОР
Индивидуальная
работа

8.

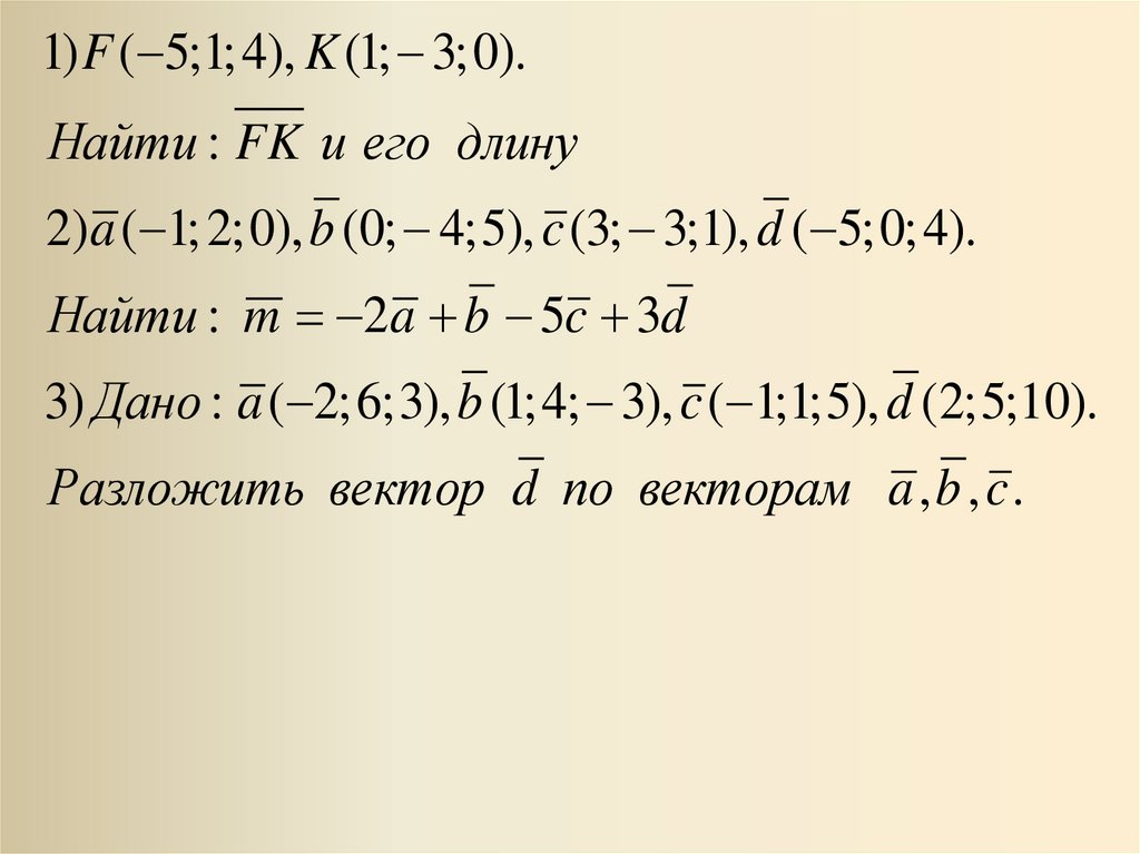
1) F ( 5;1; 4), K (1; 3; 0).
Найти : FK и его длину
2)a ( 1; 2; 0), b (0; 4; 5), c (3; 3;1), d ( 5; 0; 4).
Найти : m 2a b 5c 3d
3) Дано : a ( 2; 6; 3), b (1; 4; 3), c ( 1;1; 5), d (2; 5;10).
Разложить вектор d по векторам a , b , c .

9.

The Sarus rule

10.

Answer:
FK (6; 4; 4), FK 2 17
m ( 28; 7;12)
d 2a 3b 5c
English     Русский Правила