АНАЛИЗ ОСОБО ЧИСТЫХ ВЕЩЕСТВ
Методы концентрирования микропримесей
Экстракция
96.50K

Анализ особо чистых веществ

1. АНАЛИЗ ОСОБО ЧИСТЫХ ВЕЩЕСТВ

Классификация чистоты веществ
Маркировка
Содержание примесей
Содержание основного
вещества
10-1 масс.%
Не
нормируется,
нормируются
только
мешающие примеси
для
10-1 10-2 масс.%
Не
нормируется,
нормируются
только
мешающие примеси
«ХЧ» - химически чистое
10-2 10-4 масс.%
> 99%
«ОСЧ» - особо чистое
10-5 масс.%
>99,99%
«ВЧВ» - высокочистое
не нормируется
>99,9999%
???
???
«Ч» - чистое
«ЧДА» анализа
«АЧВ»
чистое
чистое
-
абсолютно

2.

Абсолютно чистое вещество – это вещество, состоящее из атомов
или молекул одного вида.
Высокочистое вещество – это вещество, все доступные измерению
свойства которого не изменяются
при дальнейшей очистке.
В настоящее время они характеризуются содержанием основного
вещества на уровне 99,9999%.
Особо чистое вещество – это вещество с таким содержанием
нормируемых микропримесей, когда дальнейшее уменьшение их
содержания не изменяет контролируемые свойства или изменяет их в
допустимых пределах.
Примеры маркировки особо чистых веществ:
«ОСЧ 21-5» –контролируется содержание 21 примеси неорганических
веществ, и их общее содержание не превышает 10-5 масс.%.
«ОП-4 ОСЧ 12-5» - что контролируется 12 неорганических примесей, их
суммарное содержание не превышает 10-5 масс.%., а суммарное
содержание органических примесей не превышает 10-4 масс.%.

3. Методы концентрирования микропримесей

Методы концентрирования бывают индивидуальные и групповые.
Основные характеристики метода обогащения :
Степень извлечения:
A
R
100%
A0
А, А0 – содержание компонента (микропримеси) в концентрате и в
исходном образце.
AB
Фактор обогащения:
F
A0 B0
В, В0 – количество элемента основы в концентрате и в исходном образце
Метод концентрирования хорош, если степень извлечения R 100% ,
а фактор обогащения F=10n (n = 2 ÷ 4).

4. Экстракция

Экстракция – распространенный метод, основанный на распределении
растворенного вещества между двумя плохо смешивающимися
растворителями.
Важны условия экстракции (температура, рН среды, солевой состав
раствора).
Возможны два варианта: 1 – удаление из водной фазы основы;
2 – удаление примеси.
Достоинства метода:
1) хорошо разработанная теоретическая основа;
2) экспрессность,
3) большая номенклатура экстрагентов.

5.

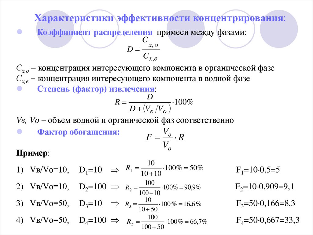
Характеристики эффективности концентрирования:
Коэффициент распределения примеси между фазами:
C
x, о
D
C x ,в
Сх,о концентрация интересующего компонента в органической фазе
Сх,в концентрация интересующего компонента в водной фазе
Степень (фактор) извлечения:
R
D
100%
D Vв Vо
Vв, Vо – объем водной и органической фаз соответственно

Фактор обогащения:
F
Пример:
1) Vв/Vо=10,
2) Vв/Vо=10,
Vo
R
10
R
D1=10 1 10 10 100% 50%
D2=100 R2 100 100% 90,9%
100 10
3) Vв/Vо=50,
D3=10
4) Vв/Vо=50,
D4=100
10
100% 16,6%
10 50
100
R2
100% 66,7%
100 50
R3
F1=10 0,5=5
F2=10 0,909=9,1
F3=50 0,166=8,3
F4=50 0,667=33,3

6.

Примеры экстрагентов: хлороформ, четыреххлористый углерод,
бензол.
Реакционная экстракция - когда в экстрагент добавляют реагент,
взаимодействующий с примесями с образованием комплексов –
хелатов, сольватов и др.
Например, для металлов это – дитизон, ацетилацетон. Этот прием
позволяет существенно изменять коэффициент распределения.
Типичные значения фактора обогащения:
- при экстракции основы F 100;
- при экстракции микропримесей F 300 – 500.
English     Русский Правила