ЗЕРТТЕУ ОБЪЕКТІСІ– ІЖҚ МАЙЛАУ ЖҮЙЕСІНІҢ МАЙЫН ТАЗАРТУ ҮДЕРІСІН ЖЕТІЛДІРУ
ПАТЕНТ ІЗДЕСТІРУ ЖҰМЫС НӘТИЖЕСІ
СҮЗГІ КОНСТРУКЦИЯЛАРЫНЫҢ ЕРЕКШЕЛІКТЕРІ
Жиналмайтын майлау май сүзгісі
Теориялық негіздемелер
Сүзгі қағазы
Сүзгі катушкасы
SolidWorks әдістемесі
Зерттеу нәтижелері
Сүзгіні сүзу коэффициенттерінің қисығы
Экономикалық тиімділікті бағалау
Қорытынды
3.80M

«Көлік құралдарының ІЖҚ майлау жүйесінің майын тазарту процесін жетілдіру»

1.

«С. СЕЙФУЛЛИН АТЫНДАҒЫ ҚАЗАҚ АГРОТЕХНИКАЛЫҚ
УНИВЕРСИТЕТІ»
ТЕХНИКАЛЫҚ ФАКУЛЬТЕТ
Тақырып:
«Көлік құралдарының ІЖҚ майлау жүйесінің майын тазарту процесін жетілдіру»
7М07107– «Көлік, көлік техникасы және технологиялары» білім беру бағдарламасы
(ғылыми –педагогикалық бағыт)
Тілепберген Дәулет Аянұлы
Ғылыми жетекші:
Оразалиев Берикбай Тлеуқабылович
Техника ғылымдарының кандидаты, доцент,
«Көлік техникасы және технологиялар» кафедрасы
Нұр-Сұлтан 2022 жыл

2.

ЗЕРТТЕУДІҢ ӨЗЕКТІЛІГІ
Көлік техникасының көп бөлігі мотор майларын пайдаланады, жұмыс
ресурсы шектеулі, өйткені ауыстыру Нормативтік қызмет ету мерзімі арқылы жүзеге
асырылады және қозғалтқыштардың нақты қуат көрсеткіштерін үздіксіз арттыру
үйкеліс буларының кернеуін және олардың абразивті ластаушы қоспаларға
сезімталдығын арттырды. Қозғалтқыштардың қажетті ресурсын қамтамасыз ету,
ластаушы қоспалардың негізгі массасының жоғары дисперсиясын беретін пайдалану
қасиеттерінің жоғары деңгейі бар мотор майларын пайдалану қозғалтқыштардың
майды тазарту жүйелеріне жоғары талаптар қояды.
2

3.

ДИССЕРТАЦИЯНЫҢ МАҚСАТЫ
МЕН МІНДЕТТЕРІ
Диссертациялық жұмыстын мақсаты Көлік құралдарының ІЖҚ майлау жүйесінің майын
тазарту үдерісін жетілдіру
Мақсатқа жету үшін келесі міндеттерді орындау қажет:
1. ІЖҚ майлау жүйесінің майын тазарту үдерісін жетілдіруге бағытталған жұмыстарға шолу
2. Май тазарту удерісін теориялық зерттеу
3. Майлаумайын тазарту үдерісін жетілдірудін жүзеге асыру
4. Нәтижелерді талдау
5. Экономикалық тиімділікті есептеу
3

4. ЗЕРТТЕУ ОБЪЕКТІСІ– ІЖҚ МАЙЛАУ ЖҮЙЕСІНІҢ МАЙЫН ТАЗАРТУ ҮДЕРІСІН ЖЕТІЛДІРУ

Зерттеу пәні – Мотор майының сүзгісі
• Жұмыстың ғылыми жаңалығы келесідей :
Ластану бөлшектерінің үйкеліс жұптарына түсу ықтималдығына және әртүрлі май тазарту жүйелерінде
және қозғалтқыштың жұмыс режимдерінде оларды қорғаудың сенімділігіне сандық баға беріледі.
Диссертацияның практикалық құндылығы келесідей :
Сүзгі конструкцияларын жетілдіру, жаңа сүзгі материалдарын пайдалану, ластаушы қоспалардың
шоғырлануын төмендетуді, қозғалтқыш бөлшектерінің тозуын және мотор майының физикалықхимиялық көрсеткіштерін жақсартуды қамтамасыз ететін аралас тазарту жүйелерін әзірлеу және
қолдану арқылы мотор майын тазарту тиімділігін және қозғалтқыштың үйкеліс жұптарын ластаушы
қоспалардан қорғау сенімділігін арттыру
4

5. ПАТЕНТ ІЗДЕСТІРУ ЖҰМЫС НӘТИЖЕСІ

8
7
6
5
4
3
2
1
0
2000 2001 2002 2003 2004 2005 2006 2007 2008 2009 2010 2011 2012 2013 2014 2015 2016 2017 2018 2019 2020
ІЖҚ мотор майының сапасын / тазалығын арттыру-17 патент
Май тазалау сүзгісінін жұмыс үдерісін жақсарту-62 патент
Қосымша құрылғыны қосу және қолдану-21 патент
5

6. СҮЗГІ КОНСТРУКЦИЯЛАРЫНЫҢ ЕРЕКШЕЛІКТЕРІ

I-жиналмалы
II-жиналмайтын
III-модульді тип
Жиналмайтын сүзгілер сүзгі элементі прокатталған жұқа қабырғалы металл корпусқа орнатылған конструкциялар
болып табылады.
6

7. Жиналмайтын майлау май сүзгісі

7

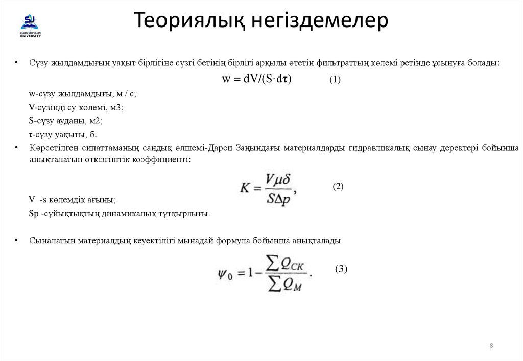
8. Теориялық негіздемелер


Сүзу жылдамдығын уақыт бірлігіне сүзгі бетінің бірлігі арқылы өтетін фильтраттың көлемі ретінде ұсынуға болады:
w = dV/(S·dτ)
(1)
w-сүзу жылдамдығы, м / с;
V-сүзінді су көлемі, м3;
S-сүзу ауданы, м2;
τ-сүзу уақыты, б.
Көрсетілген сипаттаманың сандық өлшемі-Дарси Заңындағы материалдарды гидравликалық сынау деректері бойынша
анықталатын өткізгіштік коэффициенті:
(2)
V -s көлемдік ағыны;
Sp -сұйықтықтың динамикалық тұтқырлығы.
Сыналатын материалдың кеуектілігі мынадай формула бойынша анықталады
(3)
8

9. Сүзгі қағазы

9

10. Сүзгі катушкасы

10

11. SolidWorks әдістемесі

11

12. Зерттеу нәтижелері

- 0,5 біз жобаланған ФЭ көмегімен отынды тазартудың 50% номиналды нәзіктігін
табамыз
12

13. Сүзгіні сүзу коэффициенттерінің қисығы

Cүзгілердің ресурстық сипаттамасы
250
200
150
100
50
0
0,5
1
1,5
2
2,5
ФЭ-1
3
3,5
4
4,5
5
ФЭ-2
ФЭ ресурсының есептік ұлғаюы
13

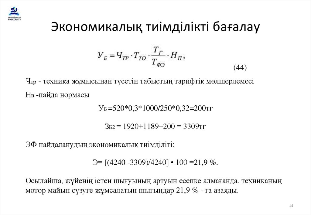
14. Экономикалық тиімділікті бағалау

(44)
Чтр - техника жұмысынан түсетін табыстың тарифтік мөлшерлемесі
Нп -пайда нормасы
УБ =520*0,3*1000/250*0,32=200тг
ЗБ2 = 1920+1189+200 = 3309тг
ЭФ пайдаланудың экономикалық тиімділігі:
Э= [(4240 -3309)/4240] • 100 =21,9 %.
Осылайша, жүйенің істен шығуының артуын есепке алмағанда, техниканың
мотор майын сүзуге жұмсалатын шығындар 21,9 % - ға азаяды.
14

15. Қорытынды

1. Патенттік ізденіс нәтижесінде 2000-2020 жылдар
аралығында 100 патент анықталып , онын ішінде
құрылымның дамуының үш бағыты анықталды. Кешенді
талдау нәтижесінде ғылыми зерттеулердің болашақты
бағыты - май сүзгісін жақсарту екені белгілі болды
2. Май тазарту удерісіне теориялық зерттеу өткізілді
3. Нәтижелер талданды
4. Экономикалық тиімділік есептелді
15

16.

Назарларыңызға рахмет!
English     Русский Правила