17.73M
Категория: АстрономияАстрономия

Созвездия. Практическая работа № 1

1.

Практическая работа № 1
Созвездия

2.

3.

4.

5.

6.

7.

8.

9.

10.

11.

48
созвездий
Великое математическое
построение астрономии в 13
книгах

12.

13.

14.

210
звезд

15.

16.

17.

III в. до н.э.

18.

19.

20.

До XIX века
астеризмы

21.

22.

1922 г. Генеральная ассамблея МАС 88 созвездий

23.

Созвездия – определенные участки звездного неба, распределенные между собой
строго установленными границами, с характерной наблюдаемой группировкой звезд.

24.

25.

m (магнитуда - величина, лат).

26.

300

27.

1603 г.

28.

29.

30.

31.

32.

33.

34.

35.

36.

37.

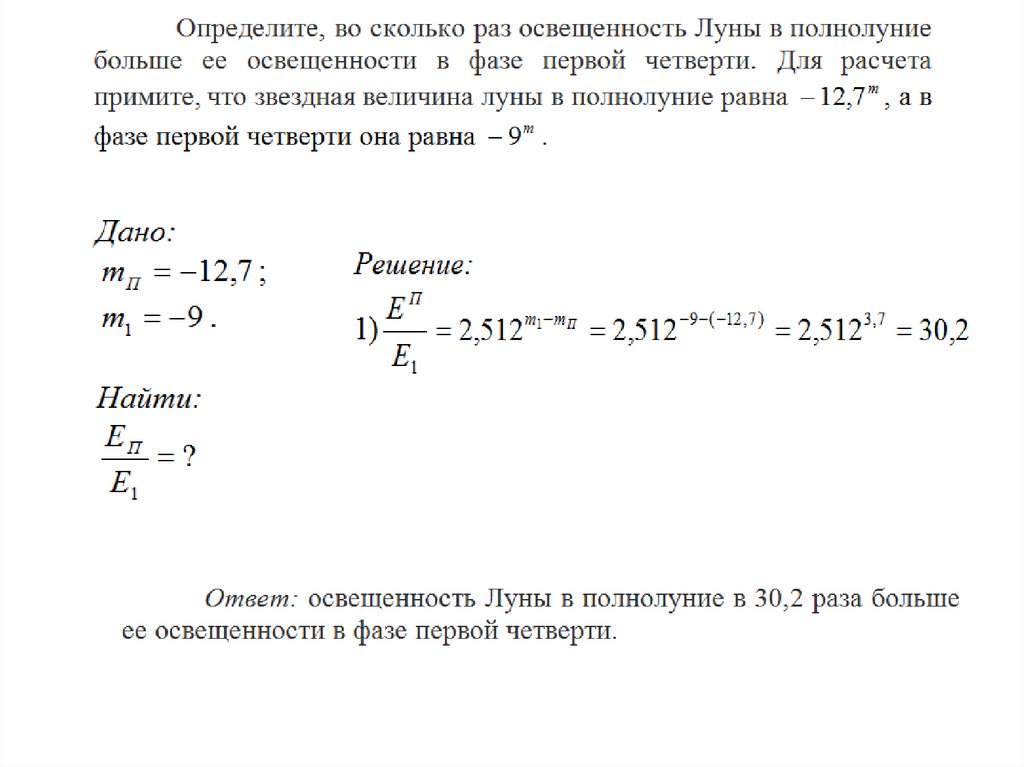
E1
т2 т1
2,512
E2
English     Русский Правила