574.20K
Категория: ПравоПраво

«Гражданское право и процесс»

1.

Министерство науки и высшего образования Российской Федерации
Федеральное государственное бюджетное образовательное учреждение высшего образования
«ТАМБОВСКИЙ ГОСУДАРСТВЕННЫЙ ТЕХНИЧЕСКИЙ УНИВЕРСИТЕТ»
Кафедра
«Гражданское право и процесс»
ДИПЛОМНАЯ РАБОТА
на тему:
«Брачный договор в российском и зарубежном семейном праве»
по специальности
Автор работы
Руководитель работы
40.05.01 – Правовое обеспечение национальной безопасности
Специализация Гражданско-правовая
___Перегудов А.В.________ Группа СНБ-173
.
Субочева В.А

2.

Актуальность исследования:
Актуальность темы исследования обусловлена тем, что
брачный договор в России все больше набирает
популярность, так как институт семьи теряет свою прежнюю
устойчивость. Наиболее часто договоры заключаются при
наличии экономического баланса в семье, заключающегося в
совместном бизнесе, частной собственности, иных
материальных благах, которые оцениваются в денежном
состоянии.

3.

Объект
исследования
•выступают общественные отношения,
возникающие по поводу обеспечения
заключения, действия и расторжения
брачного договора в семейном
российском и зарубежном праве.
Предмет
исследования
• является анализ российского и
зарубежного законодательства,
регулирующего условия и положения
брачного договора.

4.

Цель
исследования
•Целью исследования выступает
изучение общих положений о брачном
договоре в российском семейном
праве, особенностей и отличий
института брачного договора в
зарубежных странах, а также
проведения сравнительно-правового
анализа договорного режима
имущества супругов в российском и
зарубежном законодательстве.

5.

Задачи исследования:
изучить историю возникновения брачного договора в российском законодательстве;
рассмотреть понятие, содержание и общие условия брачного договора;
определить условия изменения, расторжения и недействительности брачного договора;
охарактеризовать брачный договор в азиатских странах;
выявить особенности брачного договора в мусульманском праве;
проанализировать брачный договор в США и европейских странах;
провести анализ правового регулирования брачного договора в российском и зарубежном семейном праве;
выявить актуальные проблемы и тенденции заключения брачного договора в России и зарубежных странах в период пандемии.

6.

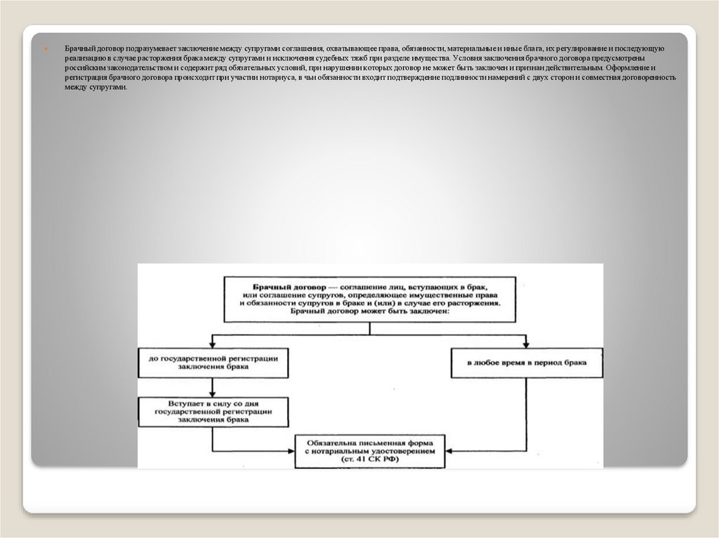
Брачный договор подразумевает заключение между супругами соглашения, охватывающее права, обязанности, материальные и иные блага, их регулирование и последующую
реализацию в случае расторжения брака между супругами и исключения судебных тяжб при разделе имущества. Условия заключения брачного договора предусмотрены
российским законодательством и содержит ряд обязательных условий, при нарушении которых договор не может быть заключен и признан действительным. Оформление и
регистрация брачного договора происходит при участии нотариуса, в чьи обязанности входит подтверждение подлинности намерений с двух сторон и совместная договоренность
между супругами.

7.

Брачный договор Китая говорит об определенном урегулировании такого
вопроса в данной стране. В сравнении с российским брачным договором в его
урегулировании отсутствует ряд обстоятельств, таких как отсутствие
возможности изменить договор или ответственность, включающая в себя
возмещение убытков за его нарушение.
Наличие брачного контракта в мусульманском праве предполагает наиболее
строгое правовое регулирование условий и положений такого соглашения
между мужчиной и женщиной. Брачный договор выступает гарантом прав и
обязанностей каждый из сторон, нарушение которых предполагает строгое
наказание. По своей сути брачный договор в данном случае является
неотъемлемой частью самого института брака в мусульманском праве.
Популярность брачных контрактов в Европе и США можно объяснить
высоким уровнем разводов и уже сложившейся позицией нескольких
поколений о закреплении все отношений через договорные обязательства.
Такие обстоятельства способствуют закреплению за лицами прав и
обязанностей, гарантий их дальнейшего сожительства и вероятности развода.
Это в свою очередь также способствует упрощению судам в судебной
практике, которая основывается на соблюдении требований брачного
контракта и прецедентного права.

8.

Проблема заключения брачного договора в России и во всем
мире все еще остается актуальной и будет таковой достаточно
долго, в связи с коллизионными вопросами, касающимися
урегулирования условий соглашения и их исполнения. Большой
объем судебной практики, свидетельствующей о спорах в
данном случае, говорит, что граждане еще плохо реально
представляют целостность и разумность института брачного
договора, что в свою очередь требует иного подхода к
заключению брачных соглашений.

9.

Таким образом, брачный договор является новым и актуальным инструментом семейного права, позволяющий избежать многих проблем
не только при разводе, но и при ведении экономической деятельности. Усиление роли брачных договоров в России требует и значительно
закрепления его роли в действующем законодательстве. Представляется, что необходимо разработать новые нормы, регулирующие как
способы заключения брачного договора, условия и содержание такого соглашения, а также ответственность за неисполнение, нарушение,
либо подделку такого соглашения. Новое устройство брачного договора позволит супругам наиболее часто обращаться к их заключению,
а также изменить взгляды многих граждан на позицию о целесообразности их заключения.

10.

Спасибо за внимание!
English     Русский Правила