Лекция №11
Поглощение радиоволн в тропосфере
Скорость распространения радиоволн в тропосфере
1.39M
Категория: ФизикаФизика

Распространение радиоволн в тропосфере и стратосфере. Скорость распространения радиоволн в тропосфере

1. Лекция №11

• Распространение
радиоволн в
тропосфере и
стратосфере
• Скорость
распространения
радиоволн в
тропосфере

2. Поглощение радиоволн в тропосфере

3.

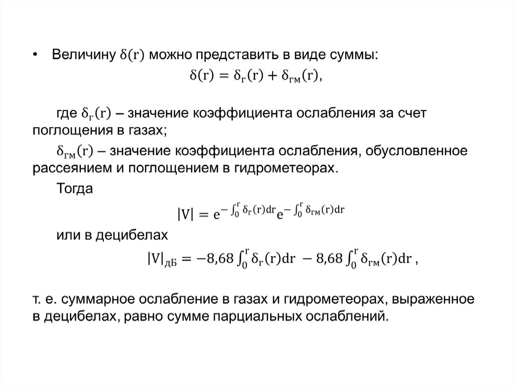
4.

5.

Зависимость селективного
поглощения в тропосфере
от длины волны
Зависимость
коэффициента поглощения
радиоволн в дождь и туман
от длины волны

6. Скорость распространения радиоволн в тропосфере

English     Русский Правила