Оборотные средства предприятия
Состав и структура оборотных средств
261.00K
Категория: ФинансыФинансы

Оборотные средства предприятия

1. Оборотные средства предприятия

2. Состав и структура оборотных средств

Оборотные средства
Оборотные
производственные фонды
Производственные
запасы
Незавершенное
производство
Расходы
будущих
периодов
Фонды обращения
Готовая
продукц
ия на
складе
Готовая
продукц
ия в
пути
Денежные
средства
Дебетор
ская
задолже
нность

3.

Источники формирования
оборотных средств
1. Собственные – формируются за счёт
собственных средств предприятия
(прибыль)
2. Заёмные – кредиты банков и других
коммерческих организаций

4.

Оборотные средства представляют собой
подвижную часть материально-технической
базы предприятия. В процессе движения
оборотные средства совершают кругооборот.
В каждом кругообороте они проходят три
стадии:

5.

2.
Производственная
реали
зация
Деньги (новая
величина)
произ
водст
во
Готовая продукция
произ
водст
во
3.
Сбытовая
Незавершённое
производство
закупки
Сырьё, материалы
Деньги
1.
Подготовительная

6.

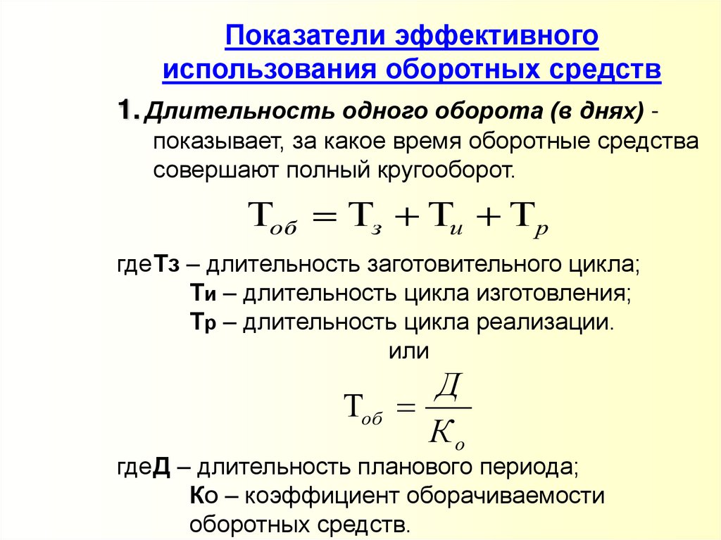
Показатели эффективного
использования оборотных средств
1. Длительность одного оборота (в днях) показывает, за какое время оборотные средства
совершают полный кругооборот.
об з и р
гдеТз – длительность заготовительного цикла;
Ти – длительность цикла изготовления;
Тр – длительность цикла реализации.
или
Д
об
Ко
гдеД – длительность планового периода;
КО – коэффициент оборачиваемости
оборотных средств.

7.

Показатели эффективного
использования оборотных средств
2. Коэффициент оборачиваемости - показывает,
число кругооборотов совершаемых оборотными
средствами за плановый период.
РП
КО
ОС
где ОС – норматив оборотных средств;
РП – величина реализованной продукции.
3. Коэффициент загрузки – показывает долю
стоимости оборотных средств, приходящуюся на
единицу реализованной продукции.
ОС
КЗ
РП

8.

Задача
Норматив оборотных средств
предприятия 3300 тыс. руб., план
реализации продукции за квартал
составил 19.8 млн. руб.
Определить
коэффициент
оборачиваемости и длительность
одного
оборота
оборотных
средств и коэффициент загрузки
English     Русский Правила