250.50K
Категория: МатематикаМатематика

Абсолютная и относительная погрешность приближенного числа

1.

2.

Первые два задания подробно рассмотрены на лекции. Их выполняете
и оформляете так, как это делалось в лекции!

3.

4.

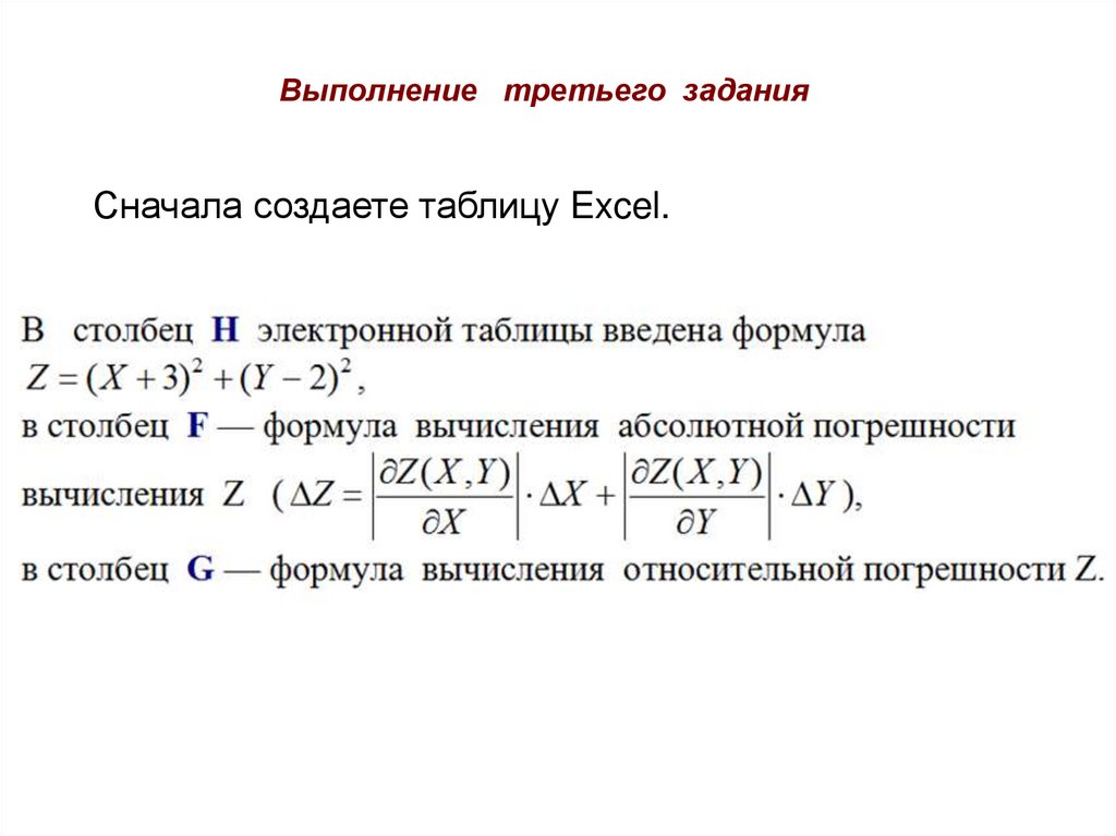
Выполнение третьего задания
Сначала создаете таблицу Excel.

5.

Создаем таблицу:

6.

Далее выполняем условие третьего задания:

7.

Определяем количество верных знаков
для X, Y, Z по формуле:
X 0.5 10 n k 1
k=4
k=3
k=2

8.

Оставляем в записи только верные цифры (форматируем
соответствующие столбцы).
k=4
k=3
k=2
Вам таблицу раскрашивать не надо!!!
English     Русский Правила