1.44M
Категория: ФизикаФизика

Пара сил и момент сил относительно точки. Плоская система произвольно расположенных сил. Тема 4

1.

Тема 4. Пара сил и момент сил
относительно точки. Плоская система
произвольно расположенных сил.

2.

1.Пара сил. Момент пары сил. Момент силы
относительно точки
Сила, действующая на тело, вызывает вращательное
движение тела, характеризуется как момент силы.
Момент силы относительно точки - скалярная
величина, равная произведению силы на кратчайшее
расстояние(плечо) от точки О до линии действия силы с
учетом соответствующего знака “+” или “-”.

3.

+Мо(F) Положительный момент силы: если сила
поворачивает тело вокруг точки О против часовой
стрелки.
-Мо(F)
Отрицательный момент силы: если сила
поворачивает тело вокруг точки О по ходу часовой
стрелки.
Плечо относительно точки (h) - перпендикуляр,
опущенный из точки О на линию действия силы.

4.

Измеряется:
[Мо(F)] = Н*м
исключение:
если линия
действия силы
проходит через
точку О , то
момент силы
равен нулю.
Мо(F) = 0

5.

Пример вращательного движения
F - сила
r - плечо
О

6.

Пара сил
Пара сил - система двух сил, равных по модулю,
параллельных друг другу и направленных в разные стороны.
Плечо пары сил - кратчайшее расстояние(перпендикуляр)
между линиями действия сил, составляющих пару.
F=F’ - пара сил
а - плечо пары сил

7.

Момент пары сил
Момент пары сил - произведение, взятое со знаком “+” или “”, модуля одной силы на плечо пары.

8.

Свойства пары сил
1
2
(две пары сил, которые
одинаково действуют
на тело)

9.

3
где mk = Fn*аn
4

10.

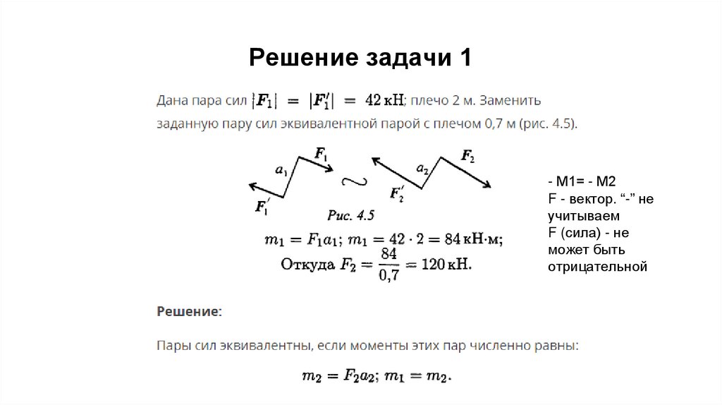
Решение задачи 1
- М1= - М2
F - вектор. “-” не
учитываем
F (сила) - не
может быть
отрицательной

11.

Решение задачи 2

12.

Решение задачи 2
English     Русский Правила