12.01M
Категория: ПромышленностьПромышленность

Исследование запыленности воздуха рабочих зон. Лабораторная работа №1

1.

Лабораторная работа № 1
«Исследование запыленности воздуха
рабочих зон»

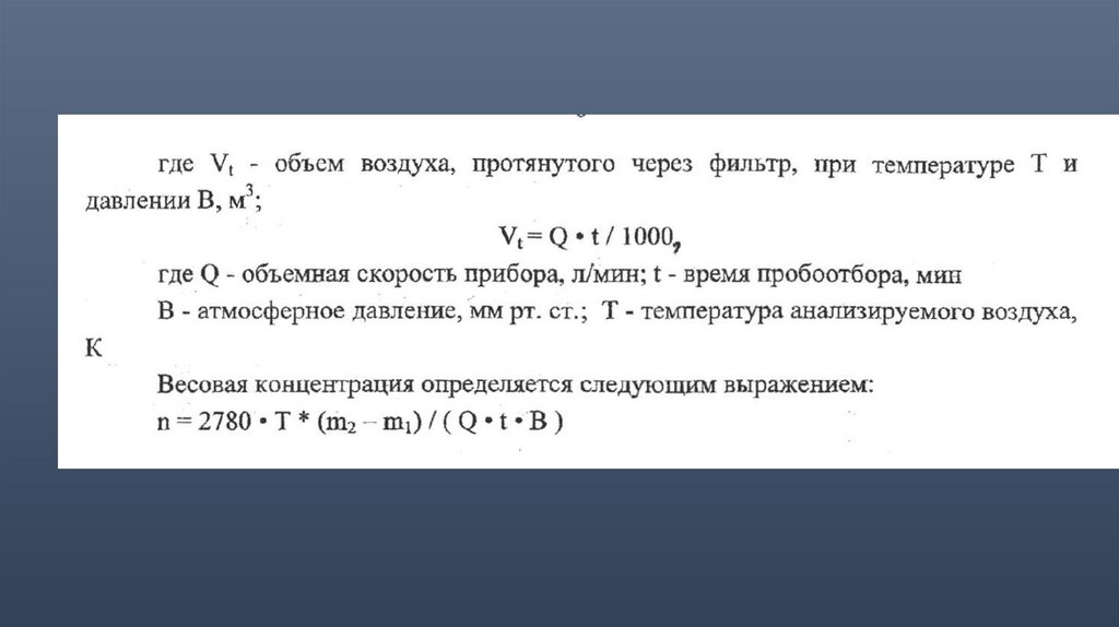
2.

3.

4.

5.

6.

7.

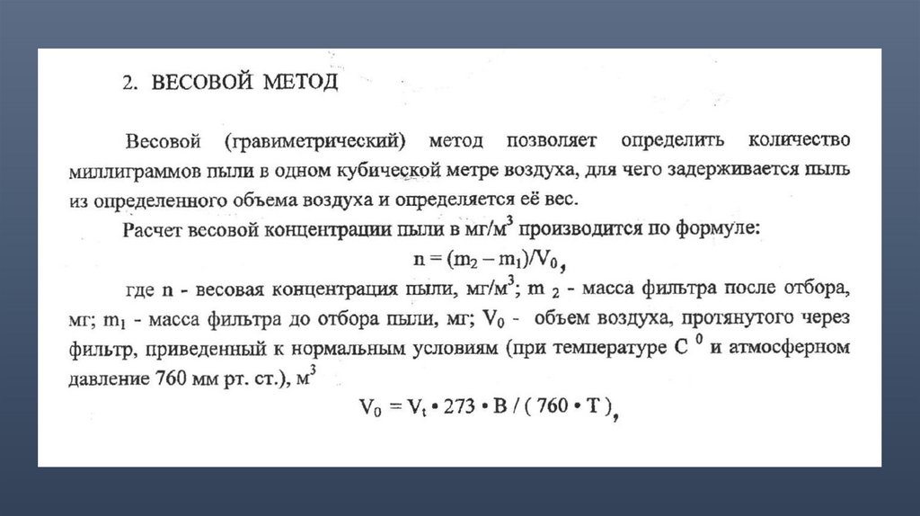
8.

9.

10.

11.

12.

13.

14.

15.

16.

17.

18.

19.

20.

21.

22.

23.

24.

• https://yandex.ru/video/preview/?filmId=13101366395956428441&f
rom=tabbar&parent-reqid=163056512002682011343896766295212472-sas3-0671-f04-sas-l7-balancer-8080-BAL170&text=Исследование+запыленности+воздуха+рабочих+зон
English     Русский Правила