940.67K
Категория: ИнформатикаИнформатика

Применение теории групп в криптографии

1.

Применение теории
групп в
криптографии
Суслопаров Виталий и Панин Михаил к3122

2.

Немного о группах
• Теория групп — раздел общей алгебры,
изучающий алгебраические структуры,
называемые группами, и их свойства. Группа
является центральным понятием в общей
алгебре, так как многие важные
алгебраические структуры, такие
как кольца, поля, векторные пространства,
являются группами с расширенным
набором операций и аксиом.

3.

Причем тут криптография?
• Причина этого кроется в том, что современная криптография оперирует
различными алгебраическими структурами. В частности, в качестве
исходных пространств открытых и шифрованных сообщений в
криптосистемах в настоящее время используются множества с одной или
двумя операциями. При этом выполнение аксиом группы очень часто
оказывается необходимым для правильного функционирования
криптосистемы.
• Группа - это очень общий алгебраический объект, и большинство
криптографических схем так или иначе используют группы. В частности,
обмен ключами Диффи–Хеллмана использует конечные циклические
группы. Таким образом, термин групповая криптография относится в
основном к криптографическим протоколам, которые используют
бесконечные неабелевы группы

4.

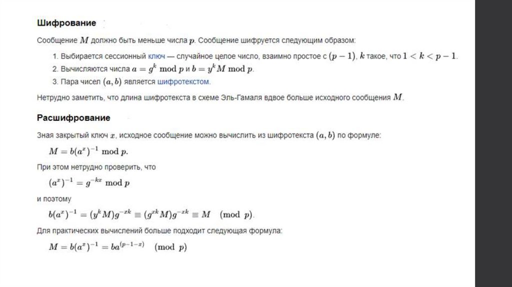
Схема Эль-Гамаля
• Примером криптосистемы, основанной именно на группах и их свойствах
может служить ассиметричная криптосистема Эль-Гамаля. В данной
криптосистеме пространством открытых текстов является некая группа
простого порядка. Кроме того, на свойствах используемой группы в
данном случае оказывается основана безопасность данной шифр-системы
• Схема Эль-Гамаля (Elgamal) — криптосистема с открытым ключом,
основанная на трудности вычисления дискретны логарифмов в конечном
поле. Криптосистема включает в себя алгоритм шифрования и алгоритм
цифровой подписи. Схема Эль-Гамаля лежит в основе бывших
стандартов электронной цифровой подписи в США (DSA) и России (ГОСТ
Р 34.10-94).

5.

6.

Обмен ключами Диффи–Хеллмана
• Представляет собой математический метод безопасного
обмена криптографическими ключами по общедоступному каналу и был
одним из первых протоколов с открытым ключом,
разработанных Ральфом Мерклом и названных в честь Уитфилда
Диффи и Мартина Хеллмана. Является одним из самых ранних
практических примеров обмена открытыми ключами, реализованного в
области криптографии.
• Самая простая и оригинальная реализация протокола
использует мультипликативную группу целых чисел по модулю p, где p простое число, а g - примитивный корень по модулю p. Эти два значения
выбираются таким образом, чтобы гарантировать, что результирующий
общий секрет может принимать любое значение от 1 до p–1.

7.

8.

9.

Задача
• v = 17, n = 23, Xa = 3, Xb = 5
• Найдите общий ключ

10.

11.

Спасибо за
внимание!
English     Русский Правила