1.63M
Категория: ФизикаФизика

Введение. Световая волна и её характеристики. Лекция 1

1.

Волновая оптика
лк.1. Введение.Световая волна и ее характеристики (п.№1)
Разд. I.ИНТЕРФЕРЕНЦИЯ
Интерференция (п.№2,3)
№2.Интерференция световых волн и условия ее наблюдения .
№3. Основные опыты по наблюдению интерференции

2.

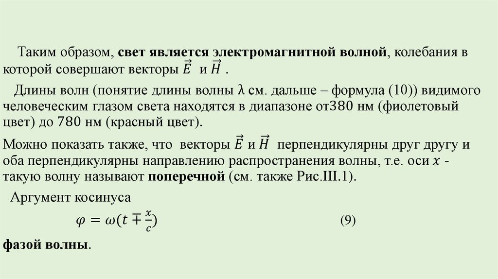
1.Введение. Свет как электромагнитная волна. Интенсивность.
а) Ряд фундаментальных свойств света объясняется представлением о нем
как об электромагнитной волне.
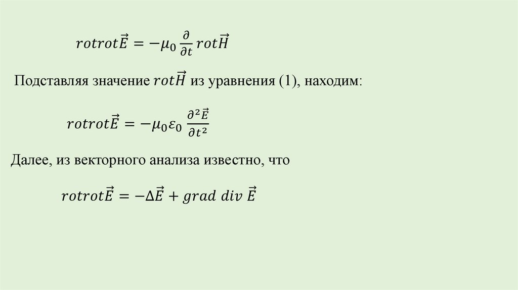
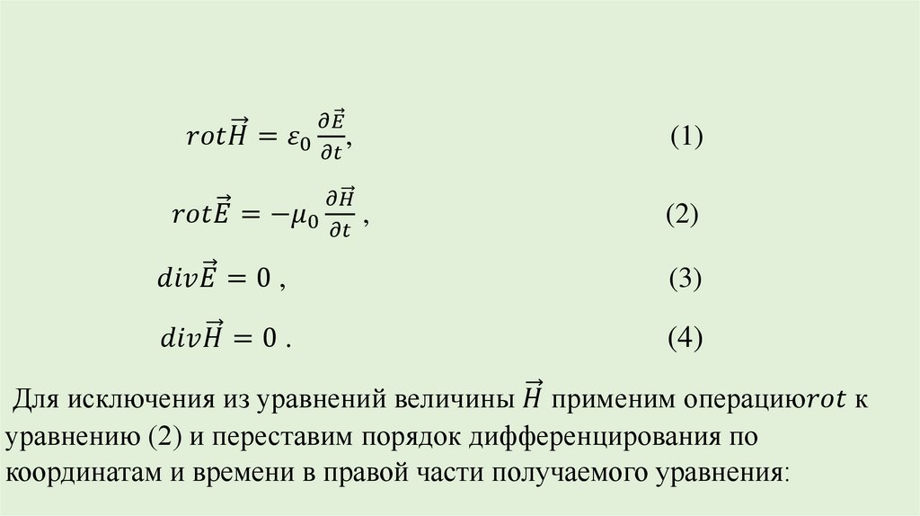
С этой целью запишем уравнения Максвелла (курс “Электромагнетизм”) в
вакууме, когда в них следует опустить плотность токаԦ
English     Русский Правила