896.43K
Категория:
Физика
Похожие презентации:
Схемы многокорпусных выпарных установок
Выпарные аппараты
Выпаривание и выпарные установки
Устройство и принцип работы выпарного аппарата пленочного типа
Однокорпусные и многокорпусные выпарные установки
Выпарные аппараты с тепловым насосом
Классификация сушильных установок
Циклы паросиловых установок
Модернизация выпарной установки нитратных растворов
Циклы паротурбинных установок
Схемы выпарных установок с аппаратами поверхностного типа. Лекция 12
1.
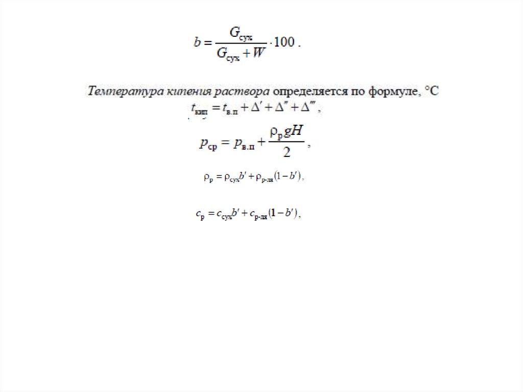
Лекция 12.
Схемы выпарных установок с аппаратами поверхностного типа
English
Русский
Правила