Глава IX
662.50K
Категория: ФизикаФизика

Работа в термодинамике. Глава IX

1. Глава IX

Работа в термодинамике

2.

Контрольные вопросы
1. Какую величину называют механической работой?
а) Произведение модуля силы на модуль перемещения тела под
действием этой силы
б) Произведение модуля силы на модуль скорости тела и на
косинус угла между векторами силы и скорости
в) Произведение модуля силы на объём тела
г) Произведение модуля силы на модуль перемещения тела под
действием этой силы и на косинус угла между векторами силы и
перемещения
2. Единицей механической работы в СИ является …
а) Джоуль (Дж)
б) Паскаль (Па)
в) Ватт (Вт)
г) Тесла (Тл)

3.

3. По какой формуле вычисляется механическая работа?
a ) A Fm cos
б) A FS cos
в) A (F S) cos
г) A
F
cos
S
4. Какую физическую величину называют давлением?
а) Произведение модуля силы на площадь поверхности, на
которую действует эта сила
б) Отношение модуля силы к площади поверхности, на которую
действует эта сила
в) Отношение модуля силы, действующей перпендикулярно
поверхности, к площади этой поверхности
г) Отношение модуля силы, действующей на тело, к площади
боковой поверхности тела

4.

5. Единицей давления в СИ является …
а) Джоуль (Дж)
б) Паскаль (Па)
в) Ватт (Вт)
г) Ньютон (Н)
6. По какой формуле вычисляется давление?
а) p
F
S
б) p F S
в) p (F S)m
F
г) p
S
7. По какой формуле вычисляется работа в термодинамике?
а ) A p V
б) A
p
V
в ) A p V
г ) А р V
8. Как по графику процесса на плоскости р,V определить
механическую работу, совершённую газом в этом процессе?
а) Работа численно равна среднему значению давления газа в
этом процессе
б) Работа численно равна среднему значению объёма газа в этом
процессе
в) Работа численно равна площади фигуры, образованной
графиком процесса и осью V
г) Работа численно равна площади фигуры, образованной
графиком процесса и осью р

5.

9. На рисунке представлен график
процесса BC в газе на плоскости р,V. Площадь
какой фигуры на этом графике численно равна
работе газа в указанном процессе?
a) 0АВЕ
б) 0АСD
в) BCDE
p
А
B
C
0 E
D V
г) такой фигуры нет
10. На рисунке представлен график
процесса АBC в газе на плоскости р,V. Каков
знак работы газа на каждом участке
указанного процесса?
p
А
B
C
V
0
а) На участке АВ – положительна, на участке ВС – отрицательна
б) На участке АВ – отрицательна, на участке ВС – положительна
в) На участках АВ и ВС работа газа положительна по знаку
г) На участке АВ и ВС работа газа отрицательна по знаку

6.

11. В каком процессе работа газа отрицательна по знаку?
а) изотермическом
б) изобарическом
в) изохорическом
г) любом процессе, в котором объём
газа уменьшается
12. На рисунке представлен график
процесса АBC в газе на плоскости р,V. Каков
знак работы газа на каждом участке
указанного процесса?
p
С
B
А
V
0
а) На участке АВ – положительна, на участке ВС – отрицательна
б) На участке АВ – отрицательна, на участке ВС – положительна
в) На участках АВ и ВС работа газа положительна по знаку
г) На участке АВ и ВС работа газа отрицательна по знаку

7.

p
13.
На
рисунке
представлен
график
замкнутого процесса АBCDA в газе на плоскости
р,V. На каких участках графика работа газа равна
нулю?
B
А
0
a) на участкax АВ и СD
б) на участкax ВС и DA
в) на участках DA и AB
г) таких участков нет
C
D
V
p
14.
На
рисунке
представлен
график
замкнутого процесса АBCDA в газе на плоскости
р,V. Площадь какой фигуры на графике численно
равна работе газа в указанном процессе?
a) MBCN
б) ABCD
в) MADN
г) такой фигуры нет
B
А
C
D
0 М
N V

8.

Методы решения задач
1. В вертикальном цилиндре с площадью основания S = 0,5 дм2
под поршнем массой m = 2 кг, скользящим без трения, находится
водород. При изобарном нагревании водорода поршень переместился
вверх на ∆h = 15 см. Какую работу совершил водород, если атмосферное давление составляет ро = 100 кПа?
Решение. Давление, которое поршень оказывает на водород,
представляет собой сумму двух давлений: 1) атмосферного давления
ро и 2) давления mg/S, вызванного весом поршня.
Тогда
р = ро
mg
давление водорода при его расширении.
S
∆V = V2 – V1 = S∆h – изменение объёма водорода при расширении.
mg
S h работа водорода при расширении.
А = р V p o
S
Вычислим результат:
2кг 9,8м / с 2
3
2 2
2
А 100 10 Па
0
,
5
10
м
15
10
м 77,94Дж.
2 2
0,5 10 м

9.

p
2. Расширение газа от объёма V1 = 10 л до
объёма V2 = 14 л происходило при давлении р = 20
кПа (см. график процесса). Какую работу совершил
газ в этом процессе?
1
2
V
0 V1
V2
Решение. ∆V = V2 – V1 – изменение объёма газа.
А = р∆V = p(V2 – V1) – работа газа в этом процессе.
Вычислим результат: А = 20·103 Па(14 – 10)·10-3 м3 = 80 Дж.
p
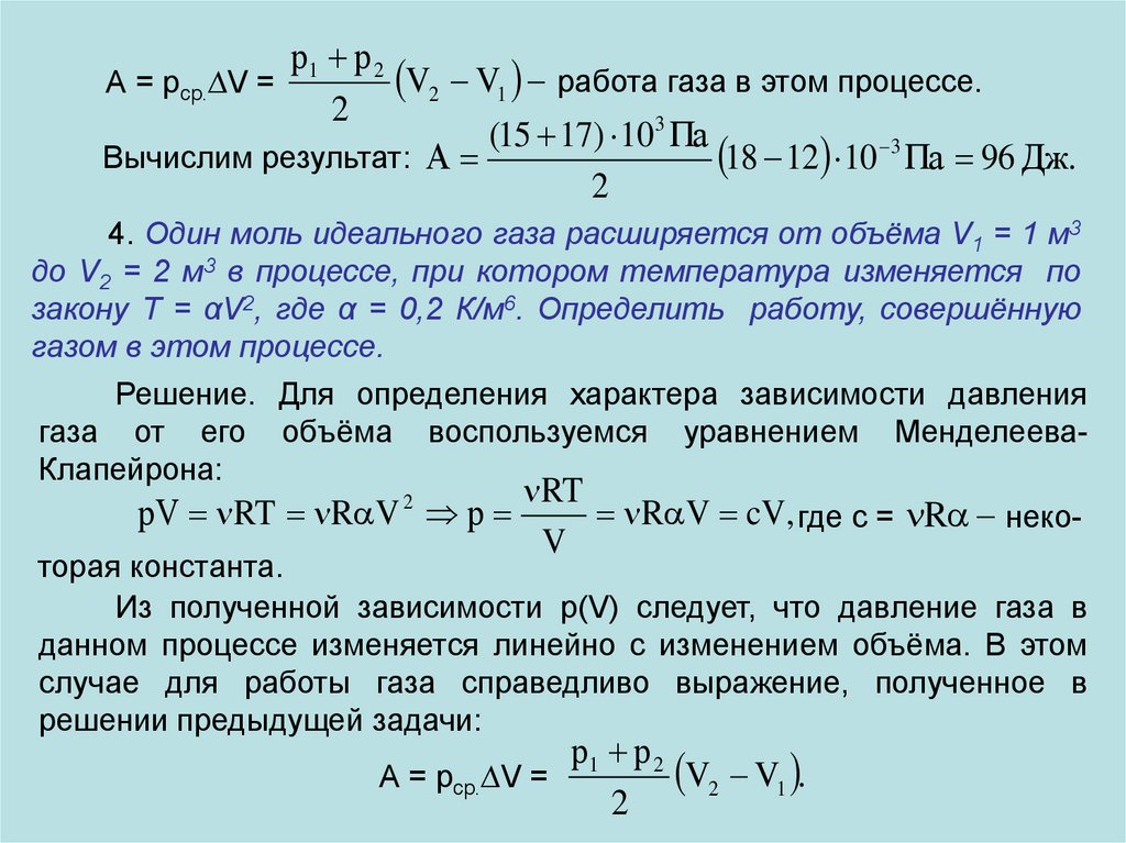
3. Газ расширялся из состояния 1 в состояние
2 так, как показано на рисунке. Вычислить работу
газа в этом процессе, если V1 = 12 л, V2 = 18 л, р1 =
= 15 кПа, р2 = 17 кПа.
2
1
V
0 V1
V2
Решение. Давление газа в этом процессе изменяется линейно. Как
известно из курса математики, линейно изменяющуюся величину
можно заменить постоянной величиной, равной полусумме её
максимального и минимального значения.
Тогда рср. = (р1 + р2)/2 – среднее значение давления газа.

10.

р1 р 2
V2 V1 работа газа в этом процессе.
А = рср.∆V =
2
(15 17) 10 3 Па
Вычислим результат: А
18 12 10 3 Па 96 Дж.
2
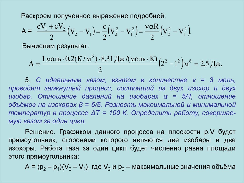
4. Один моль идеального газа расширяется от объёма V1 = 1 м3
до V2 = 2 м3 в процессе, при котором температура изменяется по
закону Т = αV2, где α = 0,2 К/м6. Определить работу, совершённую
газом в этом процессе.
Решение. Для определения характера зависимости давления
газа от его объёма воспользуемся уравнением МенделееваКлапейрона:
рV RT R V 2 р
RT
R V cV, где с = R некоV
торая константа.
Из полученной зависимости р(V) следует, что давление газа в
данном процессе изменяется линейно с изменением объёма. В этом
случае для работы газа справедливо выражение, полученное в
решении предыдущей задачи:
р1 р 2
V2 V1 .
А = рср.∆V =
2

11.

Раскроем полученное выражение подробней:
А=
сV1 cV2
c 2
R 2
2
V2 V1 V2 V1
V2 V12 .
2
2
2
Вычислим результат:
1 моль 0,2(К / м 6 ) 8,31 Дж /( моль К) 2 2 6
А
2 1 м 2,5 Дж.
2
5. С идеальным газом, взятом в количестве ν = 3 моль,
проводят замкнутый процесс, состоящий из двух изохор и двух
изобар. Отношение давлений на изобарах α = 5/4, отношение
объёмов на изохорах β = 6/5. Разность максимальной и минимальной
температур в процессе ΔТ = 100 К. Определить работу, совершаемую газом за один цикл.
Решение. Графиком данного процесса на плоскости р,V будет
прямоугольник, сторонами которого являются две изобары и две
изохоры. Работа газа за один цикл будет численно равна площади
этого прямоугольника:
А = (р2 – р1)(V2 – V1), где V2 и p2 – максимальные значения объёма

12.

и давления газа соответственно, V1 и p1 – минимальные значения.
Преобразуем выражение для А:
р2
V2
А р1 1 V1
1 р1V1 1 1 RT1 1 1 .
р1
V1
Максимальную температуру газ будет иметь в конце
изобарического расширения при давлении р2, минимальную – в начале
изохорического нагревания при объёме V1. Запишем для состояний
газа с минимальной и максимальной температурой уравнение
Клапейрона:
р1 V1 р 2 V2
.
T1
T2
Учтём, что р2/р1= α и V2/V1 = β. Тогда уравнение состояния газа
принимает вид:
T2 р 2 V2
; T2 T1 .
T1 р1 V1
ΔT = T2 – T1 = αβT1 – T1 = T1(αβ – 1).

13.

Т
.
Отсюда Т1 =
1
Подставим полученное выражение для Т1 в выражение для А:
Т
1 1
1 1
А R
R Т.
1
1
Вычислим результат:
(5 / 4) 1 (6 / 5) 1
А
3 моль 8,31
5 6
1
4 5
Дж
100К 249,3 Дж.
моль К
p
6.
Определить
работу,
которую
совершает идеальный одноатомный газ в
цикле 1 – 2 – 3 – 4 – 1, представленном на
рисунке, где V1 = 10 л, V2 = 20 л, р1 = 105 Па, ро =
= 3·105 Па, р2 = 4·105 Па.
3
p2
2
S2
po
S1
p1
4
1
0
V1
V
4
V

14.

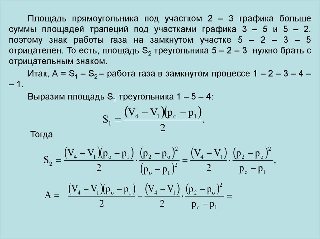
Решение. Площадь S фигуры, ограниченной графиком процесса,
представляет собой сумму площадей двух треугольников: S = S1 + S2.
Присвоим точке пересечения отрезков 1 – 2 и 3 – 4 номер 5.
Треугольники 1 – 4 – 5 и 2 – 3 – 5 подобные, так как у них все
внутренние углы одинаковы (два угла как накрест лежащие и один угол
как вертикальные).
Для подобных треугольников верно соотношение:
2
h1
S1
, где h1 = ро – р1 и h2 = р2 – ро – высоты соответствую
S2
h2
щих треугольников.
2
р р
р р
S1
Тогда
о 1 о 1 2 .
S 2 р 2 р о р 2 р о
2
р2 ро
Отсюда S 2 S1
.
2
р о р1
2
На участке графика 2 – 3 работа газа отрицательна (объём газа
уменьшается), на участках 3 – 5 и 5 – 2 – положительна.

15.

Площадь прямоугольника под участком 2 – 3 графика больше
суммы площадей трапеций под участками графика 3 – 5 и 5 – 2,
поэтому знак работы газа на замкнутом участке 5 – 2 – 3 – 5
отрицателен. То есть, площадь S2 треугольника 5 – 2 – 3 нужно брать с
отрицательным знаком.
Итак, А = S1 – S2 – работа газа в замкнутом процессе 1 – 2 – 3 – 4 –
– 1.
Выразим площадь S1 треугольника 1 – 5 – 4:
S1
Тогда
V4 V1 p o p1
2
.
V4 V1 p o p1 p 2 p o 2 V4 V1 p 2 p o 2
S2
.
2
2
2
p o p1
p o p1
2
V4 V1 p o p1 V4 V1 p 2 p o
А
2
2
p o p1

16.

V4 V1 p o p1 p 2 p o
.
2
p o p1
2
2
Вычислим результат:
2
2
20 10 10 3 м 3 3 1 4 3 1010 Па 2
А
2
3 1 10 5 Па
750 Дж.
р
7.
Определить
работу,
которую
совершают 2 моль идеального одноатомного
газа в цикле 1 – 2 – 3 – 4 – 1, представленном
на рисунке, где То = 100 К.
1
3ро
2
4
ро
3
0
To
2To
Т
Решение. Представим цикл, изображённый на рисунке, на
координатной плоскости р,V. Работа газа за цикл в этом случае будет
численно равна площади замкнутой фигуры, образованной графиком
процесса.

17.

Опишем (по графику) характер процесса в газе на каждом участке
цикла в отдельности.
Участок 1 – 2: изобарическое нагревание (и расширение).
Участок 2 – 3: изохорическое охлаждение (V2 = V3).
Участок 3 – 4: изобарическое охлаждение (и сжатие).
Участок 4 – 1: изохорическое нагревание (V4 = V1).
Изобразим график процесса.
p
3ро
1
ро 4
0 V1
2
3
V2 V
Процесс 3 – 4 – изобарический. Из закона Гей-Люссака следует:
V3 V3 T3 2Т о
2 V3 2V1
V4 V1 T4 Т о

18.

Работа газа за цикл численно равна площади прямоугольника со
сторонами (3ро – ро) и (V3 – V1) на плоскости р,V.
3рo – ро = 2po; V3 – V1 = 2V1 – V1 = V1
Тогда А = 2poV1 = 2(роV4).
Из уравнения Менделеева-Клапейрона выразим произведение
роV4:
р о V4 RT4 RTo .
Выражение для А принимает окончательный вид: А 2 RTo .
Вычислим результат:
А 2 2 моль 8,31
Дж
100 К 3324 Дж.
моль К
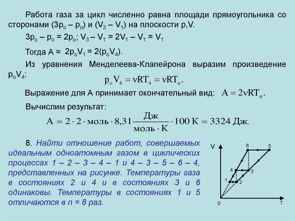
8. Найти отношение работ, совершаемых
идеальным одноатомным газом в циклических
процессах 1 – 2 – 3 – 4 – 1 и 4 – 3 – 5 – 6 – 4,
представленных на рисунке. Температуры газа
в состояниях 2 и 4 и в состояниях 3 и 6
одинаковы. Температуры в состояниях 1 и 5
отличаются в n = 8 раз.
6
V
4
1
0
5
3
2
Т

19.

Решение. Нарисуем график обоих циклических процессов на
плоскости р,V.
p
р2
р1
2
5
3
1
4
0 V1
V3
6
V5 V
T2 = T4; T3 = T6; T5 = nT1 – по условию.
Используем тот факт, что отношение давлений р2/р1 для трёх пар
точек (2 и 1; 3 и 4; 5 и 6) одинаково (кроме того, каждая пара этих точек
находится на изохоре):
р2 Т2 Т3
для пар точек 2 и 1; 3 и 4.
р1 Т 1 Т 4
Отсюда
Т2Т4 = Т1Т3; Т22 = Т1Т3.
р2 Т3 Т5
для пар точек 3 и 4; 5 и 6.
р1 Т 4 Т 6

20.

Т3Т6 = Т4Т5; Т23 = Т4Т5.
Отсюда
Получена система из двух уравнений. Решим её.
Т 22 Т1Т 3
Т 1Т 3
Т3
Т 22
3
3
3
;
Т
n
Т
;
T
T
2
3
2
3
2 n.
2
Т 3 Т 2 Т 5 Т 2 nТ1 Т 3 Т 2 nТ1 nТ 2
Подставим найденное соотношение между Т3 и Т2 в верхнее
уравнение системы и получим связь между Т2 и Т1:
Т 22 Т1T2 3 n ; Т 2 Т1 3 n .
T3 Т 1 3 n 3 n Т 1 3 n 2 .
Тогда
Работа газа в каждом цикле численно равна площади
прямоугольника. Отношение площадей прямоугольников, имеющих
одинаковую ширину р2 – р1, равно отношению их длин:
А 43564
А12341
V5
V5
V3
1
1
V3
V5 V3
V3
.
V3 V1
V1 1 V1
V3 1
V3
V3

21.

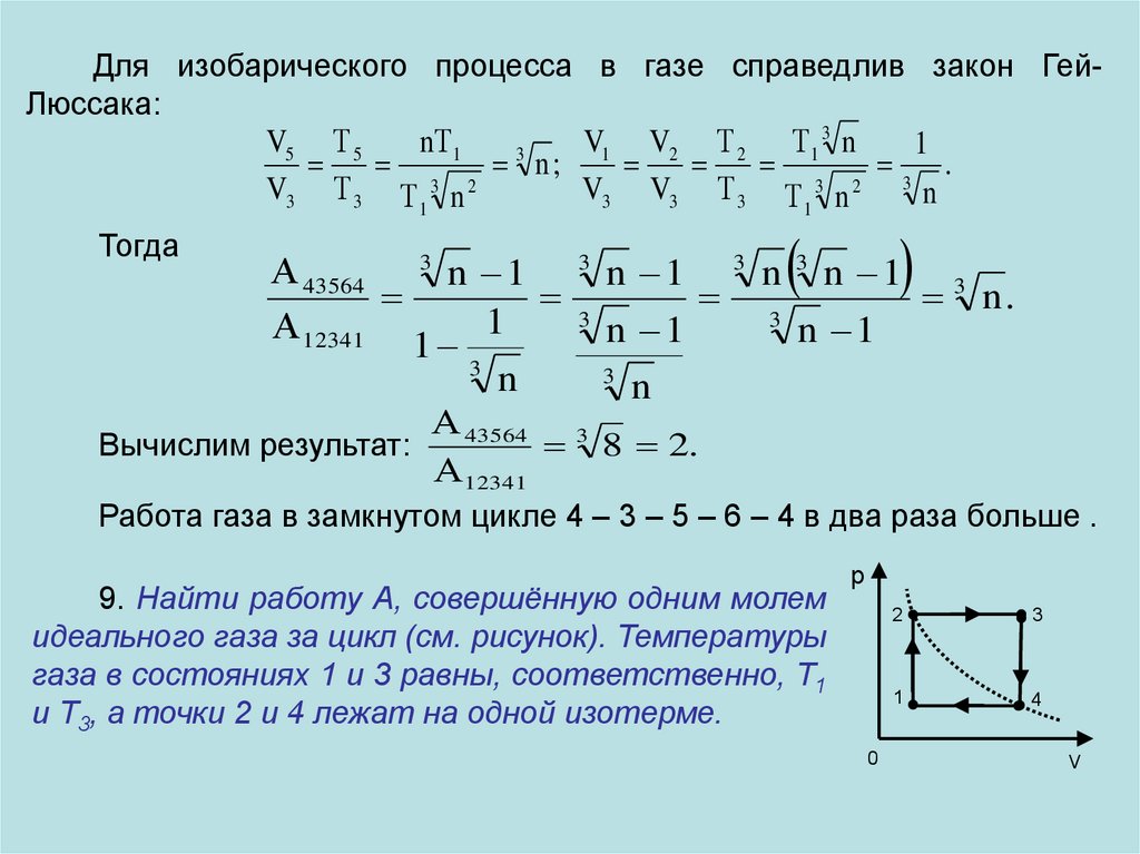
Для изобарического процесса в газе справедлив закон ГейЛюссака:
V5 Т 5
nТ1
V1 V2 Т 2 Т1 3 n
1
3
n;
3 .
V3 Т 3 Т1 3 n 2
V3 V3 Т 3 Т1 3 n 2
n
Тогда
А 43564
А 12341
n 1
1
1 3
n
3
3
3
n 1
n 1
3
3
n
3
3
n 1
n 1
3
n.
n
А 43564 3
8 2.
А12341
Работа газа в замкнутом цикле 4 – 3 – 5 – 6 – 4 в два раза больше .
Вычислим результат:
9. Найти работу А, совершённую одним молем
идеального газа за цикл (см. рисунок). Температуры
газа в состояниях 1 и 3 равны, соответственно, Т1
и Т3, а точки 2 и 4 лежат на одной изотерме.
р
0
2
3
1
4
V

22.

Решение. Работа газа за цикл в этом процессе численно равна
площади прямоугольника 1 – 2 – 3 – 4: А = (р2 – р1)(V4 – V1).
Учтём условие: V1 = V2; V3 = V4; Т2 = Т4.
Для двух пар точек (1,2 и 3,4) справедлив закон Шарля:
р2 Т2 Т3
.
р1 Т 1 Т 4
Отсюда
Т 22 Т1Т 3 ; Т 2 Т 4 Т1Т 3 .
Т2
р2
Тогда
Т1
р1
Т 1Т 3
Т1
V4
Т
4
V1
Т1
Т3
;
Т1
Т 1Т 3
Т1
Т3
.
Т1
Преобразуем выражение для работы газа:
2
T3 T1
T3
р2
V4
.
А р1
1 V1
1 р1 V1
1 р1 V1
T
T1
1
р1
V1
2
2
р1V1
А
T3 T1 R T3 T1 .
T1
2
Для одного моля газа: А R T3 T1 .
2
English     Русский Правила