230.00K
Категория: ИнформатикаИнформатика

Алгебра логики. Объект изучения булевой алгебры

1.

Алгебра логики
1. Логика – наука, изучающая методы доказательств и опровержений, т.е. методы установления
истинности или ложности одних высказываний на основе истинности или ложности других
высказываний.
2. Математич. логика – совр.форма логики, опирается на формальные математ. методы. Часть мат.
логики – алгебра логики – изучает строение сложных логич. Высказываний и способы установления
их истинности.
3. Алг. логику наз. алгеброй Буля или булевой алгеброй по имени создателя – Джоржа Буля – англ.
математик (книга «Исследование законов мышления». 1854 г.)
4. Объект изучения булевой алгебры – элементарные высказывания, подчиняющиеся принципу
двузначности (третьего не дано, любить или не любить)
5. Высказывания имеют значения «Истина» (обознач. 1) и «Ложь» (обозн. 0).
6. Произвольное высказывание обозн. логич. переменной.
Сложное высказывание (лог. формула или лог. ф-я) алгебры логики строятся из элементарных
высказываний с помощью логич. связок И, ИЛИ, НЕ, ЕСЛИ …, ТО и др., кот наз. логич.
операциями
7. Преобразование высказываний (лог. ф-й) производят на основе алгебры логики
8. В рез-те преобразований ф-ии F1 получается новая ф-я F2, кот. эквивалентна F1, т.е. при любых
значениях аргумента даёт один и тот же результат

2.

Пример: Какие из след. прдложений явл высказываниями?

3.

9. Основные (элементарные) операции алг логики
- отрицание
- логич сложение (дизъюнкция)
- логич умножение (конъюнкция)
- импликация
- эквивалентность
10. Отрицание НЕ
11. Новое сложное высказывание
– ложно при условии, что высказывание х – истинно, и наоборот
Это записывается таблицей истинности (ТИ)

4.

12. Логич умножение (конъюнкция)
амперсанд
Читается
ТИ для 2-х аргументов
Пример: Суждение “Получение водительских прав” – обозначим Y.
Для получения прав необх. получить справку о состоянии здоровья (х1 – высказывание
«человек здоров») И сдать два экзамена по вождению (высказывание х2) и правилам
дорожного движения (высказывание х3)
Символическая запись
Суждение Y истинно (Y=1) только тогда, когда истинны все три
суждения: х1=1, х2=1, х3=1.
При остальных комбинациях Y=0, т.е. высказывание ложно. Человек
прав не получит.

5.

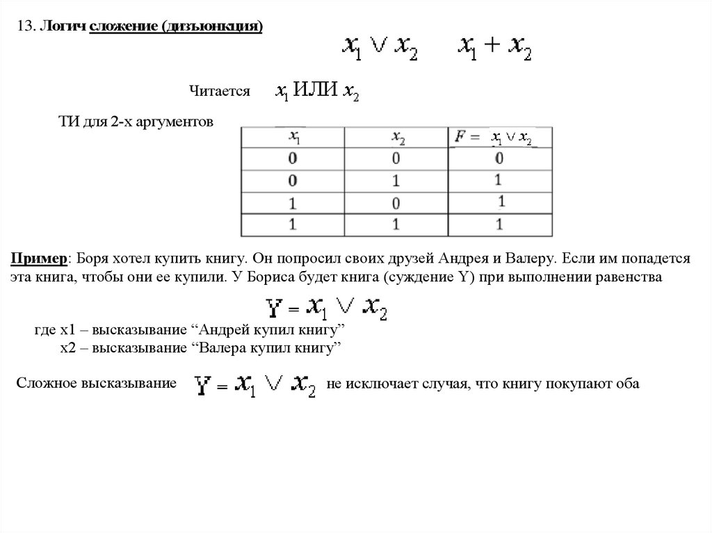
13. Логич сложение (дизъюнкция)
Читается
ТИ для 2-х аргументов
Пример: Боря хотел купить книгу. Он попросил своих друзей Андрея и Валеру. Если им попадется
эта книга, чтобы они ее купили. У Бориса будет книга (суждение Y) при выполнении равенства
где х1 – высказывание “Андрей купил книгу”
х2 – высказывание “Валера купил книгу”
Сложное высказывание
не исключает случая, что книгу покупают оба

6.

14. Импликация (логическое следование)
Обозначение
Связка “если… то”
если А, то В
А влечет В
из А следует В
А имплицирует В
11-е логич высказывание явл посылкой (условием)
2-е логич высказывание явл заключением (следствием)
Для операции импликации справедливо утверждение, что из лжи может следовать все что угодно,
а из истины – только истина.
ложна только тогда,
т.о. импликация
когда из истинного высказывания следует
ложное заключение, т.е. когда А=1, а В=0

7.

Два высказывания:
А – «Луна – спутник Земли» - истинно, 1
В – «Сумма углов треуг. равна 180о» - истинно, 1
Составное высказывание
0 0 Если «Луна – не спутник Земли», то «Сумма углов треуг. не равна 180о»
1
0 1 Если «Луна – не спутник Земли», то «Сумма углов треуг. равна 180о»
1
1 0 Если «Луна – спутник Земли», то «Сумма углов треуг. не равна 180о»
0
1 1 Если «Луна – спутник Земли», то «Сумма углов треуг. равна 180о»
1
В алгебре логики смысл выражений не учитывается, а рассматривается только
их истинность или ложность
English     Русский Правила