5.06M
Категория: ГеографияГеография

Водная энергия и схемы её использования. Лекция №2

1.

Лекция №2
«Водная энергия и схемы её использования»

2.

Водные объекты и протекающие в них процессы
Инженерная гидрология − разделы гидрологии суши, которые связаны непосредственно с решением
практических инженерных задач.
В инженерной гидрологии особенно важными для практики являются инженерные расчеты, позволяющие
после ряда лет измерений уровней и расходов реки в различных условиях:
- прогнозировать расход в естественных условиях в будущем;
- перераспределять (трансформировать) сток реки, перекрытой плотиной, с целью наиболее рационального
использования воды для нужд энергетики, водоснабжения, ирригации, судоходства и т.п.
Введем ряд терминов, позволяющих охарактеризовать реку:
Створ – поперечное сечение реки.
Сток (W) – объем воды, протекающей через створ (сечение) реки за определенное время, например, за год
(измеряется в м3).
Расход (Q) – это объем воды, протекающий в единицу времени через живое сечение реки (измеряется в м3/с).
Живое сечение (ω) – площадь поперечного сечения реки (измеряется в м2).

3.

Водные объекты и протекающие в них процессы
Основная характеристика стока реки в данном створе – гидрограф – это график изменения расходов воды во
времени.
Характерные фазы водного режима реки:
Половодье – ежегодно повторяющаяся в один и тот
же сезон фаза водного режима, характеризующаяся
наибольшей водностью в году от снеготаяния и таяния
ледников.
Межень – ежегодно повторяющаяся в один и тот же
сезон фаза водного режима, характеризующаяся
наименьшей водностью.
Паводок – кратковременное в сравнении с половодьем повышение стока, не приуроченное явно к
определенному периоду года и повторяющееся в течение года по несколько раз, например, от дождей.

4.

Водные объекты и протекающие в них процессы
Гидрограф реки Енисей в устье
Гидрограф реки Обь в устье
Створ реки

5.

Водные объекты и протекающие в них процессы
Гидрограф реки Енисей в устье

6.

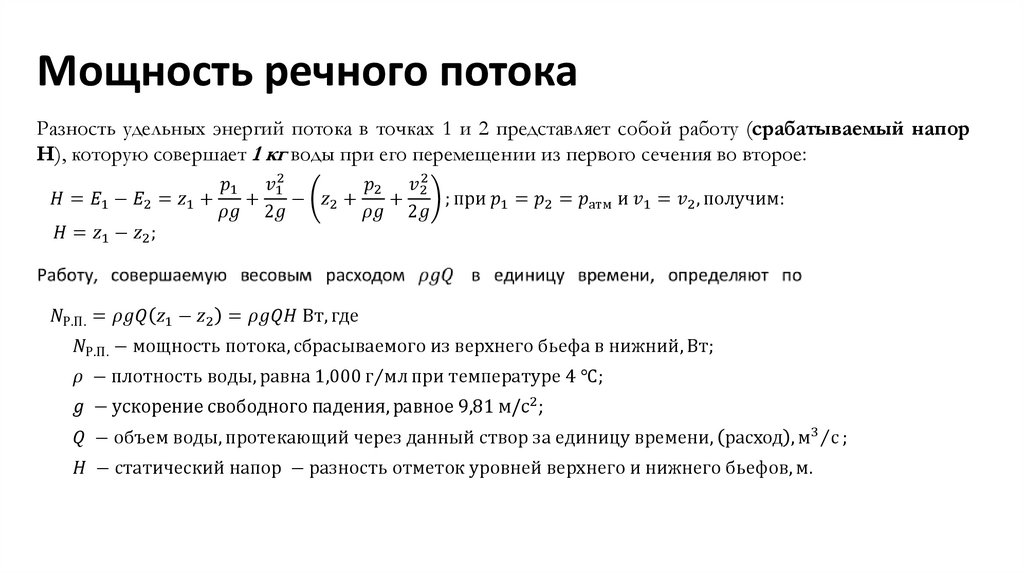
Теоретическая основа использования водной энергии
Даниил Бернулли — швейцарский физик, механик и математик, один
из создателей кинетической теории газов, гидродинамики и
математической физики.
Уравнение Бернулли (1738 г.):
English     Русский Правила