План   1. Производная давления 2. Прямой анализ с помощью производной 3. Знакомство с программным модулем «Saphir»  
Тема №1. Производная давления
2.47M
Категория: ПромышленностьПромышленность

Производная давления. Прямой анализ с помощью производной. Знакомство с программным модулем «Saphir»

1. План   1. Производная давления 2. Прямой анализ с помощью производной 3. Знакомство с программным модулем «Saphir»  

План
1. Производная давления
2. Прямой анализ с помощью производной
3. Знакомство с программным модулем «Saphir»

2. Тема №1. Производная давления

3.

4.

5.

6.

7.

8.

9.

10.

• Процесс дифференцирования может дать
очень зашумленную производную, поэтому
необходимо сглаживать данные. Существует
множество алгоритмов сглаживания данных. В
основе этих алгоритмов лежит понятие
интервала дифференцирования δ.
• Для того, чтобы найти значение производной в
точке t i , рассматривают интервал ሾlnሺt i −

11.

К наиболее распространенным алгоритмам сглаживания
относятся:
• Многоточечная регрессия.
Через точки, попавшие в интервал ln t i − δ ; ln t i + δ ,
проводится регрессионная прямая. Наклон этой прямой линии
есть значение производной в точке t i .
• Скользящее окошко.
Через точки lnt i − δ и lnt i проводят прямую линию,
определяют ее наклон m1 . Через точки lnt i и lnt i + δ проводят
прямую линию, определяют ее наклон m2 . Производная в точке t i
есть среднее арифметическое наклонов m1 и m2 . В общем случае,
если точки расположены неравномерно по времени, прямые
строятся через точку t i и самые дальние от нее точки, попадающие
в интервал ln t i − δ ; ln t i + δ . В данном случае производная
равна средневзвешенному наклонов m1 и m2 .
m1 l2 + m2 l1
mi =
l1 + l2

12.

Тема №2. Прямой анализ с помощью производной

13.

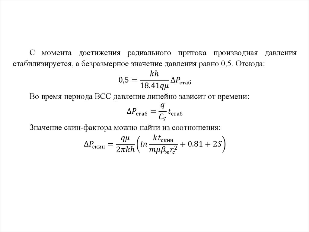
С момента достижения радиального притока производная давления
стабилизируется, а безразмерное значение давления равно 0,5. Отсюда:
English     Русский Правила