1.57M
Категория: Базы данныхБазы данных

Проектирование БД. Сбор бизнес-требований

1.

Проектирование БД
Сбор бизнес – требований
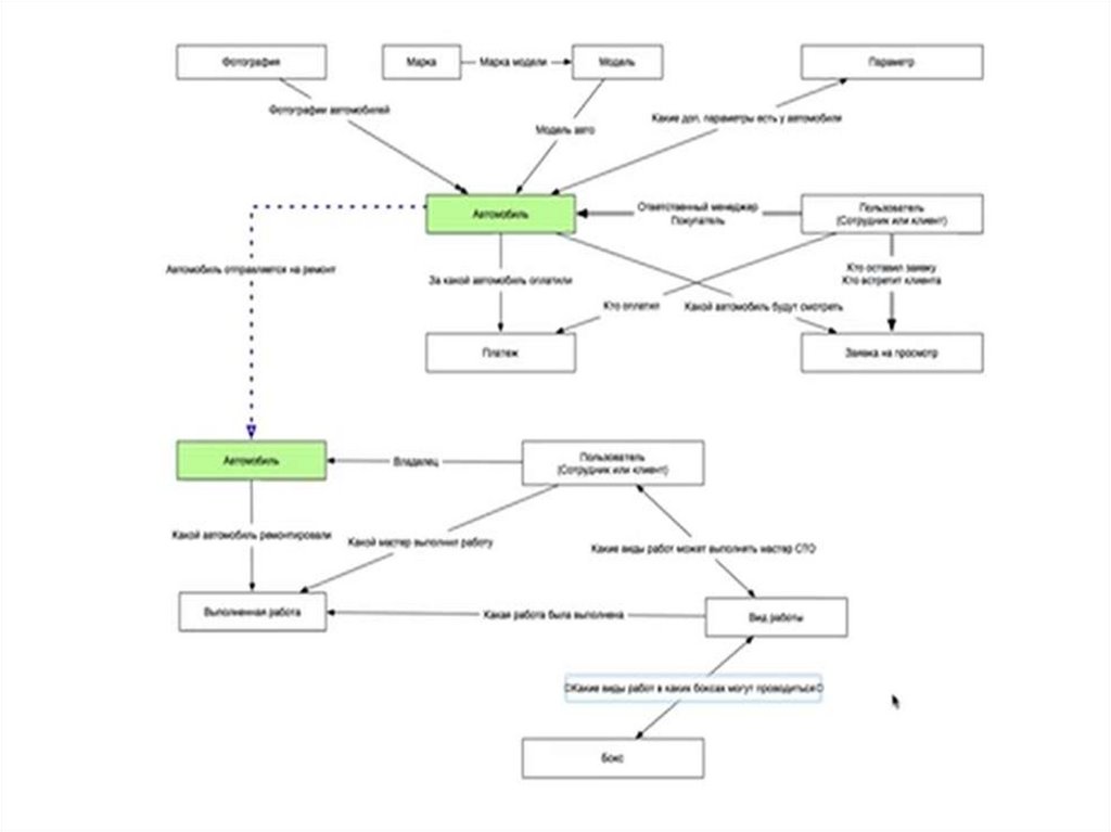
Построение концептуальной модели данных
Построение логической модели данных
Построение физической модели данных

2.

Сбор бизнес – требований
– Интервью с заказчиком
– Анализ деловых бумаг
– Анализ сайтов конкурентов
– Чтение отраслевой литературы

3.

Построение концептуальной модели
данных

4.

5.

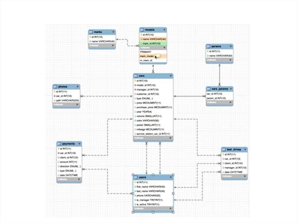
Построение логической модели
данных
English     Русский Правила