Похожие презентации:
Распределение температуры и давления в газовой скважине
1.
2.26 Распределение температуры идавления в газовой скважине
Дисциплина «Технологии эксплуатации газовых и нефтяных скважин»
2.
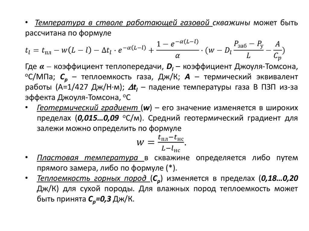
Распределение температуры по стволу газовой скважины• Температура газа в стволе скважины зависит от пластовой
температуры, условий эксплуатации скважины, дебита, депрессии на
пласт и температуры окружающего воздуха.
• Нейтральный слой – глубина горных пород на которой температура
постоянная tн в течение всего года (независимо от времени года). На
территории РФ эта глубина составляет 10…40м.
• Температура пород ниже нейтрального слоя (исключая районы с
вечно мерзлыми породами) увеличивается с ростом глубины
залегания.
• Для определения температуры в стволе скважины рассчитывают при
помощи параметра «температурный градиент»:
Физика
Промышленность