СИСТЕМАТИЗАЦИЯ СБОРА И ОЦЕНКИ РАБОТ УЧАЩИХСЯ
АКТУАЛЬНОСТЬ
СПОСОБЫ СБОРА РАБОТ
НУЖЕН УНИВЕРСАЛЬНЫЙ ПОДХОД!
ЦЕЛЬ РАБОТЫ
ЗАДАЧИ РАБОТЫ
НЕТ ПРОСТЫХ И БЕСПЛАТНЫХ РЕШЕНИЙ ДЛЯ ШКОЛЫ
КОМПОНЕНТЫ СИСТЕМЫ
БАЗА ДАННЫХ
АДАПТИВНЫЙ ШАБЛОН
ОСНОВНЫЕ ФУНКЦИИ
ДЕМОНСТРАЦИЯ НЕ ПЕРЕКЛЮЧАЙТЕСЬ :)
ВЫВОДЫ
СИСТЕМАТИЗАЦИЯ СБОРА И ОЦЕНКИ РАБОТ УЧАЩИХСЯ
СРЕДСТВА РАЗРАБОТКИ
1.33M
Категория: ИнтернетИнтернет

Систематизация сбора и оценки работ учащихся

1. СИСТЕМАТИЗАЦИЯ СБОРА И ОЦЕНКИ РАБОТ УЧАЩИХСЯ

Виктор Ежижанский, 8 «А»
В. А. Зайцев
С. С. Адамский

2. АКТУАЛЬНОСТЬ

Тяжело
собрать и систематизировать
цифровые работы учащихся
во время обучения

3. СПОСОБЫ СБОРА РАБОТ

СПОСОБ
Обход мест
Внешние носители
Сетевая папка
Облако
Почта
ПРОБЛЕМЫ
Время, Поиск, Идентификация,
Плагиат
Время, Поиск, Идентификация,
Ручной перенос
Плагиат, Огранич. на подкл.
Интернет, Не для 1-7 кл.
Систематизация, Интернет

4. НУЖЕН УНИВЕРСАЛЬНЫЙ ПОДХОД!

5. ЦЕЛЬ РАБОТЫ

Создание системы обмена
данными между субъектами
образовательного процесса
образовательного учреждения

6. ЗАДАЧИ РАБОТЫ

• Провести анализ существующих систем и
возможности их применения
• Провести анализ инструментов разработки и
ресурсов для реализации информационной системы
• Разработать модель информационной системы
• Реализовать информационную систему и
апробировать её на практике

7. НЕТ ПРОСТЫХ И БЕСПЛАТНЫХ РЕШЕНИЙ ДЛЯ ШКОЛЫ

8. КОМПОНЕНТЫ СИСТЕМЫ

АККАУНТ
УЧЕБНАЯ
ГРУППА
ПРЕДМЕТ
ЗАДАНИЕ
РАБОТА

9.

Взаимодействие
системы и
пользователя

10.

Кабинет
администратора

11.

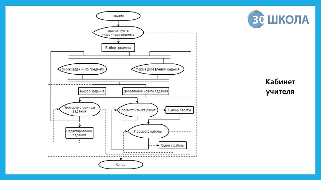
Кабинет
учителя

12.

Кабинет
учащегося

13.

АВТОРИЗАЦИЯ
ДЕАВТОРИЗАЦИЯ

14. БАЗА ДАННЫХ

15. АДАПТИВНЫЙ ШАБЛОН

16. ОСНОВНЫЕ ФУНКЦИИ

АДМИНИСТРИРОВАНИЕ
РЕЦЕНЗИРОВАНИЕ
И
ФОРМИРОВАНИЕ
ЗАГРУЗКА
(ОТПРАВКА)
РАЗГРАНИЧЕНИЕ
АВТОРИЗАЦИЯ
ПРАВ
БАЗЫ
ДАННЫХ
СИСТЕМАТИЗАЦИЯ
ОЦЕНИВАНИЕ
ОСНОВНЫЕ
УЧИТЕЛЕМ
ЗАДАНИЯ
ФУНКЦИИК
РАБОТЫ
УЧАЩЕГОСЯ
ПОЛЬЗОВАТЕЛЕЙ
СИСТЕМЫ
ИЗ
WEBРАБОТ
УЧИТЕЛЕМ
УЧАЩИХСЯ
РАБОТ
ДЛЯ УЧЕБНОЙ
ГРУППЫ
ЗАДАНИЮ
ИНТЕРФЕЙСА
УЧАЩИХСЯ

17. ДЕМОНСТРАЦИЯ НЕ ПЕРЕКЛЮЧАЙТЕСЬ :)

18. ВЫВОДЫ

•Найден приемлемый способ сбора работ
учащихся
•Определены необходимые для
разработки ресурсы
•Разработана модель информационной
системы
•Информационная система была
реализована и апробирована на практике

19. СИСТЕМАТИЗАЦИЯ СБОРА И ОЦЕНКИ РАБОТ УЧАЩИХСЯ

Виктор Ежижанский, 8 «А»
В. А. Зайцев
С. С. Адамский

20. СРЕДСТВА РАЗРАБОТКИ

•MySQL c интерфейсом phpMyAdmin
•PHP
•Вебсервер Apache
•HTML, CSS

21.

Название системы
1C:Образование
CMS Moodle
ЭСО Барс
«своя» система
Покупка
14500 р.
Бесплатно
бесплатно*
бесплатно
Бесплатно
бесплатно*
бесплатно
обслуживание,
поддержка,
настройка
Есть
обслуживание
обслуживание,
поддержка
Нет
Есть
Да
Да
Да
Да
Нет
Да
Простота интерфейса Нет
Нет
Нет
Да
Соответствие системы Избыточность
проблематике работы возможностей
Избыточность
возможностей
Недостаточность
Соответствует
возможностей (не решает
проблему сбора работ)
Обновление
продление
Трудозатраты
/ 7500 р.
Возможность
доработки
Различные
пользователей
Нет
обслуживание
типы Да
Сбор работ учащихся
Да

22.

способ
Количество
учащихся
Общее время
сбора*, мин
Среднее время на 1 работу
Обход
29
42
1,45 мин (1 мин 27 с)
Носители
29
17
0,59 мин (35 с)
Почта
29
12
0,4 мин (25 с)
Папка
29
6
0,21 мин (12 с)
Облако
29
0
0
Система
29
0
0
* временем сбора в данном эксперименте считалось время, затраченное учителем на сопоставление
работы с учащимся и концентрации работ в одном месте (в единой папке).
English     Русский Правила