АВАРИИ НА РАДИАЦИОННО-ОПАСНЫХ ОБЪЕКТАХ
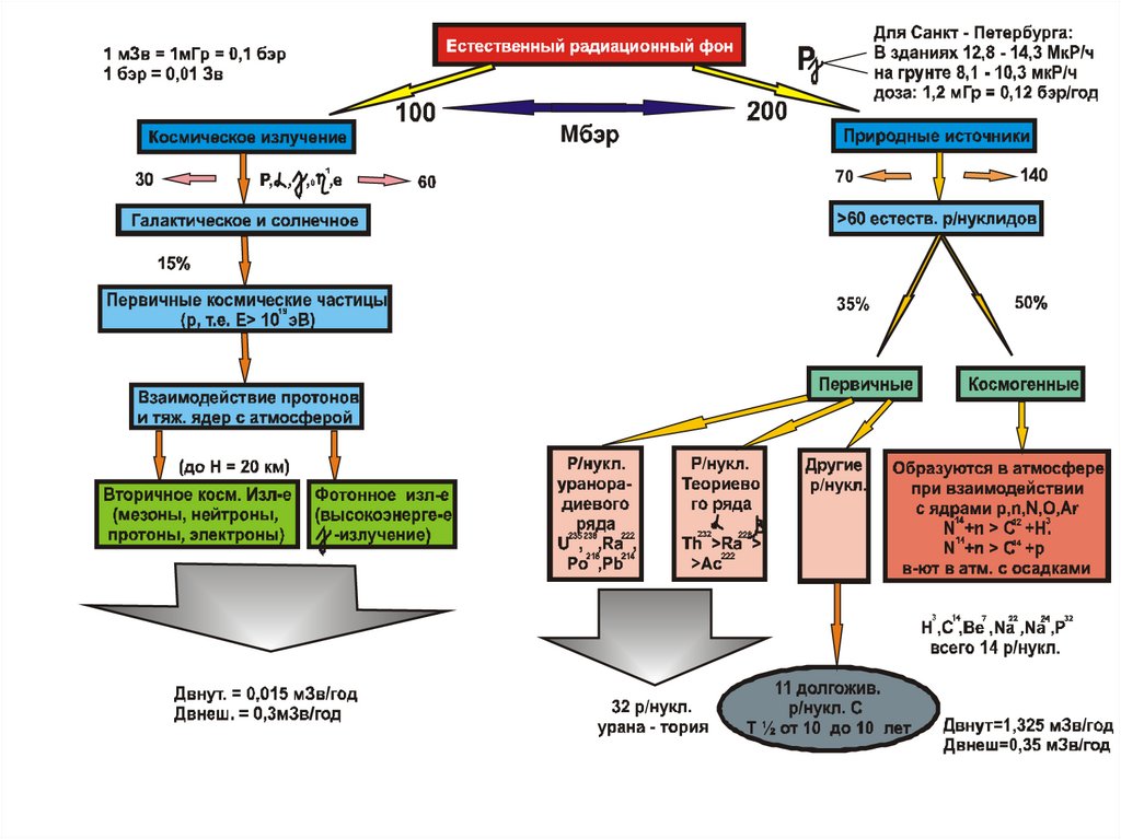
Радиационная (физическая) защита
Основные параметры АЭС с РБМК
Предпосылки и причины возникновения аварий на АЭС
Состав отработавшего реакторного топлива
Состав облученного топлива, %
Временная последовательность поражений при облучении
Радиационно-химические реакции
Доза на отдельные органы, приводящая к смерти
Тема: Аварии на химически опасных предприятиях
Значение коэффициента эквивалентности АХОВ по отношению к 1т хлора
По степени токсичности при ингаляционном и перроральном путях поступления в организм человека АХОВ можно разделить на шесть
Средства индивидуальной защиты (СИЗ)
3.72M
Категория: БЖДБЖД

Формирование качеств личности безопасного типа

1.

Вводная часть
ЦЕЛЬ КУРСА.
Целью дисциплины является формирование
качеств личности безопасного типа, мировоззренческих установок, базовых знаний,
навыков и умений специалиста с высшим
профессиональным образованием в области
обеспечения всесторонней защиты человека,
общества, окружающей среды в чрезвычайных
ситуациях (ЧС)

2.

Задачи курса
Осуществлять подготовку студентов по вопросам
защиты населения и территории в ЧС и вопросам
гажданской обороны в соответствии с требованиями
действующего законодательства РФ;
Ознакомить обучаемых с источниками,
закономерностями, характером и масштабом
чрезвычайных ситуаций природного, техногенного,
социального и экологического характера
Изучить и освоить методы, приемы и способы защиты,
позволяющие предотвращать (минимизировать )
ущерб
жизненно важным интересам личности и общества в
возможных опасных и чрезвычайных ситуациях
мирного и военного времени.

3.

Место курса в профессиональной
подготовке выпускника
Изучением дисциплины достигается формирование у
специалистов научно обоснованных
мировоззренческих установок о неразрывном единстве
эффективной профессиональной деятельности, его
личном специальном, духовном и физическом
благополучии с требованиями безопасности и
защищенности человека, общества, государства от
всего спектра опасных факторов, возникающих в ЧС.

4.

Литература
1. Безопасность России. Защита населения и
территории в ЧС/ Под ред. С.К .Шойгу, -М.:МФГ
«Знание», 2000г.- 300с.
2. Основы противодействия терроризму. Учеб. пособие
для студ. высш. Учебных заведений/ Я.Д Вишняков,
Г.А. Бондаренко, С.Г. Васин, Е.В.Грацианский; под
редакцией Я.Д.Вишнякова. -М. : Издательский
центр «Академия», 2006.-240 с.
3. Защита населения и территории в ЧС./ С.А.
Буланенков, С.И. Воронов и др.; под общ. ред. М.И.
Фалеева. – Калуга: ГУП «Обл.издат», 2001.480 с.

5.

4. Инженерная экология и экологический менеджмент:
Учебник / Под ред. Н.И. Иванова, И.М. Фадина.- М.:
Логос, 2001.-528 с.
5. Безопасность Жизнедеятельности и медицина
катастроф: Учебник для студ. сред. проф. учеб.
заведений/ С.Б Варющенко, В.С. Гостев, Н.М.
Киришин и др.; Под ред. Н.М. Киришина.-М.:
Издательский центр «Академия», 2005.-320с.
6. Безопасность жизнедеятельности: Учебник для вузов/
Л.А.Михайлов, В.П. Соломин, А.Л.Михайлов и др. –
СПб.: Издательство «Питер», 2005.302 с.

6.

7. Г.Н.Белозерский «Радиационная экология»;
издательство «Академия» 2008 г.
8. Б.С. Мастрюков «Безопасность в ЧС» м.
«Академия» 2006 г.
9. Вишняков и др. «Безопасность жизнедеятельности.
Защита населения в ЧС» м. «Академия» 2008г.
10. Михайлов Л.А. «Безопасность жизнедеятельности»
м. «Академия»
11. Б.Б. Прохоров Социальная экология. м. «Академия»
2008 г.
12. Я.Д. Вишняков, Н.Н. Разаев «Общая теория рисков»

7.

ВОПРОСЫ ПРОГРАММЫ , ВЫНОСИМЫЕ НА
САМОСТОЯТЕЛЬНУЮ РАБОТУ
1.Проблема устойчивого развития человечества и
обеспечение безопасности цивилизации.
2.Концепция национальной безопасности и устойчивого
развития России.
3.Единая государственная система предупреждения и
ликвидации чрезвычайных ситуаций (РСЧС).
4.Гражданская оборона-система обеспечения безопасности в
ЧС военного времени.

8.

5.Аварии и катастрофы на биологически опасных объектах,
биотеррористические угрозы и опасности.
6.Аварии и катастрофы на пожаро-взрывоопасных объектах,
взрывной терроризм.
7.Мероприятия по предупреждению, предотвращению и
минимизации рисков и ущербов в ЧС.
8.Основы организации и проведения спасательных работ,
ликвидации последствий в ЧС и нормализации
обстановки.

9.

КЛАССИФИКАЦИЯ ЧС ПРИРОДНОГО И
ТЕХНОГЕННОГО ХАРАКТЕРА.
Чрезвычайные ситуации
- так принято называть события ,
возникающие в результате
стихийных бедствий, крупных
производственных аварий и
катастроф, факторов социального,
политического, военного
характера и диверсий в мирное
время.
Эти события заключаются в резком отклонении от нормы
протекающих явлений или процессов и оказывают
значительное отрицательное воздействие на жизнедеятельность
людей, функционирование объектов экономики, социальную
сферу или природную среду.

10.

Под стихийными бедствиями
- понимается катастрофические явления и процессы
природы(землетрясения, наводнения, пожары, пожары, ураганы,
смерчи, бури и пр.), которые носят чрезвычайный характер а
приводят к нарушению нормальной деятельности людей,
уничтожению материальных ценностей и оказывают вредное
воздействие на окружающую среду. Возникает кризисная
локальная или региональная экологическая ситуация.
Крупными производственными авариями и катастрофами
считают выход из строя машин , механизмов, установок,
агрегатов и сооружений в результате стихийных бедствий или
вследствие нарушения технологии производства, влекущие за
собой гибель людей или уничтожение материальных ценностей и
природной среды.
Стихийные бедствия и крупные производственные
аварии(катастрофы) создают чрезвычайные ситуации.

11.

Чрезвычайная ситуация
это внешне неожиданная, внезапно возникающая,быстро
развивающаяся обстановка, которая сопровождается
образованием зон чрезвычайных ситуаций; для их ликвидации
требуется принятие экстренных мер и применение значительных
сил и средств.
ЧС можно классифицировать по следующим признакам:
- по причине возникновения (преднамеренные и
непреднамеренные);
- по объекту возникновения (антропогенные, природные,
комбинированные);
- по скорости развития (взрывные, внезапные, скоротечные,
плавные);
- по масштабам распространения последствий(локальные,
объектовые, местные, национальные, региональные, глобальные);
-по возможности самостоятельно провести ликвидацию ЧС
(1категория-требуется помощь и финансирование, 2я категорияпредприятие город и т.п. ликвидирует ЧС самостоятельно).

12.

В соответствии с этими признаками ЧС можно условно
разделить на четыре группы:
1
ТЕХНОГЕННЫЕ
2
ПРИРОДНЫЕ
3
ЭКОЛОГИЧЕСКИЕ
4
СОЦИАЛЬНОГО,ПОЛИТИЧЕСКОГО,ВОЕННОГО ХАРАКТЕРА, И
ДИВЕРСИЙ В МИРНОЕ ВРЕМЯ

13.

1
Техногенные
Аварии на РОО с
выбросом в окр.
среду РВ.
АЭС,АСТ,АТЭЦ;
Предприятия по
добыче, переработке,хранению
ЯДМ;ЯЭУ;ЯИР
Аварии на ХОО и БОО
с выбросом в окружающую среду ХТВ,АХОВ
БАВ
Аварии на пожаро- и
взрывоопасных обьектах
Химические, фармацевтические и текстильные производства; городские холодильники
и хладокомбинаты
Аврии на гидродинамически
опасных обьектах

14.

2
Природные
Землетресения,
извержения,
извержения
вулканов.
Ураганы, смерчи
бури
Массовые
лесные и
торфяные
пожары.
Катастрофические
затопления
и наводнения
сели, оползни,
обвалы, снежные
лавины.
Инфекционные
заболевания
животных
и птиц.

15.

3
Экологические
Экологические ЧС различают
по степени воздействия
отрицательных явлений на
человека и на окружающую
среду и по масштабам ЧС
Изменение глобального климата, истощение
озонового слоя и др.

16.

4
Социального, политического,
военного характера и диверсий
в мирное время.
Социальные
противоречия
Вооруженные
конфликты,
войны
Саботаж,
забастовки,
терроризм,
преступность

17. АВАРИИ НА РАДИАЦИОННО-ОПАСНЫХ ОБЪЕКТАХ

УЧЕБНЫЕ ВОПРОСЫ:
• ОБЩИЕ СВЕДЕНИЯ ОБ АТОМНОЙ ЭНЕРГЕТИКЕ;
• КЛАССИФИКАЦИЯ ЯР И ОСОБЕННОСТИ ИХ УСТРОЙСТВА;
• АВАРИИ НА АЭС;
• ХАРАКТЕР РЗМ ПРИ АВАРИЯХ НА АЭС.

18.

Основные сведения об атомной энергетике.
84 тыс. тонн угля
78 тыс. тонн
нефти
1т ЯТ
для ЯР тепловые 0
топливо U02 92U
n1
235
(3-4% )
840 тыс. тонн
угля
1т ЯТ
Для ЯР быстр.
Топливо
92
1
n
0
U 238 (99.3%)
780 тыс. тонн
нефти

19.

Россия
34000
ЯРОО
29 атомных
энергоблоков
113 НИЯР
21 предпр. ТЭЦ
245 ПЛАРБ
12 атомных
судов
3млрд
Кюри(Кu)

20.

Требования к размещению АЭС
Они существуют только в нашей стране !!!
АЭС
Япония
США
- г. Нагасаки : R=20км
- АЭС и детский садик :
R=180м
- АЭС «Миллстоун» в
центре гор. Ниантика
в 10км от Нью-Лондона
РФ
W=4000МВт – R>=35км
от
города с населением в
1-1.5млн.чел.;
R>=50…100км
от города с
населением в 2млн
чел. и более
Экономическая выгода от использования АЭС
и экологическая альтернатива
- Солнечная ЭС W=1000МВТ :
- Ветряная ЭС W=2.5МВт :
- Курская АЭС W=4000МВт :
S=100кв.км.
S=1кв.км.
S=30км.кв.

21.

Типы
реакторов
АЭС
Водо-водяные
энергетическе
реакторы
- ВВЭР 440 (эл. мощность)
- 1375 МВт (тепл. мощность)
- 1000(3000МВт)-двухконтурные
Водографитовые
канальные реак.
большой мощ.
- РБМК – 1000
-1500 одноконтурные
ВВЭР – корпусной, в котором давление держится на корпусном ЯР.
Реактор двухконтурный – пар образуется
во втором контуре парогенератора. Теплоноситель и замедлитель
нейтронов вода. Топливо – двуокись урана
UO 2,обогащенная U 235 до 4.4%

22.

Особенности ЦРД в ЯР
ЯР – это установка в которой для получения тепловой энергии
используется управляемая ЦРД. Управление
заключается в увеличении или снижении величины коэффициента
развития реакции К р,что позволяет начинать
ЦРД, обеспечивать ее стационарный режим и прекращать.
1
235
{ U 236* }
z1 X A1 + z2 X A2 + V0n1 + γ + 200МэВ
0n T + U
СУЗ
САЗ
СЛОЗ
СУР
СЛОЗ
ЯЭ
Р
СЛОЗ
САОХР
СЛОЗ – сис-ма локальной защиты
реактора

23.

Проблемный вопрос :
Может быть лучше построить 53 «ветряка» для получения мощности
АЭС
Ответ :
Поле «ветряков» для получения мощности аналогичной мощности
усредненной АЭС должно занимать
S=1600 кв.км.,т.е. примерно в 53 раза чем площадь АЭС. НО(!) вся
территория «ветряной» ЭС
становится ,,мертвой,, из за воздействия инфразвука, создаваемого
лопастями крыльчаток.
Экологический аспект
ТЭС на угле
W=1000МВт
Q=1млн.т.угля
АЭС
годовая
Д эквивалент
ная
Доза
годовая
Д эквивалент
ная Доза = 2 Мк3в (0.2МБЭР)
7 10 6 т.СО 2
120 10 3 т.SО 2 (при окислении в атмосфере образуются 280 тыс. т. H SO )
20 10 3 т.N 2 О
750 10 3 т." Зола"
2
4
=0.17мкЗв

24.

Экономическое обоснование топливного цикла
Себестоимость добычи урана РФ 40-80$ за 1 т.
Среднемировые цены добычи урана 18$ за 1 т.
Переработка отходов АЭС за год :
Россия
400т
Англия
1000т
Франция
2500т

25.

ЯЭУ КА
КА РТР(морской)
,,Бук,,или БЭС-5
(4 Я 27)
БАС
Бортовая АС – тепловая мощность 100кВт
- электрическая мощность 5 кВт
- масса около 1 тонны
- длина 4м
Всего 37 КА с ЯЭУ ( с 28.12.65 по 14.3.88 )
- d=1.3м
- ресурс на орбите 45 суток
Разброс осколков :
S=80000кв.км.
4000 обломков
$=6млн.$
3 аварии :
2)
1978 – Канада (Космос – 954) не вып. ком. уводя на
высокую орбиту для космич. захоронения
30.12.1982 – Космос – 1402. дублир-я система
обеспечения РБ; активная зона дроби
лась и полностью сгорала.
3)
5.08. 1977г. 2 аппарата на старте РН ,,Протон,,
1)
РЗМ не было

26.

КЛАССИФИКАЦИЯ ЯДЕРНЫХ РЕАКТОРОВ
27
ЯЭР
По структуре
активной зоны
По
конструкционному
исполнению
графитовые
легководяные
гетерогенные
корпусные
на
быстрых
легководяные
тяжеловодяные
на
промежуточных
тяжеловодяные
газо-охлаждаемые
По
энергетическому
спектру нейтронов
энергетические
на
тепловых
исследовательские
транспортные
промышленные
многоцелевые
По виду
замедлителя
нейтронов
По
теплоносителю
По назначению
жидкометаллические
гомогенные
канальные

27.

ПРИНЦИПИАЛЬНАЯ СХЕМА ЯДЕРНОГО РЕАКТОРА
1
2
3
28
4
5
6
10
14
7
13
12
8
11
9
1. Радиационная защита; 2. Регулирующий стержень; 3. Оболочка канала;
4. Направление движения пара; 5. Турбина; 6. Контур охлаждающей воды;
7. Конденсатор; 8. Подача питательной воды; 9. Насос питательной воды;
10. Парогенератор; 11. Циркуляционный насос теплоносителя;
12. Сборка топлива; 13. ТВЭЛ; 14. Замедлитель

28.

РБМК 1000. :
Водографитовый канальный реактор большой мощности. d=11.8м h=7.0м. Одноконтурная сис-ма.
Число испарительных каналов -1693. Графитовая кладка из 2488 верт. колонн, собр. Из блоков
Размером 250x250мм.
парогенератор
турбина-генератор
Tn = 280 С
300 С
Р = 65 МПа
стальной корпус
графит
конденсатор
вода
ГНЦ
ТВС
испарительный канал
Две послед. соед. L = 3.5м каждый. По центру блока сквозные отверстия d=114мм.
ТВС – 18 стерж. ТВЭЛов d=13.5мм. В топливном канале 1 кассета из 2-х ТВС последовательно
соединенных.

29.

Упрощенные схемы атомных энергоблоков
ВВЭР -440, - 1000. :
Водо-водяной корпусной энергетический реактор. Два контура. d=4.5м h=11.8м.
Стальной экран – 9см,водяной экран – 20см.
Турбина-генератор
Парогенератор
Ядерный реактор
300 С
44 МПа
16 МПа
вода
ГНЦ
250 С
ГНЦ
конденсатор
34.000 – 60.000 т/ч
1 ТВС = 90 ТВЭЛ ; 1 ТВЭЛ = 1.57кг; d=9.1мм,толщина стенок 0.69мм,151…349шт

30.

БН-350 - 600 :
Реактор на быстрых нейтронах. Три контура,d=9.3м,h=11.5м. Теплоноситель –
жидкий металл
(натрий). Отражатель нейтронов U 238 Th 232. В последнем контуре теплоноситель
– вода.
натрий
теплообмен
440 С
вода
500 С
натрий
1
ГНЦ
2
ГНЦ
3
ГНЦ
вода
300 С
парогенератор
БН-350 г.Шевченко 16.07.73г. (Касп. море)
Опреснитель воды,эл. энергия, тепло.
Двуокись U238 обогащена U235 до 23% или смесь двуокиси Pu239 (19%) и U238,коэффициент
воспроизводства Pu239 -1.5

31.

СИСТЕМА РЕГУЛИРОВАНИЯ МОЩНОСТИ РЕАКТОРА
Управляющие
(регулирующие)
стержни
Для поддержания мощности реактора на
заданном уровне (карбид бора) – 211 шт.
Аварийные
стержни
Для предотвращения катастрофического
развития
ЦРД
и
других
аварийных
режимов,
связанных
с
изменением
энерговыделения в активной зоне (кадмий
или бор) – 2 шт.
Компенсирующие
стержни
Для контроля переходного режима в
начальный период эксплуатации реактора и
компенсации режима работы, связанного с
выгоранием топлива
Система управления и защиты реактора

32. Радиационная (физическая) защита

Бетонная шахта 21,6 х 21,6 х 25 м с
толщиной стен – 2 м;
Кольцевой бак, заполненный водой с
толщиной слоя 1 м;
Между шахтой и баком – речной песок
( 1,3 м);
Верх и низ – сталь (0,3 м и 0,25 м) +
засыпка серпантинитом (бетон с
наполнителями из MgO, SiO2, Al2O3, FeO,
Fe2O3) – 2,8 и 1,8 м;
Верхняя часть шахты – сталь 4 см + 90 см
слой из железобарийсерпантинитового
цементного состава

33. Основные параметры АЭС с РБМК

Электрическая мощность – 1000 МВт
Тепловая мощность – 3200 МВт
КПД – 30%
Загрузка U – 192 т (ЧАЭС – 114,7т)
Средняя глубина выгорания –
18,1 МВт сут/кг
Расход воды через реактор – 37500 т/ч
Давление в сепараторах – 70 атм.
Паропроизводительность – 5800 т/ч
Температура теплоносителя – 280 град.
Температура в активной зоне – 2000 град.

34. Предпосылки и причины возникновения аварий на АЭС

Характерные предпосылки
аварийных ситуаций
1. Потери теплоносителя
2. Непредвиденный переход ЦРД в
надкритический режим
Причины возникновения аварий:
1. Отказ оборудования
2. Ошибочные действия персонала
3. Стихийные бедствия
4. Случайные или преднамеренные
воздействия различными видами оружия
32

35.

Классификация аварий на АЭС
(при ликвидации последствий)
Частная – последствия ограничиваются
производственным помещением
Объектовая – последствия ограничиваются
пределами объекта
Местная – последствия ограничиваются
пределами города, района, области
Региональная – последствия ограничиваются
территорией края, нескольких областей,
республик в составе РФ
Глобальная – последствия охватывают
территорию нескольких республик,
значительную часть территории страны или
сопредельных государств
36

36.

Аварийные ситуации на АЭС
Радиационная авария - нарушение предела безопасной эксплуатации,при котором
произошел выход р/а
продуктов или ИИ за предусмотренные проектом (для нормальной эксплуатации)
границы в количествах,
превышающих установленные значения.
Ядерная авария – авария, связанная с повреждением ТВЭЛов с превышением
установленных проектных
пределов ядерного реактора и с потенциально опасным аварийным облучением
персонала.
Гипотетическая авария – авария,при которой проектом не предусматриваются
технические меры,
обеспечивающие радиационную безопасность персонала и населения.
Исходя из границ распространения р/а веществ при авариях,последние
подразделяются на три типа :
локальная авария – радиационные последствия ограничены зданием или
сооружением АЭС
- местная авария – радиационные последствия ограничены территорией площади
АЭС
глобальная авария – радиационные последствия распространяются за пределы
территории АЭС.

37.

Класс событий
внешние
последствия
примечание
7.глобальная
авария
Большой выброс. По J131
> 1016 Бк.
Значительный ущерб
здоровью лю
дей и окр. среде.
Разрушение активной
зоны и ТВС.
6.тяжелая авария
Величина выброса по J131
1015
< J131 <1016Бк. Ущерб
здоровью.
Разрушение активной
зоны и ТВС.
5.авария с риском
для окружающих
Ограниченный выброс
1014< J131 <1015 Бк
Разрушение активной
зоны и ТВС.
4.Авария в
пределах АЭС
Небольшойвыброс.Облуч
ение порядка нескольких
мЗв.Острые поседствия
для здоровья перс-ла
Частичное повр-е
активной зоны ЯР
3.серьезное
происшествие
Очень небольшой
выброс. Облуче
ние населения ниже
установл.предела,поря
дка десятых долей мЗв
Близко к аварии.
Дес.доли мЗв
2.происшествие
средней тяжести
1.незначительное
происшествие
----
Не влияет на
безопасность
----
Не влияет на
безопасность

38.

Характер РЗМ при авариях на АЭС. Зонирование
загрязненных территорий.
При работе ЯР образуется более 350 различных р/а элементов с Т ½ от долей секунды до единиц
десятков лет. В процессе работы реактора продукты деления накапливаются в активной зоне
реактора (до 90% всех р/а веществ накапливаются в ТВЭЛах). Нормальная работа реактора
сопровождается выбросом через штатную сис-му очистки газов и аэрозолей в окружающую среду.
Выброс происходит через вентиляционную трубу высота которой может составлять от 60 до 150м.
ветер
С1
С2
С3
R maх = 600…2000м
Газы и аэрозоли,попав в атмосферу,подхватываются воздушными потоками,и под действием ветра
уносятся от трубы. Факел выброса из трубы постепенно расширяется как по горизонтали так и по
Вертикали. Постепенное расширение факела приводит к тому,что на некотором расстоянии от трубы
касается поверхности земли. Начиная с этого расстояния,в приземном слое воздуха обнаруживаются
р/а газы и аэрозоли. Основу газового выброса составляют РБГ. РБГ не оседают на поверхности
земли. Очищение атмосферы от РБГ происходит в основном в результате их естественного распада.

39.

Допустимый средний суточный выброс радионуклидов в
атмосферу составляет :
200 МэВ = 3.2*10-11 Дж. 1 Кu = 3.7*10 10расп/с
Среднесуточные р/а выбросы в
атмосферу от Ленинградской АЭС (по
данным 1994г.) :
Радионуклиды в
выбросе
Допустимые
значения,Кн/сут
Sr 90+Y 90+Sr 89
0.001
J 131
0.1
-актив. аэрозоли с Т
½<=24ч
0.5
РБК(Kr85 Ar41 Xe133)c Т
½>=10мин(ИРГ)
3.500
РБГ
136.3 Кu/сут
6.8% от доп.
выброса
ДЖН
4.87 мКu/сут
8.13% от доп.
выброса
J 131
3.87 мКu/сут
9.62% от
доп.выброса
Объем
воды,сброше
нной в
водоем
300 м3
сброс р/а
продуктов
0.00001%

40.

время
после
авари
и

Кспад 1





12ч
24ч
2сут
10 сут
3 мес.
6 мес.
12
мес
1.16
1.2
1.25
1.31
1.35
1.6
1.96
2.17
3.4
11
40
85
а
Защитные
мероприятия
Укрытие людей,
защита органов
дыхания и кожи.
Доза прогнозирования первые 10 суток, мЗв
Нижний уровень
Верхний уровень
мЗв
мЗв
мЗв
мЗв
5, 0
0, 5
50
5, 0
Йодная профилактика
Эвакуация:
- взрослые
- беременные
женщины и
дети.
50
5, 0
500
50
10
1, 0
50
5, 0

41.

Авария на Чернобольской АЭС

42. Состав отработавшего реакторного топлива

Состав
•Уран, кг
•Плутоний, кг
•Торий, кг
Продукты деления
•Цезий, Ки
•Стронций, Ки
•Рутений, Ки
•Родий, Ки
•Криптон, кг
Реактор
на
Th -
Легководные
реакторы
Реакторы размножите
ли
960
7
-
856
103
-
85
0,5
849
142 000
70 000
72 000
72 000
9
152 000
162 000
1 210 000
1 210 000
9
158 000
105 000
11 000
11 000
5,6

43. Состав облученного топлива, %

Состав
Топливо легководных
реакторов
Топливо реакторов размножителей
•Америций
•Кюрий
•Уран
•Плутоний
•Продукты деления
95
1,0
0,1
0,0005
3,1
86
10
0,4
0,001
3,9

44.

Степень риска по версии МАГАТЭ при различных способах
получения электроэнергии
При производстве электроэнергии необходимой для обеспечения 1млн.чел. в течение
одного года степень риска составляет :
ТЭС на угле
250 ед.
ТЭС на мазуте
200 ед.
ВЭС
70 ед.
ГЭС
СЭС
5ед.
60 ед.
АЭС
1.5ед.
Р риска гибели от ЧС на АЭС = 150 Р риска гибели от ЧС на ТЭС

45.

Сравнение риска получения электроэнергии по показателю ,,относительная опасность,,
(число потерянных человеко-дней) при расчете на 1000 МВт раз
Уголь
148000
Уран
6500
Нефть
51000
Природ
ный газ
Солнце
9100
24000
На планете в 32 странах мира примерно 460 АЭС (=18% мирового энергоснабжения)

46.

Зонирование загрязнений территории
На территории, где СГЭД не превышает 1 мЭв (0,1 бэр),
производится обычный радиационный контроль.
При величине СГЭД>1 мЭв загрязненные территории по
характеру необходимого контроля обстановки и защитных
мероприятий подразделяются на специальные зоны :
1.-Зона отчуждения, СГЭД>50 мЭв(5 бэр) за год.
2.-Зона отселения, СГЭД от 20 мЭв (2 бэр) до 50 мЭв (5 бэр) за
год.
3.-Зона ограниченного проживания населения, СГЭД от 5 мЭв
(0,5 бэр) до 20мЭв (2 бэр) за год.
4.- Зона радиационного контроля, СГЭД от 1 мЭв (0,1 бэр) до 5
мЭв (0,5 бэр) в год.

47.

Основные понятия и единицы измерения в области ИИ.
Нормирование облучения людей
Доза излучения- количество энергии ИИ
передаваемое облучаемому веществу.
Энергию любого вида излучения, называют
поглощенной дозой. В качестве единицы
измерения – рад(radiation absorbed doseангл.)
эрг
2 ДЖ
1 рад 100
10
кг
г

48.

1
Активность-количество распадов в единицу времени
распад
A
1Бк (беккерель )
сек
1Ku 3,7 1010 Бк
1Бк 2,7 10 11 Ku
Поверхностная активность
A Ku
As 3
S м
Удельная активность
A Ku
Am
m кг
Обьемная активность
A Ku
Av 3
V м

49.

Поглощенная доза- отношение энергии ионизирующего
излучения, переданной веществу к массе этого вещества
E 1 Дж
D
1Грэй 100 рад
m 1кг
Эквивалентная доза- произведение поглощенной дозы в
биоткани на коэффициент ОБЭ – относительной
биологической активности
H D k обэ Бэр, Зв
13в 100 Бэр
Значения коэффициента ОБЭ для
некоторых видов ИИ
а=20 протоны = 10
быстрые n=10 Ɣ =1
ß =10

50.

Экспозиционная доза- отношение суммапного заряда
всех ионов одного знака, образованных
ионизирующим излучением в единице объема
воздуха, к массе воздуха, заключенного в этом
объеме
X 1P( рентген) 2,58 10 4
1
Кл
кг
Кл
3,876 10 3 P 3900 P
кг
1 рад 1,14 P
- для воздуха
1 рад 1,05P
- для б/ткани
В пересчете на поглощенную дозу

51.

2
Биологическое действие ИИ
Распределение ионов вдоль трека излучения
Ɣ -излучение
электроны
а-частицы

52.

БИОЛОГИЧЕСКОЕ ДЕЙСТВИЕ ИИ
ИИ
Вода 70 %
Макромолекулы
Нарушение структу
ры макромолекул
Радиолиз воды
Окисление органических веществ
клетки, изменение биологической
активности
Расщепление белка
Изменение в клетках
Лучевая болезнь

53. Временная последовательность поражений при облучении

10-12с
взаимодействие излучателя с веществом
поглощение энергии, ионизация и возбуждение молекул
10-9с
образование радикалов
изменение молекул
10-3с
нарушение биохимии клеток
секунды-минуты
поражение клеток
минуты-часы
нарушение
функций
гибель
клеток
поражение организма
изменение
свойств

54. Радиационно-химические реакции

Энергия
Ионизирующего
излучения
Возбужденная
молекула
H2O* H°+OH°
H 20
Ионизированная
молекула
H2O+ H++OH+
2H2O* H2+H2O2
2H2O+ 2H+H2O2
и.т.д.
H2O- OH-+H°

55.

Биологическое действие ИИ
Степень
I ст. 100…250 рад –
легкая
II ст. 250…400 рад –
средняя
III ст. 400…600 рад –
тяжелая
IV ст.
>600 рад –
крайне тяжелая
%
вышедших
из строя
%
Δt
смертельных первичной
исходов
реакции
5…85
___
___
85…100
~30
1…3 сут
100
~50
2…4 сут
100
100
2…4 сут

56. Доза на отдельные органы, приводящая к смерти

Конечности
2*104 рад
Грудная клетка
104 рад
Живот
3000÷5000 рад
Голова
2000 рад

57.

Способы защиты от ИИ.
Основная цель любой ПРЗ (МВ и ВВ) заключается в том, чтобы дозы,
получаемые л/с, не превышали допустимых или установленных
пределов.
D [ P ( t )dt ] Dдоп
t
снижение
ожидаемой дозы
повышение
устойчивости
организма к облучению
Физическая
Временная
защита
защита
экранирование,
спец. обработка
временная
задержка,
посменная
работа
«медикаментозная защита»,
основанная на
использовании
специальных препаратов,
понижающих
радиочувствительность
организма.

58.

Принцип нормирования облучения людей
Гипотеза беспороговой линейной зависимости «доза-эффект»
принята МКРЗ за основу при установлении НРБ. В основу
положен следующий принцип : «обеспечить защиту от ИИ
отдельных лиц, их потомство и человечество в целом в то же
время создать соответствующие условия для необходимой
практической деятельности, во время которой люди могут
подвергаться воздействию ИИ». Дозы облучения должны
поддерживаться «на таких низких уровнях какие только можно
разумно достигнуть». Для населения СГЭД равна 1мЗв(0.1бэр)

59.

ТЕМА:
Методы обнаружения и измерения
ионизирующих излучений
Учебные вопросы
Общие сведения
Методы
Ионизационный метод
Сцинтилляционный метод
Люминесцентный метод
Химический метод

60.

61.

62.

Прибор для обнаружения ИИ состоит из:
Детектора
Измерительного блока
Индикатора
Блока питания
Детектор
Измерительный
блок
Блок питания
Индикатор
• Аналоговая
форма;
• Световые
вспышки;
• Цифровая
форма;
• Звуковая
индикация;

63.


В зависимости от вида преобразования энергии детекторы делятся:
Ионизационные
Химические
Сцинциляцонные
Люминесцентные
Фотографические
Методы
1. Ионизационный метод
Основан на измерении ионизации газовой среды, заполняющей детектор, под действием излучения.
Ионизация газа вызывается электронами, освобождающимися в среде. Основные детекторы –
ионизационная камера (ИК) и газоразрядный счетчик (ГС)
Простейшая схема ионизационной камеры имеет вид:
К
Фу
ИК
А

+
+
CK

+
R
U

64.

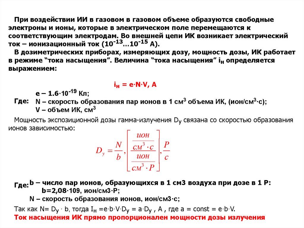
При воздействии ИИ в газовом в газовом объеме образуются свободные
электроны и ионы, которые в электрическом поле перемещаются к
соответствующим электродам. Во внешней цепи ИК возникает электрический
ток – ионизационный ток (10-13…10-15 А).
В дозиметрических приборах, измеряющих дозу, мощность дозы, ИК работает
в режиме “тока насыщения”. Величина “тока насыщения” iн определяется
выражением:
iн = e·N·V, А
e – 1.6·10-19 Кл;
Где: N – скорость образования пар ионов в 1 см3 объема ИК, (ион/см3·с);
V – объем ИК, см3
Мощность экспозиционной дозы гамма-излучения Dy связана со скоростью образования
ионов зависимостью:
ион
N см 3 с Р
Dy ,
,
ион
b
с
см 3 Р
Где: b – число пар ионов, образующихся в 1 см3 воздуха при дозе в 1 Р:
b=2,08·109, ион/см3·Р;
N – скорость образования ионов, ион/см3·с;
Так как N= Dy · b, тогда Iн =e·b·V·Dy = a·Dy , A , где а = const = e·b·V.
Ток насыщения ИК прямо пропорционален мощности дозы излучения

65.

Дозиметр(измеритель дозы) – это ионизационная камера, которая служит для
определения суммарного ионизационного эффекта.
Принципиальное отличие ИК от ГС:
В ГС используется усиление первичной ионизации за счет дополнительной
ударной ионизации атомов газа, заполняющего ГС (аргон, неон)
Для ГС tм = tвосст = 10-4 с
Время разрешения tp = 5·10-5 c
Разрешающая способность Np = 1/tp= 2 ·104 имп/с
Схема газоразрядного счетчика имеет вид:
ИИ
Катод
C
Анод

+

V

+

66.

Коэффициент газового усиления (Кгу) – мера увеличения ионизационного
тока в ГС. Определяется как отношение полного числа ионов,
образованного при первичной и ударной ионизации (Nп+Nу), к числу
первичных ионов (Nп):
N NУ
К ГУ П

Кгу достигает 1010. Ударная ионизация в ГС происходит только вблизи анода,
где велика напряженность электрического поля, а, следовательно, и
кинетическая энергия электронов.
Силовые электронные
линии
Анод ГС
Катод ГС
Область ударной
ионизации

67.

К основным преимуществам ГС относятся:
• Возможность измерения малых мощностей доз
(8…10мкР/ч);
• Простота конструкции;
• Низкая стоимость;
2. Сцинтилляционный метод
Основан на регистрации вспышек света, возникающих в сцинтилляторе под
действием излучения. Регистрация производится фотоэлектронным умножителем
(ФЭУ), на выходе которого снимается импульс напряжения в единицы (десятки)
вольт.
Сцинтилляторыфосфоры - наиболее широкое
применение в дозиметрии. Они
делятся на:
Неорганические
• Сернистый цинк ZnS (Ag)
• Йодистые соединения:
- натрия
- цезия
- калия
- лития
Органические
Антрацен (C14H10);
Стильбен (C14H12);
Нафталин (C10H8);
Терфенил в полистироле (C18H14);
Некоторые пластмассы;

68.

Схема сцинтилляционного
детектора -1
Сурьмяно-цезиевый катод
От 8 до 15
фотоэлектронов
на 100 падающих
фотонов света
Коэффициент усиления ФЭУ
К = 10-5…10-7
К = бm,
m – число динодов
б – число вторичных
электронов
-2
-3
Фотоэлектрон
1. Источник ИИ
2. Фосфор
3. Фотокатод
4. Диноды
5. Анод
6. Фотоэлектронный
умножитель
-4
4-4
4-
-5
С
6R
От динодов

+

69.

Разрешающее время сцинтилляционных детекторов изменяется от 10-8 до 10-5 с.
Интенсивность световой вспышки в ряде фосфоров, таких как NaI (TI), атрацен и др.
пропорциональна поглощенной энергии. В следствии этого сцинтилляционные детекторы
применяют в спектрометрах гамма-квантов, электронов и др. частиц и излучений.
3. Люминесцентный метод
Основан на эффектах радиофотолюминесценции и радиотермлюминесценции
Радиофотолюминесценция (РФЛ)
Под действием ИИ в люминофоре (щелочногалоидные соединения типа NaI, LiF,
фосфатные стекла активированные серебром) создаются центры фотолюминесценции.
Последующее освещение люминофора ультрафиолетовым светом вызывает видимую
люминесценцию.
Интенсивность видимой люминесценции в диапазоне от 0,01 до 300 Гр
пропорциональна дозе облучения
У РФЛ – дозиметров существует эффект нарастания
интенсивности люминесценции после прекращения облучения
Радиотермлюминесценция (РТЛ)
Под действием теплового возбуждения (нагрева) энергия ИИ преобразуется в
люминесценцию. В процессе РТЛ происходит разрушение центров люминесценции (когда
их нагревают). Интенсивность люминесценции пропорциональна дозе облучения.
Дозу измеряют по высоте пика главного максимума высвечивания.
Преимущество РТЛ – дозиметров:
Более широкий линейный диапазон измерения дозы (1мГр до 104 мГр)

70.

4. Химический метод
Основан на регистрации числа молекул или ионов, вновь образовавшихся в
веществе при поглощении энергии излучения.
Радиационно-химический выход (число образующихся молекул или ионов)
пропорционален поглощенной дозе облучения.
Регистрация радиационно-химического выхода основана на изменении окраски
химических соединений под действием ИИ. Интенсивность окраски зависит от
поглощенной дозы ИИ(оценивается колориметром, спектрофотометром).
В жидкостных химических детекторах применяются водные
растворы:
• Сульфата железа (Fe2SO4);
• Нитратов (KNO3);
• Церия (Ce2(SO4)2);
• Четыреххлористый углерод (CCl4);
• Хлороформ (CHCl3);
При облучении хлороформа протекают следующие процессы:
CHCl3 → CHCl3++ е-,
CHCl3+ → CHCl30 + Н+,
CHCl3 + е- → CHCl3-,
CHCl3- → CHCl2 + Cl+
H + Cl → HCl.
Химические дозиметры на основе хлороформа позволяют определять дозы от
гамма и нейтронного излучения от нескольких десятков до 106 рад.

71.

Оценка радиационной обстановки после радиационной аварии
на АЭС.
Решение типовых ситуационных задач
Под радиационной обстановкой-
-понимают совокупность последствий радиационного загрязнения
местности, оказывающих влияние на деятельность объектов
экономики и населения.
Радиационная обстановка характеризуется масштабами и характером
радиоактивного загрязнения.
Оценка радиационной обстановки включает:
1)Выявления данных для оценки РО : определение масштабов и степени
РАЗ местности и объектов.
2)Оценку РО: решение задач для принятия решения и выбора наиболее
целесообразного варианта действий людей в данных радиационных
условиях:
-определения доз облучения за время T;
-определение допустимой продолжительности пребывания людей на РЗМ;
-определение времени начала работ на РЗМ;
-расчет режима радиационной защиты

72.

1
Определение мощности дозы Pt на любой требуемой
момент времени
Закон спада мощности дозы излучения во времени:
Pt=P0 (t / t0 ) -n , где t0 – время после аварии, ч.
Для t0=1ч. После аварии: Pt=P1×t-n
где n=
lg( P1 / P 2)
lg( t 2 / t 1)
- показатель степени изменяется в пределах n≈0.15…1.2 и
зависит от возраста радиоактивных продуктов и срока
эксплуатации ядерного реактора. Для ориентировочных
расчетов принимают
n≈ 0,5.

73.

Pt P1 / t
P1 t
Pk

Pn
tk
Pk Pн

tk
Pн Pк
P1
Kн К к
Кt t n
Решение примеров:
1. Мощность дозы на РЗМ через 5 ч. после
аварии составляла P5 = 50 мрад/ч. Чему была
равна P1 ?
P1 P 5 5 50 2.236 112 мрад / ч
5 = 2.236
2. Авария произошла в 10ч. 20 мин. В 18ч. 20
мин.Мощность дозы на местности была равна
320 мрад/ч. Определить мощность дозы на 11
ч. 20 мин.
tизм 18ч 20 мин 320 2,828 905 мрад / ч.

74.

2
Определение дозы внешнего облучение человека
Исходные данные:
Pt , T=tк-tн , Kосл. , где :
Pt – мощность дозы на любой известный момент времени;
T – продолжительность облучения;
Kосл – коэффициент ослабления излучения защитой.
В общем случае
Д Pt T

75.

1 Д t P(t )dt t P ( t ) n dt ( P P ( t ) n , P P ( t ) n )


н
0
н
н
t0
0
н

к
0
к
t0
1
1
( Pк t к Pн t н )
1 n
Ко сл.
1
Д 2 ( Pк t к Pн t н )
При n=0.5
Ко сл


2 Д P(t )dt P 0( t ) 0.5 dt 2 P 0t 0 0.5 ( tк tн )


t0
Для t0=1ч
После аварии
3
1
Д 2 P1 ( tк tн )
Kо сл
Для ориентировочных расчетов (дозу можно определить как
площадь трапеции):
1
T
Д ( Pн Pк )
2
Ко сл

76.

Значение коэффициентов ослабление
Наименование укрытий и
транспортных средств
Коэффициенты ослабления
Для р/а облака
Для изл. РЗМ
Открытая местность
1
1,1
1,7
1
2,5
5,0
1,8
12
1,7
2,5
10
30
Деревянный дом
1-2-х этажные каменные
дома
3-4-х этажные каменные
дома
Подвал деревянного дома
Подвал каменного
малоэтажного дома

77.

Верхние этажи
многоэтажных
зданий
5,0 и более
100
Подвал
многоэтажного
дома
40
200
Автотранспорт
1
1
2,0
2,5
Ж/д вагоны

78.

Решение примеров.
2.1 Определить дозу облучения, которую получат люди за 4
часа, если уровень радиации на 1 час после аварии P1=186
мрад/ч. Время начала облучения 10ч после аварии. Люди
находятся на открытой местности.
1
P10
186
58,9 мрад / ч
10
2
P14
186
49,7 мрад / ч
14
3
а Д 2( P t P t ) 2 (49,7 14 58,9 10) 213,6 мрад
к к
н н
б Д 2 P ( t t ) 2 186( 14 10 ) 215,7 мрад.
1
в
Д
к
н
1
1
( Pн Pк ) T (58,9 49,7) 4 217,2 мрад
2
2

79.

2.2
Через 2ч после аварии мощность дозы на ж.д. станции «N»
составила 120мрад/ч. Какую дозу получат люди при
эвакуации, если 6ч они будут находиться в ПРУ с Косл.=40,
а затем 3 часа в пассажирских вагонах в пути (Косл=2.5).
1
P8 P 2
t2
2
120
60 мрад / ч.
t8
8
2
P11 P 2
t2
2
120
51,1мрад / ч.
t 11
11
3
Д1
4
1
1
1
3
Д 1 ( P8 P11) T 2
(60 51,1)
66,6 мрад.
2
2,5 2
2,5
5
Д Д 1 Д 2 13,5 66,6 80 мрад
1
1 1
6
( P 2 P 8) T 1
(120 60)
13,5 мрад.
2
40 2
40

80.

2.3
Через 5 ч. После аварии мощность дозы составила P5=250
мрад/ч. Определить дозу облучения, которую получат люди
за T=10 часов , если за этот период им необходимо
выходить из ПРУ с Косл=20 на открытую местность на
время tоткр.=5 ч
1
2
P15 P5 t 5
250 5 144,3 мрад / ч
t 15
15
1
T
С
1,9.
С
5
t1
t2
5
tо ткр.
...
20
Ко сл.1 Ко сл2
C- коэффициент защищенности;
T- время пребывания людей в условиях воздействия излучения;
t- длительность пребывания людей в тех или иных условиях защиты.
3
1
10 (250 144,3) 10
Д 1 ( P 5 P1 5)
1037 мрад.
2
1,9
2 1,9

81.

3
Определение дозы внутреннего облучения при
поступлении радиоактивных веществ внутрь
организма с продуктами питания.
Нормы загрязнения продуктов питания по Цезию-134, -137:
1.Молоко, сметана, творог, сыр, масло, хлеб, крупа, мука,
сахар, растительные и животные пищевые жиры:
1 10 8 Кн / кг ( л) или 370 Бк / кг ( л)
2.Мясо, птица, рыба, яйца и пищевые продукты из них:
1,6 10 8 Кн / кг ( л) или 600 Бк / кг ( л)
3.Картофель, корнеплоды, овощи, столовая зелень, садовые,
фрукты и ягоды, мед:
1,6 10 8 Кн / кг ( л) или 600 Бк / кг ( л)

82.

пример
Определить дозу облучения, которую получит
человек, выпивающий в день 1 литр молока.
Решение:
1. Определим количество энергии, высвобождающейся при каждом
распаде: Цезий-137 превращается путем ß- распада в стабильное ядро
Барий-137. Высвобождается 720000 эВ, из них 90000 эВ выделяется
виде ß- излучения, а 630000 эВ в виде Ɣ-излучения.
1эВ 1,6 10 19 Дж
720000эВ 1,2 10 13 Дж.
2.Выпивая 1л молока, человек увеличивает свою радиоактивность на
величину равную 370 расп./с
;период полувыведения Цезия-137 из организма состовляет 3 месяца или
7,8 106 c.
3. Суммарное количество распадов в организме человека, обусловленное
употреблением 1л молока, составляет
370 7,8 106 c 2,28 109 расп.
4. Определим суммарное выделение энергии
1,2 10 13 Дж 2,28 109 расп. 3,45 10 4 Дж.

83.

Половина этой энергии поглощается телом человека, а остальная часть
энергии излучается в окружающую среду;
4
Энергия поглощенная телом, составляет 1,7 10 Дж
5. Вычислим дозу, которую получит человек, выпивший 1л молока
1,7 10 4
Дп
2,4 10 6 Дж / кг 0,0024 мЭв 0,24 мбэр.
70
4
Определение допустимой продолжительности
пребывания людей на загрязненной местности.
Pн , tн , K осл. , Д зад.( доп.) .
Исходные данные:
Д К
T tк tн ;
T f ( зад. осл. );
Pн tн
2( Pк tк Pнtн )
P
Д
Д зад. ; Pк 1 ;
К осл.

2( P1 t к Pнt н )
P1
1
Д 2(
t к Pн t н )
;
K осл.
К осл.

Найти T-?

84.

tk
( Д зад. К осл 2 Pнtн )
;
2 P1
Пример
Решение
2
( Д К 2 Pнtн )
;
tk зад. осл
2 P1
T tk tн .
На время tн=4ч после аварии было обнаружено РЗМ с
P4=180 мрад/ч. Какое время могут находиться люди в 4хэтажных каменных домах (Косл.=12), если допустимая доза
за это время не должна превышать Дзад.=20мрад ?
2
( Д К 2 Pнtн )
;
tk зад. осл
2
P
1
1
P1 Pн tн 180 2 360 мрад / ч
2
(20 12 2 180 4)
tk
5,44ч.
2 360
3
T 5,44 4,0 1,44 1ч.26 мин.
2

85.

4
Определение времени начала работ на РЗМ.
Исходные данные:
Пример
Решение:
Pt , T , Kосл. , Д зад. Найти tн-?
Группе эвакуируемых предстоит преодолеть зону
радиационной аварии протяженностью 100км. Мощность
дозы на 4 часа после аварии составила P4=160 мрад/ч.
Скорость движения автоколонны 40км/ч(Косл=2). За время
эвакуации люди должны получить дозу не более Дзад=30
мрад. Определить время начала эвакуации.
1 T L 100 / 40 2,5ч.
V
Д зад. К осл.
30 2 / 2,5 24 мрад / ч.
2 PДзад.
T
3 P1 P4 t4 160 2 320 мрад / ч.
P1 2
P1
tн (
) , ч.
4 tн P
PДзад.
Дзад.
tн (320 / 24) 2 176,89ч 7сут.10час
Следовательно, необходимо найти
целесообразный вариант действия людей:
увеличить Дзад ,Vдвиж.

86.

5
Определение режима радиационной защиты.
Под режимом РЗ понимается порядок применения средств и способов
защиты людей, предусматривающий максимальное уменьшение
возможных доз облучения и наиболее целесообразные их действия на
РЗМ. Режим РЗ характеризуется коэффициентом защищенности «С»,
который определяется по формуле:
С T /(tоткр. t1 / К осл.1 t2 / К осл.2 ...)
T- время пребывания людей на РЗМ, ч.
Режим РЗ населения включает три основных этапа:
1-й этап- укрытие людей в ПРУ;
2-й этап- последующее укрытие людей в домах и ПРУ, продолжительность
работы людей чередуется с использованием для отдыха защитных
сооружений;
3-й этап- проживание людей в домах с ограниченным пребыванием на
открытой местности в течении 1-2 часов в сутки(в зависимости от
реальной радиационной обстановки).

87.

Способы защиты населения при радиоактивном
загрязнении территории.
Радиационная защита.
Цель, задачи, и
мероприятия
радиационной защиты.
Радиационная защита- это комплекс организационных, инженернотехнических и специальных мероприятий, направленных на предупреждение
или максимальное ослабление воздействия ионизирующих излучений на
людей и уменьшение радиоактивного загрязнения территорий до
допустимых уровней.
Она обеспечивает состояние защищенности людей от вредного для них
воздействия ионизирующих излучений и является тем самым основным
механизмом практического достижения состояния радиационной
безопасности. Основная цель радиационной защиты- это обеспечение
радиационной безопасности населения и персонала РоО.

88.

Основными задачами радиационной защиты являются:
1
2
Предупреждение о возникновении аварии на РОО;
Ограничение радиационных последствий аварии.
Взаимосвязь цели, задач и мероприятий радиационной защиты
представляется на схеме:
Радиационная безопасность(цель)
Состояние защищенности
Предупрежден
ие ЧС
защита в ЧС
Мероприятия (силы и средства)
Ликвидация
последствий
радиационной
аварии.

89.

Инженерная или физическая защита
Суть физической защиты состоит в ослаблении потока ИИ
барьером (экраном) из конструкционных материалов,
расположенного на пути распространения излучения.
Основной вклад в дозу внешнего облучения после радиационной
аварии вносит гамма-излучение таких радионуклидов как Cs-134
(T12 2,1г ) и Cs-137( T12 30,1г). Энергия гамма-излучения
составляет 0,72 МэВ

90.

Наглядной характерной защитной способности материала от ИИ является
толщина слоя половинного ослабления d0,5. Слой половинного ослабленияэто такая толщина защиты, которая ослабляет интенсивность(мощность
дозы) излучения в 2 раза.
I
I d 0 .5 0 .
2
Кратность ослабления излучения К0 слоем материала равна:
K 0 2n
n
H
H
H
1 2 ... - количество слоев половинного
d 0,5 d 0,51 d 0,52
ослабления
защитных материалов.
n
lg K 0
1
lg K 0 3,22 lg K 0 .
lg 2 lg 2
K0 K1 K 2 K3 ....
Результирующий коэффициент ослабления

91.

Слой половинного ослабления защитного материала:
d 0,5
11
i
, [см]
, где 11- слой половинного ослаблении водой гамма-излучения Cs134,137, см;
i - плотность материала, г/см3

92.

Химическая или медикаментозная защита
Защитное действие радиопротекторов обусловлено влиянием их
на первичные радиационно-химические процессы- перехват
химически активных радикалов H, OH, HO2,H2O2, которые
преобразуются в процессе ионизации воды в клетке.
Номенклатура радиозащитных препаратов соответствует
структуре поражений радиоактивными веществами: ранние
симптомы поражения (первичная реакция)=>
Лучевая болезнь, накопление радиоактивного йода в организме.
Соответственно, в состав радиозащитных препаратов входят:
-средства, снижающие первичную реакцию;
-препараты йодной профилактики;
-радиопротекторы.

93.

Номенклатура радиозащитных препаратов соответствует
структуре поражений радиоактивными веществами: ранние
симптомы поражения (первичная реакция)=>
Лучевая болезнь, накопление радиоактивного йода в
организме.
Соответственно, в состав радиозащитных препаратов входят:
-средства, снижающие первичную реакцию;
-препараты йодной профилактики;
-радиопротекторы.

94.

РАДИОПРОТЕКТОРЫ-(РП)- препараты, снижающие степень тяжести
лучевой болезни. Механизм их защиты основан на перехвате и связывании
водных радикалов, на которые разлагается молекула воды при облучении и
которые в последствии образуют в последствии перекисные окислители
Профилактика людей РП производится при ожидаемом однократном
внешнем облучении в дозе 50 бэр и более. В этом случае людям назначается
на прием 2 таблетки препарата РС-1 (цистамин, цистафос), защитное
действие которого начинается через один час и продолжается в течении
шести часов. При больших продолжительностях облучения допускается
повторный прием препарата, но не чаще трех раз в сутки по две таблетки за
прием. Продолжительность приема препарата РС-1 не должна превышать 34-х суток.
Допускается одноразовый прием РС-1 в количестве 0,8 – 1,2 г (от 4 до 6
таблеток). Защитное действие РП проявляется в ослаблении эффекта
облучения (тяжести лучевой болезни) в 1,5…2,0 раза.
активированная
OH
M
H2O2
молекула
H2O
OH
H2O2
M
обычная
молекула

95.

Препараты йодной профилактики предназначаются для
насыщения щитовидной железы стабильным йодом: йодистый
калий (KJ) или раствор йодистой настройки на спирту.
Экстренная йодистая профилактика начинается только после
специального оповещения.
Йодид калия (РС-2) в таблетках принимается в следующих дозах: от двух
лет и старше по 0,125 г и взрослым по 0,25 г на один прием внутрь после
еды вместе с калием, водой, молоком и т. п. 1 раз в день в течение 7 – 10
суток.Водно – спиртовой раствор йода (5% - йодная настройка) применяется
в следующих дозах: взрослым и детям от 2-х лет и старше: по 40 – 44 капли
на стакан молока или воды после еды три раза в день. Детям до 2-х лет дают
по 1 -2 капли настойки на 100 мл молока или питательной смеси три раза в
день в течение 7 суток.

96.

При определении мероприятий по защите людей руководствуются
рекомендациями МАГАТЭ и МКРЗ, исходя из дозы облучения,
получаемой людьми за первые 10 суток после аварии.
Защитные
мероприятия
Укрытие людей,
защита органов
дыхания и кожи.
Доза прогнозирования первые 10 суток, мЗв
Нижний уровень
Верхний уровень
мЗв
мЗв
мЗв
мЗв
5, 0
0, 5
50
5, 0
Йодная профилактика
Эвакуация:
- взрослые
- беременные
женщины и дети.
50
5, 0
500
50
10
1, 0
50
5, 0

97.

Выполняются следующие меры по защите:
Укрытие людей в помещении (убежище, ПРУ, подвал);
Загерметизировать помещение: закрыть окна, заклеить в них щели,
заклеить вентиляционные люки, отдушины, закрыть дымоходы;
Создать запас продуктов и воды не менее, чем на 3 дня;
продукты надежно упаковать и укрыть от попадания пыли;
Приготовить и в случае необходимости надеть ВМП
(или респиратор, пылетканевую маску ПТМ - 1);
Провести йодную профилактику (по сигналу оповещения,
длительность 7 -10 дней);

98.

Исключить или ограничить употребление в пищу
непроверенных продуктов и воды;
Проводить влажную уборку помещений;
При входе в помещение снимать обувь, верхнюю одежду,
строго выполнять правила санитарной гигиены;
Ограничить пребывание на открытой местности;
Внимательно слушать информацию, передаваемую СМИ;
Покидая свое жилище (или рабочее помещение), выключить газ,
воду, электроприборы, закрыть двери, сдать ключи в ЖЭУ
и следовать на сборный эвакопункт, если предстоит эвакуация.

99. Тема: Аварии на химически опасных предприятиях

Учебные вопросы:
1.
2.
3.
Общая характеристика АХОВ.
Характеристика зоны химического заражения.
Выявление химической обстановки.
Методика оценки химической обстановки.

100.

1 Вопрос: Общая характеристика АХОВ
ГОСТ Р22.905-95 – под аварийно-химически опасным веществом (АХОВ)
следует понимать опасное химическое вещество, применяемое в
промышленности и сельском хозяйстве, при аварийном выбросе(разливе)
которого может произойти заражение окружающей среды в поражающих живой
организм концентрациях(токсодозах)
Все химически опасные объекты по степени опасности подразделяются на
три группы:
•ХОО 1 ст.опасности – это объекты, на которых хранится 250 тонн хлора и более;
•ХОО 2 ст.опасности – от 50 до 250 тонн хлора;
•ХОО 3 ст.опасности – от 0.8 до 50 тонн хлора.
Для пересчета степени опасности на другие АХОВ вводится коэффициент
эквивалентности:
Г хл
к экв
Г ахов
Гхл - глубина распространения облака хлора, км;
Гахов - глубина распространения облака АХОВ, км;
Г ахов k 3
Q
4 I ct2
Ict - поражающая токсическая доза, мг . мин/л

101. Значение коэффициента эквивалентности АХОВ по отношению к 1т хлора

Наименование АХОВ
К экв
Аммиак
Сероводород
10
Диметиламин
Окись углерода
12
Сернистый ангидрид
Дихлорэтан
30
Концентрат соляной кислоты
40
Окислы азота
6
Синильная кислота
2
фосген
0.75
Следовательно,1т хлора по токсичности эквивалентна 10т аммиака,2т синильной кислоты,0.75т
фосгена и т.д.
По агрегатному состоянию АХОВ подразделяются на три группы:
1 группа – газы(фосген, сернистый газ, хлор, аммиак, окислы азота, сероводород);
2 группа – жидкости с температурой кипения выше 100 0С (дихлорэтан, хлорпикрин, дифосген,
фтористо-водородная синильная кислота, нитро- и аминосоединения, кислота HF);
3 группа – жидкости с температурой кипения более 100 0С (дымящие кислоты, серная, соляная
кислота, хлорсульфеновая, сернистая и пиросерная).

102. По степени токсичности при ингаляционном и перроральном путях поступления в организм человека АХОВ можно разделить на шесть

групп:
АХОВ
Органические и неорганические соединения
мышьяка, ртути, цинка
Галогены (хлор, бром)
Вещества, содержащие цианогруппу
(синильная кислота и её соли, органические
изоционаты)
Кислоты, щелочи, спирты
Соединения фосфора, фторорганические
соединения
Особую группу составляют пестициды и
фунгициды
Фосфоорганические соединения (карбофос, хлорофос)
Карбонаты (севин, карбтион)
Хлорорганические соединения (ДДТ, гексахлоран)

103.

АХОВ хранят и перевозят в ёмкостях в виде жидкостей или сжиженных газов под давлением
собственных паров 6-18 кгс/см2 (600-1800кПа) и сжатых газов под давлением 0.7-30 кгс/см2
(70-3000 кПа).
Для характеристики токсичности АХОВ используются следующие понятия:
Пороговая концентрация – наименьшее количество ХТВ, которое может вызвать первичные
устойчивые признаки поражения
Спор [ мг / л, г / л3 ]
Предел переносимости – это минимальная концентрация, которую человек может выдержать
определенное время без устойчивого поражения. В качестве предела переносимости
используется
3
ПДК [ мг / л, г / л ]
Средняя пороговая, поражающая и смертельная доза
При ингаляционном воздействии токсическая доза – произведение концентрации ХТВ,
содержащегося в воздухе, на время воздействия(экспозиции):
3
c
t
,
[
г
мин
/
м
, мг мин / л]
Обозначаются соответственно:
Lct - смертельная токсическая доза (L – от лат.Letalis-смертельный);
Ict - поражающая токсическая доза (от англ. Incapaciting - небоеспособный).
Pct50 - средняя пороговая токсическая доза (P - от англ. Primary - начальный), вызывающая
начальные симтомы поражения;
По физическому воздействию на человека АХОВ условно делятся на шесть групп:
1. Удушающие с прижигающим эффектом (хлор, фосген, хлорпикрин);
2. Общеядовитые (окись углерода, синильная кислота);
3. Удушающе–общеядовитые (сернистый ангидрид, сероводород, окислы азота);
4. Нейронные, нервно-паралитические (ТЭС, сероуглерод, фосфоорганические ХТВ);
5. Удушающе-нейронные (аммиак, гидразины);
6. Нарушающие обмен веществ (диоксин);

104.

Перечень и общая характеристика основных АХОВ
Наименование АХОВ
Азотная кислота
Агрегатное состояние при
нормальных условиях, другие
характерные признаки
Жидкость – бесцветная, парит на
воздухе, неограниченно растворима в
воде
Температура Плотность
кипения, 0С
газа
Характерный запах
Пожаро-, взрывоопасность
83,8
1,5
Резкий,
раздражающий
Не горюча, при контакте с горючими
материалами вызывает их
самовозгорание
Легко воспламеняется, взрывоопасен в
смеси с воздухом
Акрилонитрил(нитрил
акриловой кислоты)
Жидкость – бесцветная, растворима в
воде
77,3
1,8
Резкий
Аммиак(гидрид азота)
Газ - бесцветный, хорошо растворима
в воде; жидкость
-33,4
0,6
Резкий, сходный с
Горюч, взрывоопасен в смеси с
запахом нашатырного воздухом
спирта
Ацетонциангидрин
Жидкость – бесцветная, растворима в
воде
120
0,93
Слабый ацетоновый
Воспламеняется при нагревании,
взрывоопасен в смеси с воздухом
Водород
фтористый(плавиковая
кислота)
Газ – бесцветный или жидкость –
бесцветная легколетучая, растворимы
в воде
19,52
0,98
Резкий
Негорюч, непожароопасен, при
нагревании емкостей взрывоопасен
Водород хлористый
Жидкость – бесцветная, дымит на
воздухе, хорошо растворима в воде
-85,0
0,83
Резкий,
раздражающий
Негорюч, воспламеняется при
взаимодействии с металлами
Гептил(несимметричны
й диметилгидразин)
Жидкость – бесцветная, дымит на
воздухе, хорошо растворима в воде
63,0
0,79
Резкий, аммиачный
Легко воспламеняем от искр и
пламени, самовоспламеняем,
взрывоопасен в смесях
Диметиламин
Газ – бесцветный, дымит на воздухе,
растворим в воде
7,4
0,68
Резкий, аммиачный
Легко воспламеняем от искр, в смеси с
воздухом взрывоопасен,при горении
выделяет ядовитые газы
Диоксид азота
Газ – краснобурый, расворим в воде
-21
---
Удушливый,
сдадковатый
Негорюч, поддерживает горение,
взрывается в смеси с аммиаком,
метаном, бутаном
Метил
хлористый(хлорметан)
Газ – бесцветный, плохо растворим в
воде
-24,1
2.3
Эфира
Слабогорюч, в смеси с воздухом
взрывоопасен

105.

Взрыв. Общие сведения.
Основные параметры, поражающе факторы.
Воздействие на объекты и человека.
Литература:
1. Б. А. Эпов. Основы взрывного дела.
Воениздат, 1974 г. – 218 с.
2. С. А. Буланенков, С. И. Воронов и др.:
Защита населения и территорий в ЧС.
Под общ. ред. М. И. Фалеева. – Калуга:
ГУП ''Облиздат'', 2001 г. – 480 с.

106.

Взрыв – это быстропротекающий процесс физических и
химических превращений веществ, сопровождающийся
освобождением значительного количества энергии в
ограниченном объеме за очень короткое время
(от тысячных – для обычных химических ВВ
до миллионных долей секунды – для ядерного взрыва),
в результате которого в окружающем пространстве
образуется и распространяется УВ, способная привести
или приводящая к возникновению техногенной ЧС
(ГОСТ Р22. 0. 05 - 94). По ГОСТ Р22. 0. 08 – 96 взрыв –
процесс выделения энергии за короткий промежуток
времени, связанный с мгновенным физико-химическим
изменением состояния вещества, приводящим к
возникновению скачка давления или ударной волны,
сопровождающийся образованием сжатых газов или
паров, способных производить работу.

107.

Взрыв приводит к образованию сильно нагретого газа
(плазмы) с очень высоким давлением, который при
моментальном расширении оказывает ударное
механическое воздействие (давление, разрушение)
на окружающую среду.
В зависимости от характера и природы процессов,
приводящих к взрыву, различают физический,
химический и ядерные взрывы
При физическом взрыве выделяется механическая
энергия (паровой котел, любой сосуд под давлением).
Сила таких взрывов зависит от внутреннего давления,
а разрушения вызываются УВ от расширяющегося газа
или осколками разорвавшегося сосуда.

108.

При химическом взрыве выделяется энергия химического
превращения ВВ. Химическое превращение ВВ может
протекать в форме взрыва или горения. Взрыв
распространяется по ВВ с большой скоростью, измеряемой
сотнями или тысячами метров в секунду.
Процесс взрывчатого превращения, обусловленный
прохождением ударной волны по ВВ и протекающий
с постоянной сверхзвуковой скоростью,
называется детонацией.
В процессе ядерного взрыва происходит
выделение внутриядерной энергии.

109.

Самым существенным признаком взрыва является резкий
(за время ~10-3 с при обычном ХВВ) скачок давления
в ограниченной области пространства, занимаемой
продуктами взрыва. Это и является причиной
его разрушительного действия.
Процесс формирования области с повышенным
(избыточным) давлением выглядит следующим
образом:
в ходе протекания химической реакции в ХВВ происходит
выделение значительного количества тепловой энергии
за весьма короткий промежуток времени взрыва (~10-3 с);

110.

-в процессе реакции образуется большое количество
- газообразных продуктов взрыва (~ 1000 л газа на
- 1 л твердого ХВВ), которые занимают к моменту
окончания реакции объем
V2 (практически тот же, что и начальный объем ВВ – V1);
ВВ при
нормально
м давлении
и
температуре
V1 ~ V2
Начальный
объем
Продукты
взрыва в
газообразном
состоянии;
высокие
давление и
температура
Конечный
объем
Время взрыва 1/1000 c
Ударная
волна

111.

P1, ρ1, t1
P0, ρ0, t0
ХВВ
P0, ρ0, t0

Зона химических реакций
Продукты реакции
-выделяющаяся тепловая энергия идет на нагрев
газообразных продуктов взрыва (образуемый газ
нагревается до нескольких тысяч градусов);
-так как время взрыва достаточно мало в
ограниченном объеме зоны реакции вместе со
скачкообразным ростом температуры так же
скачкообразно возрастает и давление;

112.

-поскольку давление в области взрыва значительно
превышает давление внешней среды, то газообразные
продукты взрыва начинают расширяться со сверхзвуковой
скоростью. Это приводит к образованию ударной
волны (УВ).
УВ – это область сжатия воздуха, распространяющаяся
от центра взрыва со сверхзвуковой скоростью (> 314 м/с).
УВ является основным поражающим фактором
при взрывах любой природы.
Поражающее действие УВ определяется двумя основными
параметрами: избыточное давление во фронте УВ и,
так называемый, скоростной напор (движение воздуха в УВ),
действие которого аналогично сильному ветровому давлению
на уровне ураганных ветров.

113.

Фронт УВ – слой максимально сжатого воздуха. Действие избыточного
давления на людей, окружающую среду, сооружения приводит к
механическому разрушению их, травмированию или гибели
людей в результате резкого удара области сжатого газа
по объекту воздействия.
При своем движении со сверхзвуковой скоростью УВ увлекает
за собой массы воздуха, приводя к направленному движению
этих масс с некоторой скоростью, что является точной
аналогией ветра с очень большой скоростью. При встрече
с преградой воздух тормозится и на поверхности преграды
формируется нагрузка (давление) скоростного напора.
При значительной площади поверхности преграды
указанное давление приводит к возникновению
смещающей силы в направлении движения
воздушных масс (метательное действие УВ).
Т. О., выделяющаяся при взрыве энергия превращается
в механическую, а точнее в кинетическую энергию
распространяющейся УВ.

114.

Очаг поражения в зоне действия ВУВ можно условно разделить
на четыре зоны: полных, сильных, средних и слабых разрушений.
Зоной полных разрушений принято считать ту часть шага
поражения, где pф ≥ 50 кПа. В той зоне полностью разрушаются
наземные жилые и промышленные здания,
коммунально – энергетические сети
(КЭС), подземные коммуникации и кабельные линии
электропередач и связи. Образуются сплошные завалы,
отдельные очаги пожаров и тления,
что вызывает загазованность и задымление.
Зоной сильных разрушений принято считать ту часть
очага поражения, где 30 ≤ pф ≤ 50 кПа. Здания и сооружения
получают сильные разрушения. Подземные КЭС сохраняются.
Зоны средних разрушений простираются до значений
20 ≤ pф ≤ 30 кПа. Здания и сооружения получают средние
разрушения. Они могут быть использованы в дальнейшем
после капремонта. Образуются отдельные завалы и возгорания.

115.

Зона слабых разрушений находится в пределах 10 ≤ pф ≤ 20 кПа.
Здания получают слабые разрушения, промышленное и транспортное
оборудование сохраняют работоспособность. Вследствие воздействия
вторичных факторов могут возникнуть отдельные очаги пожаров.
Поражения у людей возникают при избыточном давлении:
- легкое (от 20 до 40 кПа);
- средней тяжести (от 40 до 60 кПа);
- тяжелые (от 60 до 100 кПа);
- крайне тяжелые с летальным исходом при pф ≥ 100 кПа.
Вторым видом взрывов с химическим превращением являются
взрывы газо – топливных и пыле – воздушных смесей.
Наиболее взрывоопасны смеси с воздухом углеводородных газов:
метана, пропана, бутана, пентана, гексана, этилена, пропилена,
бутилена и др. Взрыв или возгорание этих газов наступает
при определенном содержании газа в воздухе (например, взрыв
3
пропана возможен при содержании в 1 м воздуха 21 л газа,
а возгорание при – 95 л газа).

116.

При взрыве ГВС (или ТВС) образуется три зоны:
- зона бризантного действия в пределах облака ГВС
или т. н., зона действия детонационной волны;
- зона действия продуктов взрыва;
- зона действия воздушной УВ.
Зона действия детонационной волны
характеризуется примерно
одинаковым избыточным давлением, которое медленно опадает
к внешней границе зоны. (рис. 1)
Зона действия продуктов взрыва.
Избыточное давление в этой зоне постепенно падает
вследствие действия газодинамических сил и разлета
продуктов взрыва и на внешней границе составляет
примерно 300 кПа (3, 0 кгс/см3).

117.

1350 кПа
Pф, кг/см2 (кПа)
Рис. 1
Зона
действия
продуктов
взрыва
Зона
действия
детонацион
ной волны
Зона
действия
воздушной
ударной
волны
300 кПа
R, м
R 1 17,5 3 Q
R 2 1,7R1
R3 R
*
33
Q2
Q1*

118.

R – м; Q – масса ВВ, т; Q1*- масса эталонной ГВС, равной
1000 т дизельного топлива.
Q, т
R1, м
10
36,5
60
68,5
100
82
500
140
1000
175
1500
260
В зоне действия детонационной волн и в зоне действия продуктов
взрыва полностью разрушаются
все наземные сооружения и здания.
Зона действия воздушной УВ.
Используя закон подобия двух взрывов:
Рассчитывают расстояние от центра взрыва до изолиний с
избыточным давлением во фронте ВУВ pф ,вызывающим полное,
сильное, среднее и слабое разрушения основных
сооружений и объектов. В качестве исходных данных берут
расстояние от центра взрыва до изолиний с разными значениями pф
при взрыве эталонной смеси массой Q* = 1000 т дизельного топлива.

119.

СПРАВКА.
Основными характеристиками ХВВ являются
чувствительность и способность к детонации.
От характера воздействия зависит и развитие взрывного процесса:
например, тротил (ТНТ) под действием пламени просто горит,
а при ударе или при действии другого ВВ взрывается.
Детонация – это распространение взрывного превращения
по объему ВВ. Чем выше способность к детонации,
тем больше скорость взрывного процесса.
Обычно детонацию ВВ вызывает инициирующий импульс
(внешнее воздействие). В зависимости от величины
инициирующего импульса ВВ делятся на инициирующие и бризантные.
Инициирующие ВВ (например, гремучая ртуть (фульминат ртути),
азид свинца) – наиболее чувствительные, поэтому используются
обычно в детонаторах для воспламенения детонации в других ВВ.
Бризантные ВВ – это вторичные ХВВ с малой чувствительностью,
но с высокой скоростью детонации.

120.

Возбуждение детонации в них происходит при воздействии
достаточно сильной УВ, которая может создаваться в
процессе их горения или с помощью детонатора
(динамиты, тротил, гексоген, октоген, октол и др.).
Бризантность – способность ВВ дробить прилегающую среду.
Фугасность – работоспособность ВВ, проявляющаяся в форме
выбросов, рыхлении грунтов.
На 1 кг ХВВ при взрыве выделяется 1000 ккал тепла = 427000 кгм;
1000 ккал тепла = 427000 кгм;
1 кал = 4, 19 Дж, 1 Дж = 0, 24 кал.
Тдетонации
(мкс) =
Мощность взрыва
=
Длина заряда (см)
Скорость детонации (м/с)
Количество тепла (кгм)
Время детонации (с)
Радиус воздействия при взрыве: Тротиловая шашка 200 г – 45 м;

121.

Защита населения и территорий в чрезвычайных ситуациях.
Цели, задачи и принципы защиты.
Защита населения и территорий в ЧС - комплекс мероприятий,
направленных на предотвращение или предельное снижение потерь
населения, максимальное снижение угрозы его жизни и
здоровью от поражающих факторов ИЧС.
Основная цель защиты – предотвращение или минимизация
ущерба, который может возникнуть в результате ЧС. Цель защиты
достигается путем решения ряда взаимосвязанных задач защиты.
Первая задача – информационное обеспечение защиты – связана
с получением информации об ожидаемой или свершившейся ЧС и ее
источнике. Она решается выполнением информационных мероприятий
защиты, к которым относятся:

122.

непрерывный мониторинг состояния окружающей
среды и объектов техносферы;
прогнозирование возможных ЧС и их последствий;
выявление и оценка радиационной, химической,
эпидемиологической, пожарной и иных видов обстановки;
оповещение населения об угрозе возникновения
ЧС и возможных (свершившихся) последствиях.
Вторая задача – непосредственная защита – непосредственное
предотвращение или снижение уровня негативных последствий в
случае возникновения ЧС или реальной опасности ее возникновения.
Мероприятия по ее решению:
- инженерная защита населения и территорий;
- эвакуация населения;
- применение режимов защиты
на загрязненных территориях;

123.

Третья задача – ликвидация последствий ЧС и
нормализация обстановки.
Мероприятия по ее решению:
проведение аварийно – спасательных работ;
обеззараживание местности и объектов;
жизнеобеспечение населения в зонах ЧС.

124.

Защита населения и территорий в ЧС мирного и военного времени
организуется в соответствии с системой принципов,
к числу которых относятся следующие.
Принцип ответственности определяет ответственность
за осуществление мероприятий по ликвидации ЧС силами и
средствами организаций, органов местного самоуправления;
органов исполнительной власти субъектов РФ, на
территориях которых сложилась ЧС.
Принцип непрерывности, в соответствии с которым
мероприятия защиты осуществляется по территориально –
производственному принципу на всей территории страны
(непрерывность в пространстве), а во времени – заблаговременно,
до возникновения ЧС.
Принцип разумной достаточности – основа определения
объемов, содержания и сроков проведения защитных
мероприятий, исходя из экономических возможностей их
реализации, степени потенциальной опасности.

125.

Реализация данного принципа предполагает максимальное
использование имеющихся ресурсов по двойному назначению: в
производственных интересах и для защиты людей
Организация защиты населения и территорий.
Для реализации защитных мероприятий о обеспечению безопасности
людей, сохранения их здоровья и снижению возможного ущерба
экономике страны создана «Единая государственная система
предупреждения и ликвидации чрезвычайных ситуаций» - РСЧС.
Цель и задачи РСЧС определены Федеральным законом «О защите
населения и территорий от ЧС природного и техногенного характера».
Основная цель создания РСЧС – объединение усилий центральных
органов исполнительной федеральной власти, органов представительной
власти субъектов РФ, городов и регионов, а также организаций,
учреждений и предприятий в области предупреждения и ликвидации ЧС.

126.

Основные задачи РСЧС.
1
Разработка и реализация правовых норм по
обеспечению защиты населения и территорий
от ЧС
2
Осуществление целевых и научно – технических
программ, направленных на предупреждение
ЧС и повышение устойчивости
функционирования организаций, а также
объектов социального назначения в ЧС.
3
Обеспечение готовности к действиям органов
управления, сил и средств, предназначенных и
выделяемых для предупреждения и
ликвидации ЧС.

127.

4
Сбор, обработка, обмен и выдача информации в
области защиты населения и территорий от
ЧС.
5
Разработка и реализация правовых норм по
обеспечению защиты населения и территорий
от ЧС
6
Разработка и реализация правовых норм по
обеспечению защиты населения и территорий
от ЧС

128.

Структура РСЧС представляет собой многоуровневую систему,
отвечающую административному строению страны: федеральный,
региональный, территориальный, местный, объектовый.
На каждом уровне существует территориальные и
функциональные органы, образующие по вертикали
соответствующие подсистемы.
Территориальные подсистемы создаются в субъектах РФ для
предупреждения и ликвидации ЧС в пределах их территорий и
состоят из звеньев, соответствующих административному делению
этих территорий.
Функциональные подсистемы создаются федеральными
органами исполнительной власти для решения задач по защите
населения и территорий от ЧС в сфере их деятельности и порученных
им отраслях экономики. Таких подсистем насчитывается более 30.

129.

К ним относятся:
подсистема наблюдения и контроля
за стихийными гидрометеорологическими и геофизическими
явлениями и состоянием окружающей среды (на базе Госгидромета);
подсистема охраны лесов от пожаров
на базе Федеральной службы лесного хозяйства;
подсистема контроля обстановки на
потенциально опасных объектах
на базе Гостехнадзора и Госатомнадзора РФ;
подсистема сейсмологических наблюдений
и прогноза землетрясений на базе РАН, МО РФ и др.

130.

Каждый уровень РСЧС имеет свои
координирующие органы в виде постоянно
действующей комиссии по ЧС (КЧС), силы и средства,
финансовые и материальные резервы и т.д.
Координирующие органы РСЧС:
- на федеральном уровне - Межведомственная комиссия
(МВК) власти (министерствах, ведомствах) – КЧС;
- на всех остальных уровнях – соответствующие КЧС
(региона РФ, субъекта РФ, района, города, района в городе,
объектовые комиссии).

131.

Планирование и осуществление мероприятий
по защите населения и территорий от ЧС
приводятся с учетом экономических, природных
и иных характеристик, особенностей территорий
степени реальной опасности возникновения ЧС.
Объем и содержание мероприятий по защите от ЧС
определяются исходя из принципа необходимой
достаточности и максимально возможного
использования имеющихся сил и средств.
Планируются и проводятся в комплексе три
основных способа защиты:
- укрытие людей в защитных сооружениях;
- эвакуация людей из зон ЧС;
- использование населением средств индивидуальной
защиты.

132.

Эти основные способ защиты включают выполнение
следующих мероприятий:
- оповещение и действия по сигналам ГОЧС;
- обучения населения способам защиты
(Постановление Правительства РФ №547 от 04.09.2003г.);
- защита продовольствия, источников воды,
материальных средств;
- строительство защитных сооружений и
инженерное оборудование районов, предназначенных для
эвакуированного населения;
- организация и ведение радиационного и химического
наблюдения и РХБ – разведки, оценка обстановки;
- организация и ведение дозиметрического, химического и
лабораторного контроля за продуктами питания,
источниками воды и окружающей среды;

133.

- разработка, установление и соблюдение режимов
радиационной или химической (биологической) защиты;
- организация обеспечения населения средствами
индивидуальной защиты;
- проведение профилактических мер и мер
экстренной медицинской профилактики;
- санитарная обработка людей, специальная обработка
одежды, обуви, СИЗ, транспорта, местности и сооружений;
ликвидация ЧС.
Ликвидация ЧС осуществляется силами и средствами
организаций, органов местного самоуправления,
органов исполнительной власти

134.

субъектов РФ, на территории которых сложилась ЧС.
При недостаточности выше указанных сил и средств,
привлекаются силы и средства федеральной власти.
Мероприятия непосредственной защиты
населения и территорий.
Радиационная защита.
(экранная или физическая)

135.

Суть защиты состоит в ослаблении потока
ионизирующего излучения (ИИ) барьером (экраном)
из конструкционных материалов, расположенного
на пути расположенного, на пути распространения
излучения.
Основной вклад в дозу внешнего облучения при
радиационных авариях вносит гамма – излучение
таких радионуклидов как Cs- 134(T1/2≈ 2,1)
и Cs – 137(T1/2≈ 30,1Энергия гамма – излучения этих
радионуклидов составляет Eγ=720000 эВ.)

136.

Наглядной характеристикой защитной
способности материала от ИИ является толщина
половинного слоя ослабления d0,5 .
Слой половинного ослабления излучения – это
такая толщина защиты, которая ослабляет
интенсивность (плотность потока, мощность
дозы и др.) излучения в 2 раза.
Io
Id 0 , 5
2
где I0 - интенсивность падающего на защитный экран
излучения; I0,5 – интенсивность излучения,
прошедшего через слой половинного ослабления.

137.

Кратность ослабления излучения К0 слоем
материала равна: К0 =2n ,где
Н
Н
Н
n
... - количество слоев половинного
1
2
d 0,5
d 0,51
d 0,52
ослабления композиции защитных материалов.
n
lg K 0
1
lg K 0 3,32 lg K 0
lg 2
lg 2
Результирующий коэффициент ослабления
К0=К1·К2·К3·…
n
1
2
3
4
5
6
7
8
9
10 11 12 14 15 20
К0 2
4
8
16 32 64 12 25 51 10 20 40 16 32 >1
8 6 2 24 48 96 38 76 06
4 8

138.

Слой половинного ослабления защитного
материала можно определить:
11
d0,5 = ,[ см ], где
i
11- слой половинного ослабления водой гамма излучения цезия-134, -137, см;
ρi – плотность защитного материала, г/см3.
Пример: Определить К0 простейшего
защитного сооружения, построенного
из дерева и грунта (перекрытая щель).

139.

Нгр.=0,5м
Для строительства использовалось дерево толщиной в
один слой половинного ослабления и проведена засыпка
деревянного настила грунтом сρтр .=1,6 г/см3 .
Толщина засыпки 0,5м.

140.

Решение:
1.Найдем толщину слоя половинного ослабления для грунта
d 0,5 гр
11
7см
1,6
2.Определим число слоев грунта:
Н гр
50 см
n
7
d 0,5uh 7 см
3.Определим К0:
К1(дерево)=2; К2(грунт)=27;
К 0=К1·К3=2·128=256.

141.

Химическая или медикаментозная защита.
Этот способ радиационной защиты основывается на
использовании радиозащитных (или радио) протекторов
(РЗП). Защитное действие радиопротекторов обусловлено
влиянием их первичные радиационного - химические
процессы – перехват химически активных радикалов H,ОН, Н2
О ,Н2 О2, которые образуются в процессе ионизации воды в
клетке.
Справка:
· Радикальные реакции. Пара электронов, образующих
ковалентную связь делится так, что каждая частица получает
по одному электрону. Образуются свободные радикалы –
атомы и молекулы с неспаренными электронами.

142.

1. Образование ионов: Н2О→е-+Н2О+
2. Распад ионов: Н2О+→Н++ОН.
Н2О-→Н.+ОН3. Взаимодействие радикалов: ОН.+ОН.→Н2О2
Н2О2.+ОН.→Н2О+НО2.
Известны два пути защиты клетки:
уменьшение кислорода в жидкости клетки (для этого
используются препараты на основе адреналина и серотина);
уменьшение воды в клетки (для этого используются вещества,
содержащие аминокислоты – цистамин или РС-1, цистафос,
цистеин, цистинамил);
Второй путь более эффективен и меньше оказывает побочных
явлений на организм человека.

143.

Для оценки эффективности РЗП используется понятие – фактор
уменьшения дозы (ФУД)
ФУД=
Д 50 / 30 защ.РЗП
Д 50 / 30безРЗП
,где
Д30/50 - доза, при которой в течение 30 дней погибнет 50%
облученных с учетом их защиты РЗП.
ФУД оставляет 1,5…2,0. Для лучших отечественных РЗП ФУД
≈ 1,8…2,0.
Характер изменения ФУД .для РС-1(цистамин) в зависимости
от дозы облучения показан на графике.

144.

ФУД
РС – 1 (цистамин)
2, 0
1, 8
1, 5
С2H5OH
1, 13
0
25
50
100
150
Д, рад
200
250
300
350

145.

Медикаментозная профилактика людей производится при
ожидаемом однократном внешнем облучении в дозе 50 бэр и
более. В этом случае людям назначается на прием 2
таблетки препарата РС-1(цистамин, цистафос), защитное
средство которого начинается через один час после приема
и длится в течении шести часов. При больших
продолжительностях облучения допускается повторный
прием препарата, но не чаще трех раз в сутки по две
таблетки на прием. Общая продолжительность приема
препарата не должна превышать 3-4-х суток. Допускается
одноразовый прием РС-1 в количестве 0,8- 1,2(от 4-х до 6-ти
таблеток).

146.

При поступлении радионуклидов йода-131,-133, внутрь
организма следует принимать препараты стабильно йода:
йодистый калий(KI) или раствор йодистой настойки на спирту.
- Экстренная йодная профилактика начинается только после
специального оповещения людей о радиационной аварии.
- Калий йодид (РС-2) в таблетках принимается в следующих
дозах: детям от 2-х лет и старше по 0,125 г и взрослым по 0,25
г на один прием внутрь после еды в месте с киселем, водой,
молоком и т.п. 1 раз в день в течении 7-10 суток.
- Водно-спиртовой раствор йода (5% йодная настойка)
принимается в следующих дозах: взрослым и детям от 2-х и
старше: по 40-44 капли настойки на стакан воды или молока
после еды один раз в день в течении 7 суток(детям до 2-х лет
дают по1-2 капли настойки на 100 мл молока или питательной
смеси три раза в день ).

147.

- Защитный эффект йодной профилактики, если она проведена
своевременно, исключительно высокий - достигает 100%.
Чем позже она проводится, тем защитный эффект выражен
слабее. Так, уже через 6 часов после разового поступления
радиоактивного йода степень защиты в результате приема
препаратов стабильного йода снижается в 50 раз.
Справка:
Как продукт деления ядер урана-235 и превращения ядер
урана-238 в плутоний-239 йод образует три
радиоактивных изотопа: йод-133(Т1/2 =2,26ч), йод-131(Т1/2
≈8,06 сут.), йод-125(Т1/2 ≈60,2 сут). Наиболее опасен
йод-131, он избирательно отлагается в щитовидной
железе. Йод участвует в синтезе гормона тироксина.
Суточная потребность в йоде составляет 200-220 мкг.

148.

Накопление радиоактивного йода в щитовидной железе
приводит к нарушению липидного и белкового обмена. Чтобы
этого не допустить, необходима экстренная профилактика
поражений радиоактивным йодом. Для профилактики
используется стабильный йод-127, растворимый в 10 частях
95% этилового спирта.
Для уменьшения длительности протекания первичной реакции
и ее тяжести в случае переобучения принимают специальные
средства, т.к. противорвотные средства.

149.

Для уменьшения длительности протекания первичной
реакции и ее тяжести в случае переоблучения принимают
специальные средства, т.к. противорвотные средства.
Назначается 1 таблетка этаперазина (или диметкарба) или
внутримышечно вводится атропин-сульфат (шприцтюбик).
Для защиты от стронция – 90 необходимо принимать
препараты содержащие кальций (например, глюканат
кальция ), т.к. иначе стронций – 90 хорошо усваивается
организмом, если в нем не достает кальция.

150.

Для защиты организма и выведения из него радионуклидов
цезия – ферроцин. От лантанидов и трансурановых
элементов – пентацин.
Меры по защите людей, оказавшиеся на местности,
загрязненной радиоактивными веществами.
При определении мероприятий по защите людей
руководствуются рекомендациями МАГАТЭ и МКРЗ, исходя
из дозы облучения, получаемой людьми за первые 10 суток
после аварии.

151.

Защитные
мероприятия
Доза, прогнозируемая за первые 10 суток
Нижний уровень
Верхний уровень
мЗв
бэр
мЗв
бэр
Укрытие
людей, защита
органов
дыхания и
кожи
5,0
0,5
50
0,5
Эвакуация:
- взрослые,
50
Йодная
Йодная
профилактика
профилактика
50
- дети и
беременные
женщины
10
5,0
500
1,0
50
5,0

152.

Выполняются следующие меры по защите:
- укрытие людей в ЗС (убежище, ПРУ, подвал);
- загерметизировать помещения: закрыть окна, заклеив в них
щели, заклеить вентиляционные люки, отдушины, дымоходы);
- создать запас воды и продуктов не менее чем на три дня;
- приготовить и в случае необходимости надеть ВМП (или
респиратор, ПТМ-1);
-провести йодную профилактику (длительность от 7 -10 дней);
- исключить или ограничить употребление в пищу
непроверенных продуктов и воды;
- проводить влажную уборку помещений;
- ограничить пребывания на открытой местности;
- внимательно слушать информацию, передаваемую СМИ и
строго выполнять все рекомендации ГОЧС.

153.

Укрытий людей в защитных сооружениях (ЗС).
Укрытие людей в ЗС является наиболее эффективным
способом защиты. Поэтому заблаговременно разрабатывают
и осуществляют систему инженерной защиты населения.
Здесь на первое место поставлено укрытие людей в ЗС по
месту его пребывания – на работе или учебе и в местах
постоянного жительства. ЗС по своему предназначению и
защитным средствам подразделяются на убежища,
противорадиационные укрытия и простейшие укрытия.

154.

ЗС классифицируется на: по назначению, месту расположения,
срокам строительства и защитным свойствам.
ЗС воздвигаются на границах зон возможных сильных
разрушений (30 кПа- 0,3 кгс/см2)и опасного радиоактивного
загрязнения (5…50 м3в).

155.

Убежища (УБ).
Убежищем называется инженерное сооружение ,
оборудованное комплексом различных инженерных систем и
измерительных приборов , которые должны обеспечит
требуемые нормативные условия жизнеобеспечения людей в
течении расчетного времени пребывания.
Классификация по вместимости:
- малой вместимости – 150-600 чел.
- средней вместимости – 600-2000 чел.
-большой вместимости – более 2000 чел.

156.

Помещения УБ подразделяются на основные и вспомогательные.
К основным относятся помещения для укрываемых, пунктов
управления, медицинских пунктов. К вспомогательным –
помещения ФВУ, санитарно – бытовые узлы, дизельные
электростанции, помещения для хранения продовольствия и воды,
тамбур – шлюзы.
Норма площади пола на 1 чел. – 0,5-0,75м2.
Объем основных и вспомогательных помещений на 1 чел. - ≥
1,5м3.
Размер места для сидения 0,45·1,8м.
Размер места для лежания 0,55·1,8м.
При вместимости до 500 чел. – санитарный пост.
При вместимости 900-1200 чел. – медицинский пункт.
Устойчивость убежишь к воздействию избыточного давления
ВУВ составляет от 100…500 кПа (1…5кгс/см2 ) и более и
коэффициент защиты от воздействия ИИ – от 1000 до 5000 и
более.

157.

Санитарные узлы: 1прибор на 75 человек, 1 умывальни на 200 человек.
Запас воды: не менее 10 л на 1 человека при наличии водопровода (запас в
проточных емкостях); не менее 3 л на человека при запасе в переносных
баках.
Запас продуктов на весь автономный срок пребывания
Тав=5…7 суток.
Воздухоснабжение. В зависимости от температуры и влажности в
помещении для людей подается от 7 до 20м3/ч воздуха на 1 человека.
В состоянии покоя человека потребляет 20 л/ч кислорода О2 и выделяет 14
л/ч углекислоты СО2 и 419 кДж тепла.
При средней физической нагрузке – 130 л/ч кислорода и 120 л/ч углекислого
газа соответственно.

158.

Система воздухоснабжения и воздухоочистки работает в
следующем режимах:
I – режим чистой вентиляции (воздух очищается от пыли и
вредных примесей), в помещениях для людей подается от 8 до
13 м3/ч воздуха на 1 человека;
II – режим фильтро-вентиляции (воздух очищается от РВ,
БС, АХОВ, БОВ и др. вредных веществ), в помещение
подается воздуха от 2 до 8 м3/ч на человека;
III – режим полной изоляции; этот режим назначается на 1-2
часа в момент прохождения радиоактивного облака. При этом
может быть использована очистка воздуха путем его
регенерации (25л/ч на 1 человека).
Отключение вентиляции происходит при 3-х кратном
превышении уровня радиации снаружи над уровнем фона.

159.

Pt
Рф
tн.в
Т р. п. н ЗС
tо.в
tн.в – время начала выпадения р/н из р/а облака
tо.в – время окончания выпадения р/н
Т р. п. н – время режима полной изоляции ЗС
t, r

160.

Номинальное содержание в воздухе СО2 составляет 0,03% (ПДУ=3,54,0%), кислорода 21%. Концентрацию СО2 в 8% человек переносит в
течении 30-40 минут. При длительном пребывании людей в УБ
допускается 17% кислорода и 0,2% СО2. при кратковременном
пребывании допустимым является концентрация кислорода до 15% и
СО2 до 2% (при этом в помещении для укрываемых должно подаваться
от 1,5 до 3,0м3/ч воздуха на 1 чел.).
Температура воздуха
в помещениях УБ, ºС
Усредненное количество
потребного воздуха,
м3/ч на 1 чел.
до 20
20 – 25
25 – 30
более 30
8
10
11 – 12
более 13

161.

Противорадиационное укрытие (ПРУ).
ПРУ – это инженерное сооружение негерметического типа,
обеспечивающее защиту укрываемых людей от ИИ и РВ.
Размещают ПРУ в подвальных и цокольных этажах зданий, а также на
первых этажах каменных зданий. ПРУ оборудуются в местах постоянного
нахождения людей (на работе и по месту жительства).
В ПРУ предусматривается принудительная или естественная вентиляция:
естественная – в ПРУ, оборудуемых в цокольных и первых этажах зданий,
а также в укрытиях вместимостью до 50 чел. ; для размещения в подвалах
и заглубленных в грунт сооружениях и во всех ПРУ вместимостью более
50 чел. – принудительная (требуется от 8 до 13 м3/ч воздуха на 1 человека).
В зависимости от вместимости, наличия вентиляционного оборудования,
места расположения ПРУ имеют К3 от 50 до 200 и ∆рф =0,2 кгс/см2 (20
кПа) для укрытия населения на R≥7…100 км от АЭС.

162.

Расстояние на которых разрешается размещать АЭС; в км:
Число жителей, тыс.
чел.
Мощность электрическая, МВт
4000
8000
от 100 до 500
25
25
от 500 до 1000
30
30
от 1000 до 1500
35
40
от 1500 до 2000
40
50
Более 2000
50 - 70
100

163.

Схема размещения защитных сооружений в зависимости от
расстояния от АЭС
∆рф = 2 кгс/см2
К3 = 5000
Тав = 5 сут.
Реж. Вент - 3
3,0 км
7…10 км
∆рф = 1 кгс/см2
К3 = 3000
Тав = 5 сут.
Реж. Вент - 3
∆рф = 0,2 кгс/см2
К3 = 1000
Тав = 5 сут.
Реж. Вент - 2
̴ 20 км
30…35 км
50…70 км
Более 100 км
∆рф = 0,2 кгс/см2
К3 = 1000
∆рф = 0,2 кгс/см2
К3 = 200
∆рф = 0,2 кгс/см2
К3 = 50…100
∆рф = 0,2 кгс/см2
К3 = 10…20

164.

Эвакуация людей из зон чрезвычайных ситуаций.
Эвакуация является одним из эффективных способов защиты
людей, материальных ценностей и имущества в ЧС.
При планировании эвакомероприятий предусматриваются
два возможных варианта их осуществления:
Плановая эвакуация – с целью защиты людей от воздействия ССП и
1
2
ОМП и при достоверном прогнозе о ЧС природного и техногенного
характера крупного масштаба.
Экстренная эвакуация – быстротечных ЧС ( СБ, аварии и
катастрофы).

165.

Плановая эвакуация – заблаговременный вывоз
(вывод) населения и материальных ценностей в безопасные
районы по решению Правительства РФ, когда объявляется
по тем или иным причинам особый период.
Последовательность, очередность и конкретные сроки
проведения эвакомероприятий определяются МЧС.
В основу эвакуации положен территориально –
производственный принцип. Эвакуируют в загородную зону.
Организованная часть населения эвакуируется по
производственному принципу. Не работающее население –
через жилищные конторы по месту жительства.

166.

Под загородной зоной понимается территория в пределах
административных границ республики, области, края и пригодная для
жизнедеятельности эвакуированного населения.
Два принципа:
«Живу за городом, работаю в городе».
(не более 4 -5 часов на дорогу в сутки)
«Живу и работаю за городом».
Эвакоорганы:
ОЭК – объектовая эвакокомиссия;
СЭП – сборные эвакопункты;
ПЭП – приемные эвакопункты;
ППЭ – промежуточные пункты эвакуации;
Группы управления на маршрутах пешей эвакуации;
Оперативные группы по вывозу (выводу) эваконаселения.

167.

Справка
1. Формируются эвакопоезда поезда «вертушки»,
движение которых организуется внутри зоны.
Эвакопоезда формируются при эвакуации людей на 500 км и более.
2. Количество вагонов в эвакопоездах:
- пассажирские до 20 ед.;
- грузовых до 60 ед.;
- пригородного сообщения до 12 ед.
3. Вместимость вагонов в эвакопоездах:
- пригородного сообщения – 108 – 110 чел.;
- пассажирские плацкартные – 84 чел.
- пассажирские купейные – 32 чел.;
- грузовые – 100 чел.
4. Нормы загрузки вагонов при эвакуации:
- пригородного сообщения – 200 чел.;
- пассажирские плацкартные – 150 чел.;
- пассажирские купейные – 100 чел.;
- грузовые – 100 чел.

168.

Экстренная эвакуация вызывается обычно
быстротечными ЧС. Особенность э. э. состоит в том, что
масштабы ее, большей частью, носят ограниченный,
локальных характер.
Решение о э. э. принимается на местном уровне – местными властями в
зависимости от сложившейся в результате ЧС обстановки. Места для
размещения эвакуированных выбираются оперативно в зависимости от
обстановки (радиационной, химической, метеорологической и пр.).
В планах на э. э., которые разрабатываются на объектах, предусматриваются
несколько вариантов проведения эвакуации в зависимости от места и
масштабов аварии или стихийного бедствия. Э. э. (безотлагательная)
населения из зон ЧС осуществляется, как правило, без развертывания СЭП.
Их задачи в этих случаях возлагаются на оперативные группы.

169.

Задачи оперативных групп:
оповещение, сбор, учет и организация посадки населения на
транспорт по месту нахождения;
распределение эвакуируемых по транспортным средствам,
формирование эшелонов (колонн) и сопровождение их по
маршруту эвакуации;
осуществление контроля за ходом проведения эвакуации и
информирование вышестоящих эвакоорганов;
Особенности эвакуации людей в случае аварии на РОО заключается в
том, что носят, как правило, местный или региональный характер.
Решение проведение э. э. принимается на основе прогнозируемой
радиационной обстановки.
Эвакуация населения осуществляется по территориальному принципу,
за исключением отдельных объектов (интернаты, детские дома,
медучреждения психоневрологического профиля и т.п.), эвакуация
которых предусматривается по производственному принципу.

170.

Эвакуация населения производится в два этапа:
на первом этапе эваконаселение доставляется от
места посадки на транспорт до ППЭ,
расположенного на границе зоны возможного
радиоактивного загрязнения;
на втором этапе эваконаселение выводится с ППЭ
в запланированные места временного размещения.
Характерной особенностью проведения эвакуации является
обязательное использование для вывоза людей крытого
транспорта, обладающего защитными свойствами от
радиации.

171.

Средства индивидуальной защиты (СИЗ)
СИЗ
Средства индивидуальной
защиты органов дыхания
(СИЗОД)
Средства индивидуальной защиты
кожи (СИЗК)
Фильтрующие
Изолирующие
Средства
индивидуальной
защиты
медицинские
(СИЗМ)
СИЗ изолирующего типа полностью изолируют органы
дыхания и кожные покровы тела от воздействия
окружающей среды. Изолирующие СИЗ могут
использоваться при любом составе окружающей среды.

172. Средства индивидуальной защиты (СИЗ)

СИЗ фильтрующего типа очищают воздух от вредных примесей с помощью
фильтров или сорбентов или происходит задержка (сорбирование) на
поверхности защитного материала или нейтрализация ХТВ составом
пропитки.
СИЗОД фильтрующего типа могут использоваться при допустимом
составе атмосферы: 18% кислорода О2 (номинальный состав
атмосферы: 21% кислорода О2 и 0,03% углекислоты СО2.)
СИЗОД предназначены для защиты ОД человека от РВ, РП,
БОВ, АХОВ, БС и БАВ.
Одной из основных характеристик СИЗОД является
Коэффициент защиты Кз. Он означает кратность снижения

173.

концентрации вредного вещества, обеспечиваемую данным СИЗ, и
определяет условия, при которых гарантируется надежная защита
человека от воздействия вредных веществ, содержащихся в воздухе
очага поражения.
Для определения Кз экспериментально находят коэффициент
проникания КПР, выражающий отношение концентрации вредного
вещества в подмасочном пространстве СИЗ (Сп), к концентрации этого
вещества в окружающем воздухе (Со):

KÏ Ð =
× 100%

Коэффициент проникновения зависит от качества материалов
фильтров, дефектов конструкции и изготовления.
100
ÊÏ Ð =
, ÊÏ Ð - â%
ÊÏ Ð
КПР для респираторов по парам вредных веществ ~ 11%, а для масок и
шлем- масок по парам, газам, твердым и жидким аэрозолям ~ 0,0001%.

174.

Исходя из Кз все фильтрующие СИЗОД делятся на три группы:
1-ая – с Кз ≥ 100, гарантирует защиту при содержании в воздухе
вредных веществ в концентрациях, превышающих уровни
ПДК более чем в 100 раз (фильтрующие противогазы.)
2-ая – с Кз ≥ 10…100, гарантирует надежную защиту от вредных
веществ пр ПДК ≤ 100 (противогазовые респираторы.)
3-я – с Кз ≤ 10 гарантирует надежную защиту от вредных, но не
токсичных аэрозолей, газов и паров при ПДК ≤ 10
(респираторы).
Справка
Поверхности некоторых твердых тел способны поглощать
газы, пары и растворенные вещества. Это явление носит
название – адсорбция.

175.

Таким твердым телом с наиболее сильно развитой
способностью к адсорбции является древесный уголь (или
активный уголь).
Активный уголь- это пористое тело с сильно развитой
внутренней поверхностью, имеющее макропоры, переходные
поры и микропоры.
Макропоры - в сорбционном процессе играют роль
транспортных каналов, по которым молекулы
поглощаемого вещества проникают в глубь зёрен сорбента.
Объем макропор активных углей составляет 0,2-1,2 см³/г, а
удельная поверхность 0,5…2,0 м²/г.
Переходные поры - в зависимости от величины удельной
поверхности могут играть значительную роль при
поглощении парообразных веществ в области высоких
концентраций. Их объем находится в пределах 0,02…0,1
см³/г, а удельная поверхность – 20…400 м²/г.
Микропоры - наиболее мелкие полости, имеющие размеры,
соизмеримые с размерами адсорбируемых молекул.ё

176.

Они играют определяющую роль в процессах адсорбции на
активных углях. Объемы микропор находятся интервале
0,2 … 0,6 см³/г. Активными углями хорошо адсорбируются
органические вещества, плохо – аммиак, вода, спирты и
другие вещества.
Наиболее просты закономерности, наблюдающиеся при
адсорбции газов. Вещество поглощается из газовой фазы
тем лучше, чем выше его точка кипения. Именно этим
объясняется, что при прохождении сквозь ФПК противогаза
воздуха, содержащего хлор, задерживается только хлор
(tКИП= –33,4ºС), а не кислород (tКИП= –193ºС) или азот (tКИП= –
195,8ºС).
Поглощение газов и паров осуществляется также за счет
таких физико-химических процессов, происходящих в
фильтрующем элементе, как хемосорбция и катализ. Эти
процессы в ФПК обеспечиваются хемосорбционными и
каталитическими добавками, нанесенными на активный
уголь.

177.

Хемосорбция – это химическое взаимодействие сорбента с
поглощающим веществом (задерживается, например,
синильная кислота).
Катализ – это изменение скорости или возбуждение химической
реакции веществами (катализаторами), которые участвуют в
реакции, но не входят в состав конечных продуктов (например,
защита от амиака).
Состав шихты в фильтрующих противогазах:
- каменноугольный полукокс 70%
- лесохимическая смола 30%

178.

СИЗОД
Фильтрующие
респираторы
противогазы
Самоспасатели (панорамная маска ППМ88):
-СПП-2-4
От СО, пыли, дыма.
Фильтрующие маски
Защита ОД от РП, БС, пыли.
Бесклапанные одноразовые
ШБ-1 «лепесток». Материал
ФПП- 15.
Кз=5; 40; 200.
Клапанные многоразовые
(пенополиуретан +ФПП-15)
-У-2к, Р-2;
- «Снежок - П;
- «Кама» и др.
Подбор респиратора:
Размер
1
2
3
Высота лица
99-109мм
109-119мм
>120мм
Противогазовые (патронные).
Защита ОД от РВ, РП, БС,
АХОВ и газов.
Основа для всех типов
респираторов: резиновая
полумаска ПР-7 + два
сменных поглощающих
патрона.
РП-К, Ф-62ш, РПА-1, РУ-60м,
ПРШ-741.
РПГ-67, РПП-57 и др.
Гражданские
ГП-5 (ШМ-62у),
ГП-5и (ШМ-66му),
ГП-7 (МГП с
гидрофобным
чехлом),
ГП-7ВМ
(трапециевидные
очки, маска М-80).
Дополнительные
патроны к ФП для
защиты ОД от СО и
АХОВ.
Промышленные
ПФМ-1, ППФ-95ммалого габарита;
ППФ-87- среднего
габарита;
ППФ- 95- большого
габарита.
Типы ФП коробок:
А, В, Г, С, Е, И, К,
КД, СО, КВ, ВР,
СОХ, М, БКФ, Н, Б,
МКФ, ФОС, ГФ,
УМ, П-2У.
Например: А- без
ПАФ, коричневая.
Пары органических
соединений
(бензин,

179.

Простейшие фильтрующие
СИЗОД. Они рекомендуются
в качестве массового СИЗОД
от РВ и БС. Для защиты от
ОВ и АХОВ они, как и
респиратор, непригодны. К
простейшим СИЗОД
относятся ПТМ-1 и ВМП.
ВМП изготавливается из
куска марли размером 50×100
см. На марлю накладывается
слой ваты до 2 см, длиной 30
см, шириной 20 см. Для
защиты от аммиака
используют ВМП, смоченную
5% -ным раствором уксусной,
лимонной или соляной
кислоты. При защите от
хлора ВМП смачивается 2% ным раствором соды.
Для защиты от СО.
ДП-1. Состав: осушитель+гопкалит
(смесь двуокиси марганца МnO2 и
окиси меди CuO). Гопкалит является
катализатором при окислении окиси
углерода СО кислородом воздуха до
углекислого газа СО2:
ãî ï ê.
2СО + О2 → 2СО2
Патрон одноразового пользования.
Время защитного действия при toкр.
от –10ºС до +25ºС составляет от 40 до
50 мин.
ДП-2. В состав КДП входят: доп.
патрон, соединительная трубка и
сумка. ДП-2 обладает многократным
защитным действием в теч. 13 суток.
Время защитного действия при tокр.
от –40ºС до +40ºС составляет от 70
до 240 мин.
Для защиты от АХОВ и СО.
ДПГ-1 и ДПГ-3. При их
использовании ГП приобретают
способность защиты от амиака и
диметиламина, двуокиси азота
Керосин, ацетон,
бензол, толуол, ксилол,
спирты, эфиры),
фосфор и
хлорорганические
ядохимикаты. КД- без
ПАФ, серая. Аммиак,
сероводород и их смеси.
СО- без ПАФ белая.
Оксид углерода.
Е – с ПАФ, черная с
белой вертикальной
полосой.
Мышьяковистый и
фосфористый водород ,
пыль, дым, туман.
Шланговые: от пыли,
газов, аэрозолей,
АХОВ. Состав: шлеммаска от любого
промышленного
противогаза + шланг
длинной до 10м для
подсоединения к
воздухопроводу.

180.

и оксида углерода. (только с ДПГ-1). В комплект
входят цилиндрической формы патрон ДПГ-1 (ДПГ-3),
соединительная трубка и пластмассовая вставка.
Внутри патрона установлен однослойный
специальный поглотитель, а патрон ДПГ-1 содержит
ещё и гопкалит для защиты от окиси углерода. Масса
патронов: ДПГ-1 – 500г, ДПГ- 3 -350г.
Время защитного действия ДПГ-1 (ДПГ-3), мин.
-аммиак 30 (60),
-диметиламин 60 (80),
-хлор 80 (100),
-сероводород 50 (50),
-двуокись азота 30 (-),
-окись углерода 40 (-),
-фенол 800 (800).
Схема подсоединения патронов:
ШМ
(маска)
Соединит.
трубка.
ДПГ
ГП-7к
(ГП-5м)
Воздух

181.

Патрон защитный универсальный
(ПЗУ). Состав: патрон ПЗУ,
противоаэрозольный фильтр ПАФ,
соединительная трубка и сумка.
ПЗУ имеет форму цилиндра,
снаряжен осушителем, гопкалитом
и катализатором. У него две
навинтованные горловины:
наружная- для присоединения
соединительной трубки и
внутренняя- для присоединения
ФПК. Противогаза или фильтра
ПАФ. Масса 810 г.
Время защитного ПЗУ по
отдельным веществам, мин:
-аммиак 40,
-хлор 50,
-фосген 30,
-окись углерода до 300,
-хлорциан до 100.
Подбор шлем- маски ГП
производится по размеру,
определяемому при измерении
головы по замкнутой линии,
проходящей через макушку,
подбородок и щёки. Измерения
округляются до 0,5 см. При
величине измерения до 63 см берут

182.

Нулевой рост, от 63,5 до 65,5
см- первый, от 66 до 68 см
-второй, от 68,5 до 70,5 см третий, от 71 см и более четвертый рост шлем- маски.
Подбор масок ГП осуществляют по
величине вертикального и
горизонтального обхватов головы.
Результаты измерений округляют
до 0,5 см. По сумме двух измерений
устанавливают нужный
типоразмер: рост маски и номера
упоров наголовника. Первой
цифрой указывается номер лобной
лямки , второй- височных, третьейщечных (например, для суммы
обхватов головы 1215 – 1235 мм
получает 3 – 7 – 8, а для 1240 – 1260
мм - 3 – 6 – 7.
В обоих примерах имеет второй
рост лицевой части ( в
соответствии со специальной
таблицей).
Изолирующие

183.

Эти СИЗОД предназначены для защиты ОД, лица и глаз от любой
вредной примеси в воздухе независимо от её концентрации при
действиях в условиях недостатка или отсутствия кислорода.
Изолирующие дыхательные аппараты (ИДА) представляют собой
автономные дыхательные аппараты, обеспечивающие ОД человека
дыхательной смесью за счет регенерации кислорода с помощью
кислородосодержащих продуктов, либо из баллонов со сжатым
воздухом.
ИДА с химически
связанным кислородом
В этих ИДА кислород находится в гранулированном продукте на
основе надпероксидов щелочных металлов (КО2, NaO2) и выделяется
при реакции поглощения этим продуктом двуокиси углерода (СО2) и
водяных паров (Н2О):
КО2 + Н2О →2КОН + 1,5О2,
2КО2 + СО2 → К2СО3 + 1,5О2.
VO2
= 1,5
Коэффициент регенерации для этих реакций K P =
VCO2
К таким ИДА относятся изолирующие противогазы типов ИП- 4, ИП4м.
ИП-4 (-4м) состоит из лицевой части типа ШИП- 2б (маска типа МИА1 с переговорным устройством, наголовником и подмасочником) с
соединительной трубкой, регенеративного патрона типа РП- 4,
дыхательного мешка и алюминиевого каркаса. ШИП- 2б выпускается
трех размеров. Подбор шлем- маски осуществляется путем измерения
вертикального обхвата головы:

184.

до 64 см – 1-й рост, 64,5 – 68,5 см – 2-й рост,
69см и более – 3-й рост.
Регенеративный патрон типа РП- 4 (диаметром
12,5см длинной 25см), предназначен для
получения кислорода, необходимого для
дыхания, а также для поглощения углекислого
газа и влаги, содержащихся в выдыхательной
газовой смеси. Необходимый для дыхания
кислород выделяется в результате
вышеприведенных реакций продуктов
дыхания (СО2 и Н2О) с веществом
регенеративного патрона (надперекисью калия
– КО2). Для пуска РП-4 используется пусковой
брикет, состоящий из кислородосодержащего
вещества (40% надперекиси калия- КО2, 40%
сульфата калия и др. веществ) и ампулы с 38%
-ной серной кислотой. Температура реакций в
пусковом брикете ≈ 300ºС, в процессе реакции
в течение 60 – 100с выделяется 8 – 10 литров
кислорода. Затем в работу включаются
продукты РП-4. Температура газовой смеси ,
подводимой к ОД, составляет 40 – 50ºС.
Время защитного действия ИП-4 (ИП-4м)
зависит от физической нагрузки:
-при тяжелой физической нагрузке – 30 мин,
-при средней физической нагрузке – 60 мин,
-при легкой физической нагрузке – 180 мин.
English     Русский Правила