670.50K
Категория: ФизикаФизика

Форма и ширина линии излучения активной среды

1.

1.1.6. Форма и ширина линии излучения активной среды
Однородное уширение. Сначала рассмотрим линию излучения ансамбля
неподвижных идентичных квантовых систем. Для анализа формы линии
излучения используем классическое приближение, в котором
электромагнитное поле, излучаемое квантовой системой при спонтанном
переходе с уровня 2 на 1, записывается в виде E E0 exp t 2 2 sin 0t (здесь E0
– амплитуда электрического поля электромагнитной волны, а множитель 1 2 в
показателе степени связан с переходом от интенсивности к амплитуде поля).
Зависимость амплитудного множителя от времени соответствует
экспоненциальному закону распада верхнего квантового состояния (1.5) за
счет спонтанного излучения. Примерный вид изменения напряженности
электромагнитного поля представлен на рисунке.
t
1

2.

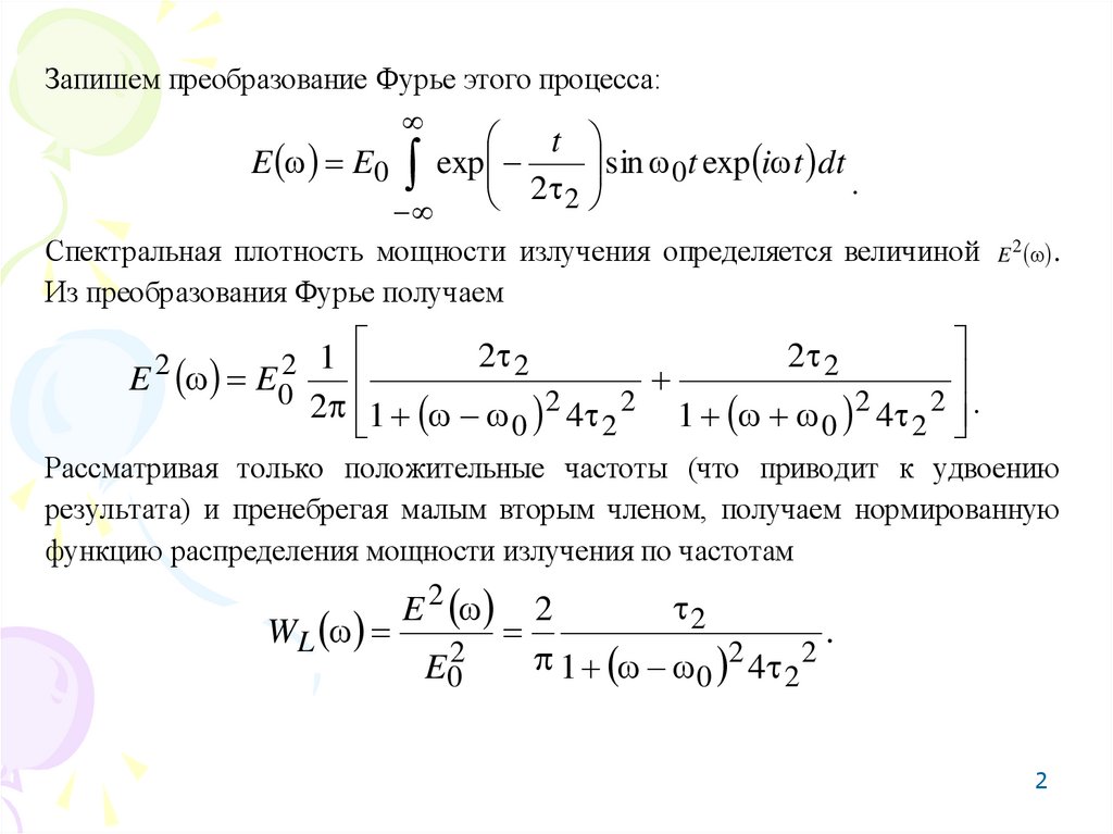
Запишем преобразование Фурье этого процесса:
t
sin 0 t exp i t dt
E E0 exp
.
2 2
Спектральная плотность мощности излучения определяется величиной E 2 .
Из преобразования Фурье получаем
2
2
2
2
1 0 4 2
1 0 4 2 .
2 1
E E 0
2
2
2 2
2 2
Рассматривая только положительные частоты (что приводит к удвоению
результата) и пренебрегая малым вторым членом, получаем нормированную
функцию распределения мощности излучения по частотам
2
E 2 2
WL
.
2
2
2
1 0 4 2
E0
2

3.

Зависимость, описываемая этим выражением, называется функцией Лоренца
(на рисунке). Нормировка W L выбрана таким образом, чтобы W L d 1 ,
а физический смысл этой величины заключается в том, что W L d
представляет собой вероятность спонтанного излучения фотона с частотой,
лежащей в спектральном диапазоне [ω, ω+dω] в течение интервала времени
1
длительностью 2 A21
.
W L
2
е
0
3

4.

Таким образом описывается форма линии спонтанного излучения любой
квантовой системы из ансамбля, поэтому данный вид уширения линии
называется однородным. Точный расчет, проделанный в рамках квантовой
электродинамики, дает такой же результат. Полная ширина линии е , взятая
на уровне половины от максимального значения, называется естественной
шириной линии излучения. Она связана с временем жизни уровня 2 по
отношению к спонтанному излучению
е 2 1.
4

5.

Существует еще несколько физических явлений, приводящих к однородному
уширению линии излучения квантовых систем. Для ансамбля квантовых
систем, представляющего собой атомный или молекулярный газ, весомый
вклад в однородное уширение линии излучения вносят упругие столкновения
отдельных частиц. За счет взаимодействия этих частиц во время столкновения
скачком изменяется фаза волны когерентного электромагнитного поля
вынужденного излучения. Поведение электромагнитной волны во времени,
наблюдаемое в системе координат квантовой системы, представлено на
рисунке. Если обозначить средний интервал между столкновениями ст
(который обратно пропорционален давлению газа), то спектральный анализ
такого сигнала снова дает ту же лоренцевcкую форму линии излучения с
заменой 2 2 на ст . Ширина спектральной линии в этом случае составляет
ст 2 ст .
5

6.

Для типичных условий в активной среде He-Ne-лазера (переход
3s 2 2 p 4 , 0,63 мкм) измеренные значения составляют е / 2 =
20 МГц , ст / 2 100 p МГц , и эта величина пропорциональна давле-нию p
газа в миллиметрах ртутного столба (1 мм рт. ст. = 133 Па). Полная однородная
ширина линии излучения вычисляется как сумма
одн е ст .
Отметим, что реальные атомы и молекулы обладают более богатым составом
квантовых уровней, чем представленная здесь модель двухуровневой
квантовой системы. Поэтому, аналогично (1.4), и нижний лазерный уровень
обладает конечной шириной и конечным временем жизни.
6

7.

Неоднородное уширение. Уширение линии другого вида происходит, когда
центры линий излучения различных квантовых систем из ансамбля не
совпадают. В этом случае говорят о неоднородном уширении линии. Наиболее
характерным примером является проявление эффекта Доплера в газах (так
называемый кинематический эффект). Рассмотрим это явление. Эффект
Доплера заключается в том, что приемник излучения, движущийся
относительно источника излучения с проекцией скорости V x на направление
распространения электромагнитного поля, воспринимает излучение с
измененной частотой
r s 1 V x c ,
где s – частота излучения источника. Распределение резонансных частот
систем из ансамбля повторяет распределение квантовых систем по скоростям.
Из изложенного следует, что доплеровское уширение действительно является
неоднородным.
7

8.

Вспомним, что в газе, находящемся при температуре T, вероятность P(V x ) того,
что молекула с массой M имеет составляющую скорости в интервале от V x до
V x + dVx, дается распределением Максвелла
12
M
W V x dVx
2
k
T
MVx2
dV ,
exp
2 k T x
где kB – постоянная Больцмана. Из выражения для доплеровского сдвига
находим
Vx
c 0 c 0
.
0
8

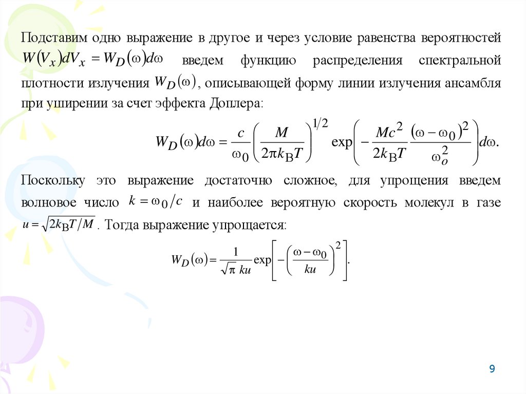
9.

Подставим одно выражение в другое и через условие равенства вероятностей
W Vx dV x WD d введем функцию распределения спектральной
плотности излучения WD , описывающей форму линии излучения ансамбля
при уширении за счет эффекта Доплера:
Mc 2 0 2
d .
exp
2
2 k T
o
Поскольку это выражение достаточно сложное, для упрощения введем
волновое число k 0 c и наиболее вероятную скорость молекул в газе
12
c M
WD d
0 2 k T
u 2k T M . Тогда выражение упрощается:
2
1
0 .
WD
exp
ku
ku
9

10.

Контур неоднородно уширенной линии излучения представлен на рисунке.
Для сравнения там же изображен лоренцевский контур W L .
Ширина линии излучения по уровню 0.5 от максимального значения
определяется параметром
D 2 ln 2 ku.
Вторым параметром является доплеровский параметр ku, определяющий, как
следует из уравнений, полуширину линии на уровне 1/e. Типичные значения
этих параметров для He-Ne-лазера ( = =0,63 мкм) составляют
ku 2 10 9 c 1 и D 2 1,7 10 9 c 1 .
WL )/ L
WD )/ D
D
ku
0
10

11.

В большинстве случаев в активной среде присутствуют одновременно
однородный и неоднородный виды уширения. Тогда полный контур линии
излучения можно найти сверткой двух контуров:
W WL x WD 0 x dx
Полученное в результате выражение называется функцией Фойгта, или
функцией дисперсии плазмы. В предельном случае (при L D )
выражение описывает однородное уширение линии излучения, а при обратном
знаке неравенства получаем чисто неоднородное уширение линии.
11

12.

Отметим еще один эффект, возникающий при учете давления газа и конечных
размеров активной среды. Спонтанное излучение за счет переходов с рабочих
уровней на нижележащие метастабильные уровни (или же в основное
состояние при распространении в активной среде) может резонансно
поглощаться другими атомами, находящимися на этих нижележащих уровнях.
Такое явление называется пленением резонансного излучения в активной среде
и приводит в эффективному увеличению времен жизни рабочих уровней, а
также к “перемешиванию” квантовых систем в ансамбле по скоростям.
Результатом этого является уменьшение инверсии населенностей (насыщение),
однородное для всех групп квантовых систем, обладающих различными
скоростями.
Однородное уширение обычно преобладает в твердых телах и в
жидкостях, где межмолекулярное взаимодействие является очень сильным. В
разреженных газах обычно проявляется доплеровское (неоднородное)
уширение линии излучения. Промежуточными случаями являются газы при
средних и высоких давлениях.
12
English     Русский Правила