Лекция 2
§1. Структура предприятия
Система организации всех видов деятельности предприятия предполагает:
Производственным называют
Стадии производственного процесса
Технологический процесс-
Схема технологического процесса
Принципы организации производства:
Принципы организации производства:
§2. Производственная программа –
§3. Производственная мощность предприятия
2.05M
Категория: МенеджментМенеджмент

Производственная структура предприятия. Производственная программа предприятия. Производственная мощность предприятия

1. Лекция 2

ПРОИЗВОДСТВЕННАЯ СТРУКТУРА
ПРЕДПРИЯТИЯ
ПРОИЗВОДСТВЕННАЯ ПРОГРАММА
ПРЕДПРИЯТИЯ
ПРОИЗВОДСТВЕННАЯ МОЩНОСТЬ
ПРЕДПРИЯТИЯ

2. §1. Структура предприятия

Для описания внутреннего строения
предприятия выделяют его производственную
и организационную структуры:
Структура предприятия
Производственная –
состав производственных
подразделений (цехов и
служб), а также характер
их взаимосвязи
Организационная –
определяющая
соотношение
исполнительных и
управленческих звеньев

3.

Предприятие
Цехи
Основные
Вспомогательные
Заготовительн
ые
Энергетические
Обрабатываю
щие
Ремонтные
Сборочные
Хозяйства
Эксперимент
альные
Инструментальные
Побочные
Транспортное
Складское

4.

Производственная структура предприятия зависит
от:
характера продукции и метода ее изготовления;
объема выпуска продукции;
уровня и форм специализации и кооперирования
предприятия.

5. Система организации всех видов деятельности предприятия предполагает:

1) Организацию основного процесса производства –
техническая подготовка производства и контроль за
качеством продукции;
2) Обслуживание основного процесса производства
– снабжение и обеспечение работоспособности
инструментального, ремонтного и энергетического
хозяйства, хранение готовых изделий;
3) Обеспечение эффективного взаимодействия
служб и подразделений предприятия –
управление кадрами, экономическая и финансовая
деятельность, переработка информации, маркетинг,
административная работа и т.д.

6. Производственным называют

процесс взаимодействия производственных
факторов (ОПФ, ООФ, труд, технология),
направленный на превращение исходного
сырья в готовую продукцию, пригодную к
потреблению или дальнейшей переработке.

7.

Цехи
Производственный
процесс предприятия
Основные
Основной процесс обеспечивает
изготовление товарной
продукции предприятия
Вспомогательные
Вспомогательный процесс
обеспечивает нормальное
течение основного производства
Побочные
Побочное производство –
отвечает за процесс переработки
отходов основного производства
или их утилизацию

8. Стадии производственного процесса

материал,
сырье
Технологический
процесс
получения
заготовок
заготовка
деталь
Технологический
процесс
механической
обработки
изделие
(узел)
Технологический
процесс сборки

9. Технологический процесс-

Технологический процессэто часть производственного процесса, содержащая
целенаправленное действие по изменению
размеров, формы или свойств материала,
выполняемые в определенной последовательности.

10. Схема технологического процесса

Технологический
процесс
Технологическая
операция 005
Вспомогательный
переход
Технологическая
операция 010
Технологический
переход
Вспомогательный
ход
Рабочий ход
Установ или
позиция
Технологическая
операция 015

11.

По назначению операции
технологического процесса делят на :
Основные (технологические)- в результате
которых вносятся качественные изменения в
предметы труда, его состояние, форму, свойства
Транспортные – изменяющие положение
предмета труда в пространстве и создающие
условия для поточного производства
Обслуживающие – обеспечивающие
нормальные условия для работы машин
(уборка, наладка, смазка и т.д.)
Контрольные – обеспечивающие точное
выполнение технологических операций,
соблюдение технологических режимов и т.д.

12. Принципы организации производства:

Принцип специализации – это закрепление
за каждым цехом, производственным
участком, рабочим местом технологически
однородной группы или строго определенной
номенклатуры изделий;
2. Принцип непрерывности процесса –
означает обеспечение движение предмета
труда с одного рабочего места на другое без
задержек и остановок;
1.

13.

Принципы организации производства:
Принцип пропорциональности –
согласованность в продолжительности и
производительности всех взаимосвязанных
подразделений производства;
4. Принцип параллельности –
предусматривает одновременное выполнение
отдельных операций и процессов;
5. Принцип прямоточности – предметы труда в
процессе обработки должны иметь
кротчайшие маршруты по всем стадиям и
операциям производственного процесса;
3.

14. Принципы организации производства:

Принцип ритмичности – состоит в
регулярности и устойчивости хода всего
процесса, что обеспечивает производство
одинакового или равномерно
увеличивающегося количества продукции за
равные промежутки времени;
7. Принцип гибкости – требует быстрой
адаптации производственного процесса к
изменению организационно- технических
условий, связанных с изготовлением новой
продукции.
6.

15. §2. Производственная программа –

объём производства, намеченный на плановый
период, определяющий номенклатуру,
количество и сроки изготовления продукции

16.

Производственная программа
рассчитывается следующим образом:
По согласованию
с потребителями
устанавливается
номенклатура
реализуемой в
планируемом
году продукции
Рассчитываются
нормативы запасов
Определяется
готовой продукции
нормативный
на конец
уровень
планируемого
незавершенного
периода и
производства и
необходимые
его необходимые
изменения запасов,
изменения в
ожидаемые на
планируемом
начало
периоде
планируемого
периода

17.

Для выражения единиц измерения
заданного объема работ при разработке
производственной программы используют:
Натуральные
измерители –
Стоимостные
Трудовые измерители –
исходные величины
выражаются в нормо- измерители - носят
для определения
обобщающий
часах и в сочетании с
потребности
характер и
натуральными
предприятия в
являются
используются для
рабочей силе, сырье,
универсальными
определения
топливе,
при учитывании
производительности
электроэнергии,
всех разделов
труда, размера оплаты
оборудовании,
планов
труда, норм выработки
производственных
предприятия
и т.д.
площадях

18.

Стоимостные измерители устанавливаются в
денежном выражении:
Товарная продукция (Т)
Валовая продукция (В)
Реализуемая продукция (Р)

19.

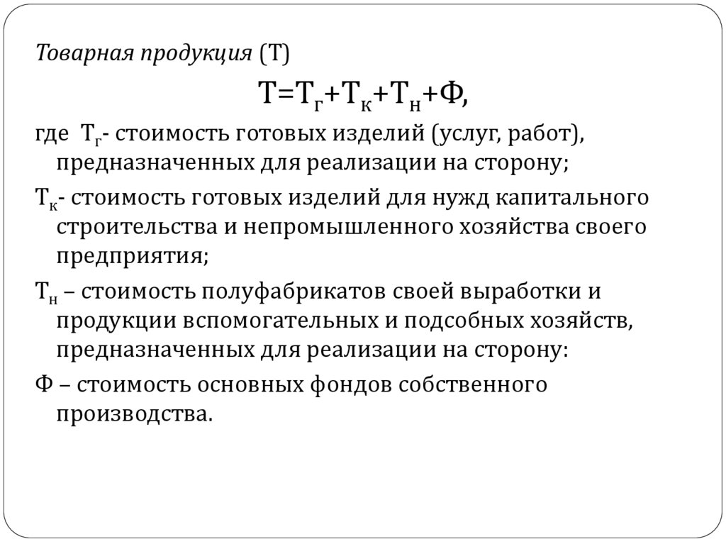
Товарная продукция (Т)
Т=Тг+Тк+Тн+Ф,
где Тг- стоимость готовых изделий (услуг, работ),
предназначенных для реализации на сторону;
Тк- стоимость готовых изделий для нужд капитального
строительства и непромышленного хозяйства своего
предприятия;
Тн – стоимость полуфабрикатов своей выработки и
продукции вспомогательных и подсобных хозяйств,
предназначенных для реализации на сторону:
Ф – стоимость основных фондов собственного
производства.

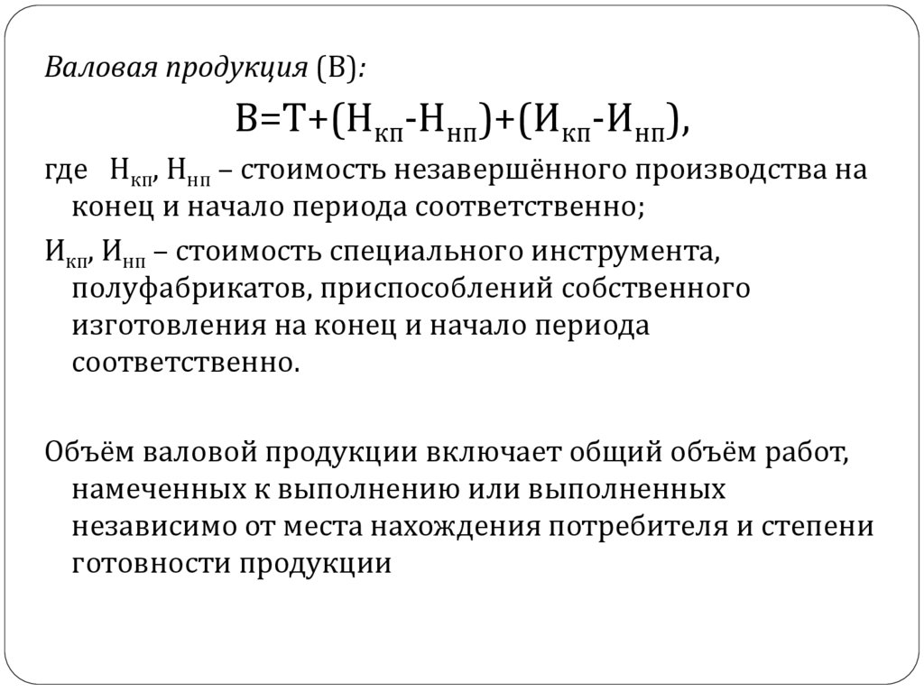
20.

Валовая продукция (В):
В=Т+(Нкп-Ннп)+(Икп-Инп),
где Нкп, Ннп – стоимость незавершённого производства на
конец и начало периода соответственно;
Икп, Инп – стоимость специального инструмента,
полуфабрикатов, приспособлений собственного
изготовления на конец и начало периода
соответственно.
Объём валовой продукции включает общий объём работ,
намеченных к выполнению или выполненных
независимо от места нахождения потребителя и степени
готовности продукции

21.

Реализованная продукция (Р):
Р=Т+(Рнп-Ркп)+(Тхнп-Тхкп),
где Рнп,Ркп – стоимость остатков нереализованной
продукции на начало и конец периода соответственно;
Тхнп,Тхкп – стоимость продукции, находящейся на
ответственном хранении у покупателя на начало и
конец периода соответственно.
Объём реализованной продукции является одним из
основных показателей, по которому оцениваются
результаты производственно-хозяйственной
деятельности предприятия

22. §3. Производственная мощность предприятия

– это максимально возможный выпуск продукции
(выполнение работ, оказание услуг) за единицу
времени при полном использовании
производственного оборудования и
производственных площадей, применении
прогрессивных технологий, эффективной
организации труда и производства,
обеспечении высокого качества продукции.

23.

Основными элементами, определяющими
производственную мощность, являются:
режим работы предприятия;
количество установленных машин, механизмов,
агрегатов и т.д.
производственная площадь предприятия и его цехов;
технико-экономические нормы использования машин и
другого оборудования.

24.

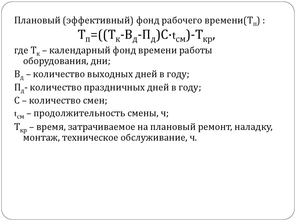
Плановый (эффективный) фонд рабочего времени(Тп) :
Тп=((Тк-Вд-Пд)С·tсм)-Ткр,
где Тк – календарный фонд времени работы
оборудования, дни;
Вд – количество выходных дней в году;
Пд- количество праздничных дней в году;
С – количество смен;
tсм – продолжительность смены, ч;
Ткр – время, затрачиваемое на плановый ремонт, наладку,
монтаж, техническое обслуживание, ч.

25.

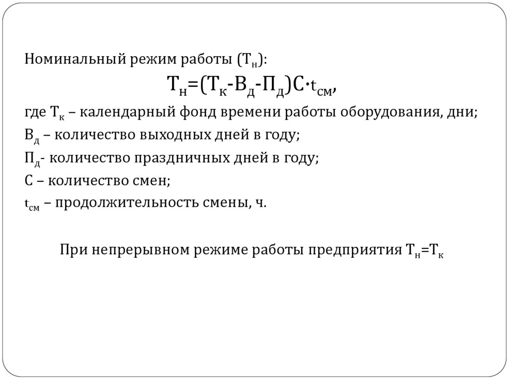
Номинальный режим работы (Тн):
Тн=(Тк-Вд-Пд)С·tсм,
где Тк – календарный фонд времени работы оборудования, дни;
Вд – количество выходных дней в году;
Пд- количество праздничных дней в году;
С – количество смен;
tсм – продолжительность смены, ч.
При непрерывном режиме работы предприятия Тн=Тк

26.

Производственная мощность предприятия (М),
оснащенного однотипным оборудованием:
М=N·П·Тп,
где N – количество единиц установленного оборудования;
П – техническая норма производительности данного
оборудования;
Тп – плановый (эффективный) фонд рабочего времени.

27.

Виды производственной мощности
Проектная, устанавливаемая в проектном
задании
Действующая, определяемая по мощности
ведущих производственный подразделений
Выходная, устанавливаемая на конец
планируемого периода
Среднегодовая, служащая основой для
расчета производственной программы
English     Русский Правила