1.31M
Категория: ПромышленностьПромышленность

Особенности проектирования климатических систем предприятий общественного питания

1.

Санкт-Петербургский государственный
архитектурно-строительный университет
кафедра теплогазоснабжения и вентиляции
Специальные разделы отопления, вентиляции и
кондиционирования воздуха
Тема 3
Особенности проектирования
климатических систем предприятий
общественного питания
Уляшева Вера Михайловна
д. т. н., профессор, профессор

2.

Рекомендации АВОК Р НП «АВОК» 7.9–2019
На сегодняшний день информация о принципах проектирования предприятий
общественного питания, приведенная в существующих пособиях, не соответствует
реальной ситуации. Несмотря на то что проведено множество исследований и получено
значительное количество прикладных результатов, нормативная база и методическая
литература по данной теме не были актуализированы.
В СП 118.13330.2012 п. 7.25 имеется следующее требование: Воздухообмен обеденного
зала и других помещений для посетителей следует максимально изолировать от
воздухообмена производственных помещений предприятий общественного питания.
Поэтому решено было разработать Рекомендации НП «АВОК» 7.9–2019
«Проектирование систем вентиляции и кондиционирования воздуха помещений
предприятий общественного питания», целью которых стали обобщение,
систематизация и расширение данных, приведенных в нормативных документах и
научных публикациях в нашей стране и за рубежом, включая предложения по
повышению энергоэффективности систем.
2

3.

Обеспечение микроклимата предприятий общественного питания – одна
из наиболее сложных составляющих проектов систем вентиляции
и кондиционирования. Перед системами вентиляции и кондиционирования
воздуха стоит ряд специфических задач, не характерных для систем,
обслуживающих помещения любого другого назначения, а именно:
•локализация и удаление запахов и частиц жира, а также больших теплои влагопоступлений, производимых процессами приготовления, потребления
пищи и мытья посуды;
•соблюдение санитарно-гигиенических норм пищевой отрасли;
•обеспечение благоприятных условий для эффективного протекания
производственных процессов в горячем цехе.
Климатические параметры в обеденном зале определяют уровень комфорта
предприятия общественного питания и , соответственно, влияют на
экономические показатели.
3

4.

Организация воздухообмена
Правильный выбор способа организации воздухообмена критически важен для
помещений горячих и холодных цехов. В холодных цехах рекомендуется принимать
схему «перемешивающей» вентиляции. В горячих цехах «вытесняющая»
вентиляция будет обладать преимуществом перед «перемешивающей» ввиду того,
что не создает помех конвективным потокам воздуха над тепловым оборудованием,
способствует повышению эффективности местных отсосов и снижению
необходимого количества удаляемого и подаваемого воздуха в горячем цехе.
Повышение энергоэффективности систем
•удаление части вытяжного воздуха из обеденного зала в горячий цех;
•устройство систем с переменным расходом воздуха;
•сокращение расхода вытяжного воздуха в горячем цехе;
•утилизация теплоты вытяжного воздуха.
Например, сокращение расхода вытяжного воздуха возможно путем повышения
эффективности работы местных отсосов (зонтов) за счет применения боковых панелей
и увеличения размеров самих зонтов относительно стандартных величин.
4

5.

Рециркуляция части вытяжного воздуха
Для экономии энергии, потребляемой системами
вентиляции и кондиционирования воздуха,
рекомендуется подавать в горячий цех приточной
системой вентиляции воздух из обеденного зала:
•в холодный и переходный периоды года;
•в теплый период года при устройстве систем
кондиционирования воздуха в обеденном зале,
когда параметры удаляемого из зала воздуха ниже
параметров наружного воздуха. Количество
наружного воздуха на одного работающего
в горячем цехе должно составлять в этом случае
не менее 100 м3/ч.
Рециркуляцию
воздуха
не
рекомендуется
осуществлять в случаях, когда параметры воздуха
в рабочей зоне обеденного зала выше, чем
у
наружного

теплый
период
года).
Не допускается также рециркуляция воздуха,
загрязненного кухонными выделениями.
Принципиальная схема систем вентиляции в
горячем цехе и кондиционирования воздуха в
обеденном зале с рециркуляцией
5

6.

Сокращение расхода вытяжного воздуха
Снизить количество удаляемого и, как следствие,
приточного воздуха в горячем цехе возможно путем
повышения эффективности работы местных отсосов.
Этому способствует применение боковых панелей,
увеличение вылета кромок местного отсоса
за пределы кухонного оборудования, применение
активированных местных отсосов, расположение
кухонного оборудования, обслуживаемого местными
отсосами, у стен или по углам помещения. Боковые
панели, треугольные (рис.б) либо периферийные
(рис.в), позволяют снизить расход вытяжного воздуха
над кухонным оборудованием за счет снижения
количества вовлекаемого в конвективный поток
холодного
воздуха
из
пространства
кухни
и препятствуют влиянию движущихся потоков
воздуха в помещении на конвективный поток
от кухонного оборудования. Установка боковых
панелей особенно необходима, если вблизи местного
отсоса расположены двери.
Пример установки кухонного оборудования:
а) без боковых панелей;
б) с частичными боковыми панелями;
в) с периферийными боковыми панелями
6

7.

Допускается снижать расход вытяжного воздуха при установке треугольных боковых
панелей:
•размером 0,3×0,3×45° на 5 % от расчетного расхода воздуха;
•размером 0,6×0,6×45° на 15 % от расчетного расхода воздуха.
При увеличении вылета кромок местного отсоса над кухонным оборудованием до 450 мм
(по сравнению со стандартной величиной 300 мм) допускается снижать расход вытяжного
воздуха на 15 %. Допускается, но не рекомендуется уменьшать вылет кромок зонта до 150 мм,
увеличив расход вытяжного воздуха на 15 %.
При комбинированном применении боковых панелей и увеличенного вылета кромок
до 450 мм допускается снижение расчетного расхода воздуха:
•на 30 % с боковыми панелями размером 0,3×0,3×45°;
•на 40 % с боковыми панелями размером 0,6×0,6×45°.
Количество удаляемого воздуха над единицей кухонного оборудования будет ниже на 40 %
при установке оборудования в углу помещения по сравнению с количеством удаляемого
воздуха от отдельно стоящего оборудования и на 10–37 % ниже при установке оборудования
у стены. Доля снижения расхода воздуха в активированных местных отсосах по отношению
к стандартным местным отсосам устанавливается предприятием – изготовителем местных
отсосов (как правило, она составляет около 30 %).
7

8.

Утилизация тепла вытяжного воздуха
От кухонного оборудования поднимается поток воздуха с высокой температурой, и к этому
потоку подмешивается окружающий воздух из помещения. В результате смесь, попадающая
в местный отсос, имеет температуру выше 40 °С. Однако поверхности теплообмена таких
систем могут достаточно быстро покрыться слоем жира, что приводит к значительному
снижению эффективности работы рекуператора, изменению его аэродинамических
характеристик, возникновению пожара или полному выходу системы из строя. Поэтому
в процессе эксплуатации требуется постоянно поддерживать систему вентиляции
с рекуперацией в чистом состоянии, что требует обеспечения высокой эффективности
фильтрации вытяжного воздуха. При этом допустимо использование только пластинчатых
рекуператоров, выполненных из коррозионно-стойких материалов. Для применения систем
теплоутилизации воздуха, удаляемого из горячего цеха, необходимо экономическое
обоснование.
8

9.

Системы с переменным расходом воздуха
Когда в процессе эксплуатации нагрузка на горячий цех снижается по сравнению с расчетной,
целесообразно снижать расход вытяжного и приточного воздуха. Устройство систем
с переменным расходом воздуха позволяет варьировать величину воздухообмена горячего цеха
в течение дня, снижая эксплуатационные затраты на работу систем вентиляции
и кондиционирования воздуха.
Рекомендуется поддерживать скорость воздуха в вытяжных воздуховодах от зонтов в пределах
3–8 м/с, при этом расход должен контролироваться с учетом этого скоростного диапазона.
Производительность вытяжного вентилятора может контролироваться по показаниям
оптического датчика дыма, инфракрасного или температурного датчика. Кухонное
оборудование некоторых производителей можно связать с вытяжными вентиляторами
напрямую через встроенные контрольные панели. Параллельно с расходом вытяжного воздуха
должно снижаться и количество приточного.
Благодаря
существованию
технологий
частотного
регулирования
вентиляторов
и интеллектуальных систем автоматического управления вентиляционным оборудованием
возможно регулирование расходов приточного и вытяжного воздуха пропорционально
изменению нагрузки в течение дня.
9

10.

Принципиально возможны три задачи расчета:
вентиляция в обеденном зале и в горячем цехе;
кондиционирование в обеденном зале и вентиляция в горячем цехе (наиболее
распространенный вариант);
кондиционирование как в обеденном зале, так и в горячем цехе.
Расчет рекомендуется начинать с горячего цеха. Так как часть воздуха из
обеденного зала должна перетекать через раздаточный проем со скоростью
0,35м/с для устранения запахов и тепла, идущих из горячего цеха, то количество
перетекаемого воздуха, без которого невозможно рассчитывать воздухообмен
обеденного зала, получают либо из расчета горячего цеха, либо фиксируют
заранее, скажем, в количестве 30-60 % от приточного воздуха зала. Первый
вариант предпочтительней.
10

11.

Расчетная температура воздуха в холодный период и в переходных условиях и
кратность воздухообмена в помещениях предприятий общественного питания
Помещения
Обеденный зал
Горячий цех, помещение
выпечки кондитерских
изделий
Цеха:
доготовочный, холодный,
мясной, птицегольевой,
рыбный, обработки зелени,
овощей
Помещения для резки хлеба,
для подготовки мороженного,
сервизная, подсобная
Моечные:
столовой, кухонной посуды,
судков, тары
Расчетная температура
воздуха в холодный период
года, °С
16
Кратность воздухообмена ч -1 или количество удаляемого
воздуха из помещения, м3/ч
Приток
Вытяжка
По расчету, но не менее 30 м3/ч наружного воздуха на человека
5 (для расчета дежурного
отопления)
По расчету, но не менее 100 м3/ч наружного воздуха на человека
18
3
4
18
1
1
18
4
6
11

12.

В буфетах, барах, коктейль-холлах, банкетных залах, размещаемых в отдельных
помещениях, принимается кратность воздухообмена по притоку и вытяжке не менее 3ч-1.
В теплый период года оптимальные параметры микроклимата для предприятий
общественного питания лежат в пределах:
температура — 21-25°С;
относительная влажность — 60-40 %;
скорость движения воздуха менее 0,2 м/с.
12

13.

Системы отопления и вентиляции во встроенных и встроенно-пристроенных
предприятиях питания к зданиям различного назначения должны проектироваться
раздельно с системами этих зданий, возможно их присоединение к узлам управлений
этих зданий.
Системы вытяжной вентиляции должны проектироваться самостоятельными для
следующих групп помещений:
горячие цеха и моечные;
обеденные залы (за исключением уборных и умывальных);
производственных (за исключением охлаждаемых камер для хранения овощей и
фруктов, мяса и рыбы, пищевых отходов) и административных помещений;
уборных, умывальных и душевых;
охлаждаемых камер для хранения овощей и фруктов, мяса и рыбы;
охлаждаемых камер для хранения пищевых отходов.
13

14.

Для предприятий питания на 50 и менее посадочных мест приточную вентиляцию
обеденного зала и горячего цеха допускается проектировать как единую систему.
Воздухообмен в помещении обеденного зала и холодных цехах следует
предусматривать по схеме "сверху-вверх". Расчет воздухообмена в обеденных залах
производить на поглощение теплоизбытков от людей, солнечной радиации или
электроосвещения и остывающей пищи.
Системы вентиляции в горячих цехах следует проектировать с применением приточновытяжных локализующих устройств (местные отсосы и местный приток).
В горячем цехе должно быть обеспечено разряжение, достигаемое подачей в обеденный
зал, около 40-60% приточного воздуха, предназначенного для вентиляции горячего цеха
и перетекающего через раздаточный проем и двери. Подачу приточного воздуха следует
осуществлять в рабочую зону.
14

15.

От моечных машин следует удалять воздух отдельно вытяжной системой, компенсируя
удаляемый воздух приточной системой в помещение мойки или соседнее с ней. Расход
приточного и вытяжного воздуха по российскому модулированному оборудованию принимать по
табл. Тепловыделения от технологического оборудования определяют с учетом коэффициента
загрузки оборудования и коэффициента одновременности работы, обычно Код =0,7.
Расход воздуха по модулированному оборудованию
№№
п/п
1
2
2
4
Наименовани
Марка
е помещения
Количество воздуха, м3/ч
Установочная
мощность единицы
вытяжного
приточного
оборудования, кВт
Плита
ПЭ-0,17-01 4,0
электрическая
Плита
ПЭ-0,51-01 12,0
электрическая
Шкаф
ШЖЭ-0,51-01 8
жарочный
электрический
Шкаф
ШЖЭ-0,85-01 12
жарочный
электрический
Коэффициент
загрузки
оборудования
250
200
0,65
750
400
0,65
400

0,5
500

0,5
15

16.

Теплопоступления от остывающей пищи для обеденных залов
Количество теплоты определяют по формуле:
Qг.п. 0,7
g Cср t н t к n1
3,6
, Вт
где g – средний вес блюд, приходящийся на 1 посетителя (g = 0,8 кг);
Cср – средняя теплоемкость блюд (Cср = 3,35 КДж/кг·ºC);
tн, tк – начальная и конечная температура блюд, ºC (tн = 70 ºC; tк= 40 ºC);
n1 – количество посадочных мест;
τ – продолжительность приема пищи (для ресторанов τ = 1 ч; столовых без самообслуживания τ =
0,5 ÷ 0,7 ч; столовых с самообслуживанием τ = 0,3 ч).
16

17.

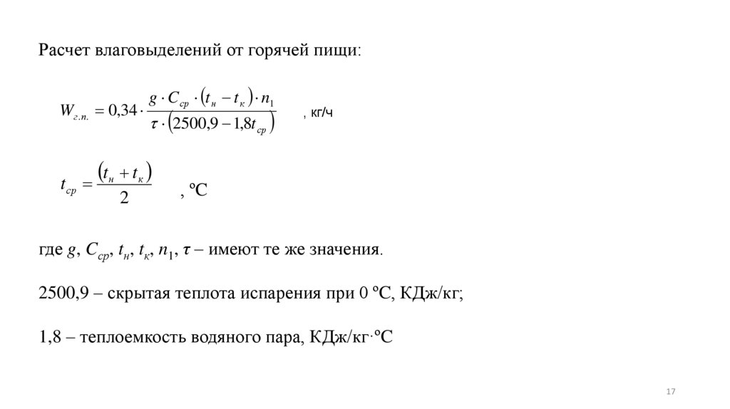
Расчет влаговыделений от горячей пищи:
Wг .п. 0,34
g C ср t н t к n1
2500,9 1,8t ср
tн tк
t
ср
2
, кг/ч
, ºC
где g, Cср, tн, tк, n1, τ – имеют те же значения.
2500,9 – скрытая теплота испарения при 0 ºC, КДж/кг;
1,8 – теплоемкость водяного пара, КДж/кг·ºC
17

18.

18

19.

Местные вентиляционные отсосы МВО
19

20.

Местные вентиляционные отсосы МВО устанавливаются над тепловым оборудованием
для улавливания избыточного тепла, влаги, продуктов сгорания и улучшения
микроклиматических условий в рабочей зоне горячих цехов на предприятиях
общественного питания.
Местные вентиляционные отсосы МВО
20
Местный вентиляционный отсос МВО-0.5

21.

Вентиляционные отсосы типа МВО изготавливаются 2-х типов:
Вытяжные МСВ
Приточно-вытяжные МС
По типу конструкции отсосы подразделяются:
Вытяжные – МВО-МСВ; МВО-МСВ-01; МВО-МСВ-02.
Приточно-вытяжные – МВО-МС; МВО-МС-01; МВО-МС-02.
Местные вентиляционные отсосы типа МС представляют собой вентиляционный короб
навесного типа, в котором совмещены устройства для приточной (рассеиватель) и
вытяжной (лабиринтный фильтр) вентиляции. Возможна установка сетчатого фильтра с
наполнителем. Жалюзи рассеивателей приточной вентиляции могут иметь регулировку
угла наклона. (Стандартный угол наклона - 45 градусов.)
21

22.

Местный вентиляционный отсос МВО-0.8
Местный вентиляционный отсос МВО-2.0
22

23.

Местные вентиляционные отсосы МВО-2.5
Местные вентиляционные отсосы МВО в упаковке
23

24.

Изделие
Полезная площадь фильтра, м
Сопротивление фильтра при расходе воздуха 500 м3,
кг/м
Габаритные размеры, мм
МВО-0,5-01МС
0,086
7
500х700х580
МВО-0,5-01МС-01
0,18
7
500х1200х580
МВО-0,5-01МС-02
0,16
7
500х1200х400
МВО-1,2МС
0,26
7
1200х700х580
МВО-1,2МС-01
0,55
7
1200х1200х580
МВО-1,2МС-02
0,42
7
1200х1200х400
МВО-1,6МС
0,34
7
1600х700х580
МВО-1,6МС-01
0.77
7
1600х1200х580
МВО-1,6МС-02
0,56
7
1600х1200х400
МВО-0,5-01МСВ
0,18
7
500х700х580
МВО-0,5-01МСВ-01
0,18
7
500х1200х580
МВО-0,5-01МСВ-02
0,16
7
500х1200х400
МВО-1,2МСВ
0,26
7
1200х700х580
МВО-1,2МСВ-01
0,55
7
1200х1200х580
МВО-1,2МСВ-02
0,42
7
1200х1200х400
МВО-1,6МСВ
0,34
7
1600х700х580
МВО-1,6МСВ-01
0.77
7
1600х1200х580
МВО-1,6МСВ-02
0,56
7
1600х1200х400
24

25.

МВО-ПВ-У
25

26.

МВО-ПВ
26

27.

МВО-ПВ-О
27

28.

Вытяжные вентиляционные отсосы
МВО-В-У
28

29.

МВО-В
29

30.

МВО-В-О
30

31.

Вентиляционные отсосы представляют собой вентиляционный короб навесного типа, в котором
размещены рассеиватель для приточной вентиляции и фильтр лабиринтный для вытяжной вентиляции.
Каркас вентотсоса в стандартном исполнении изготавливается из профильной трубы из конструкционной
стали, окрашенной порошковой краской. Лицевые, боковые и внутренние части облицовки, фильтры,
рассеиватели и жиросборники отсосов изготовлены из нержавеющей стали. Задние и верхние части
облицовки изготавливаются из окрашенной порошковой краской листовой конструкционной стали.
Каждый отсос комплектуется фильтрами, рассеивателями приточной вентиляции и жиросборниками,
которые устанавливаются без использования инструмента. Поток приточного воздуха направляется вниз
от вентотсоса под углом 45º, или под регулируемым углом 0-45º. Тип приточного узла оговаривается при
заказе. В базовой комплектации устанавливаются нерегулируемые дефлекторы по всей длине вентотсоса.
Каждый отсос комплектуется фильтрами и жиросборниками(лотками для сбора жира) , которые
устанавливаются без использования инструмента. Регулируемые рассеиватели приточной вентиляции
устанавливаются и снимаются при помощи инструмента, нерегулируемые выполняются несъемными. В
зависимости от требований, в вентотсосы могут ввариваются вытяжные и приточные патрубки высотой
100 мм. круглого сечения. По желанию Заказчика в конструкцию вводятся элементы для стягивания
вентотсосов между собой - островом или в линию. При подвеске к потолку большого количества
вентотсосов стянутых между собой, может возникнуть необходимость в изготовлении жесткой рамы,
предотвращающей деформацию массива вентотсосов.
31

32.

Рекомендации по выбору и расположению МВО.
Выбор типа, размеров, места расположения МВО и
расчет воздушного баланса помещения проводится
согласно рекомендациям НП «АВОК» 7.9-2019
«Вентиляция
горячих
цехов
предприятий
общественного
питания».
Размеры
местных
отсосов
Минимальный вылет местного отсоса х, м, за
габариты кухонного оборудования определяют в
соответствии с рисунком 1 следующим образом:
если Н - h ≤ 1,2 м, то х = 0,2 м;
если Н - h > 1,2 м, то х = 0,2 + (Н - h - 1,2)•0,208 м.
Примечание - Эти требования распространяются
только на настенные и островные отсосы. Причем для
настенных
отсосов
минимальный
вылет
регламентируется только для фронтальной стороны
отсоса, а кухонное оборудование рекомендуется
устанавливать как можно ближе к стене.
32

33.

Расстояние от поверхности кухонного оборудования до кромки местного отсоса z, м, как правило, не
должно превышать 1,1 м; при увеличении расстояния z увеличивается требуемый расход воздуха (до 40
% при z = 1,4 м). При проектировании общего зонта над вытянутой линией оборудования (А/В > 2, где
А, В - соответственно длина и ширина) вытяжные отверстия в зонте должны быть с шагом около 2В для
выравнивания скорости по сечению зонта. При использовании промышленных местных отсосов
равномерное удаление воздуха предусмотрено в его конструкции. Вылет отсоса над кухонным
оборудованием с открывающимися дверьми должен быть не менее 0,4 м со стороны открывающихся
дверей. Для отсосов-шкафов и отсосов-шкафов с верхним доступом фронтальный вылет над кухонным
оборудованием не регламентируется.
33

34.

Санкт-Петербургский государственный
архитектурно-строительный университет
кафедра теплогазоснабжения и вентиляции
Автор:
Уляшева Вера Михайловна
tgsov@spbgasu.ru
English     Русский Правила