Система передач SDH
Физические процессы в оптических волокнах (ОВ)
1. Конструкция оптических волокон
Производство оптического волокна (заготовка)
Модифицированный метод осаждения из паро-газовой фазы
Производство оптического волокна (вытяжка)
Производство оптического волокна (вытяжка)
Производство оптического волокна (вытяжка)
В сегменте I ОВ короткий оптический импульс (1) из-за локального двулучепреломления разделяется линейно на два импульса (2).
В линии с большим числом сегментов, имеет место случайная энергетическая связь мод (h << L,   h  - характерная длина связи, не
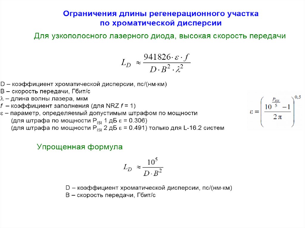
Максимально допустимая величина уширения импульсов
Максимальное расстояние между ретрансляторами
Компенсации дисперсии в широкой полосе частот
Чирпинг эффект из-за хроматической дисперсии
10.47M
Категория: ФизикаФизика

Проектирование, строительство и эксплуатация оптических сетей связи

1.

Проектирование, строительство и
эксплуатация оптических сетей связи

2.

История развития
оптической связи.

3.

История развития ВОЛП
Видимый оптический диапазон издавна
использовался для передачи дискретных
сообщений:
- дым от костров;
- сигнальные флажки;
- сигнальные ракеты, маяки;
- семафоры и семафорные линии передачи;
- модуляторы света (источники – открытый
огонь, электрические лампы).

4.

История развития ВОЛП
Потребность в обмене информации возникла одновременно с
возникновением человеческого общества. Сначала люди могли
обмениваться информацией, громко крича на расстоянии всего
несколько метров. Чтобы увеличить расстояние (дальность связи)
пришлось изобретать различные средства.
Так например в Персии в VI веке до нэ на высоких башнях стояли рабы
со звучными голосами и криками передавали сообщения
последовательно от одного к другому. В Древнем Китае для этих целей
использовали гонги.
По мере развития человеческого общества, развитии наук, звуковую
сигнализацию сменила более совершенная – световая. Свет
распространяется в миллион раз быстрее, чем звук. Например При
отдаленной грозе сначала мы видим молнию, а потом слышим гром так
как свет доходит до нас быстрее чем звук. Исторически первым
средством световой сигнализации были костры. Например, казаки
высоко между стволами деревьев или на курганах на расстоянии прямой
видимости сооружали площадки, на которые укладывали сухой хворост
или сухую траву. При появлении не приятности казаки зажигали
цепочку костров, возвещая о грозящей опасности.
Изобретение телескопа и зрительной трубы раздвинуло посты до
пределов видимости их в оптические трубы.

5.

После появился первый телеграф, который изобрел Клод Шамп,
представляющий из себя башню с руками. То есть над крышей башни
возвышался металлический шест, к которому крепилась вращающаяся на
оси горизонтальная перекладина длиной 3-4 м, к обоим концам длиной
перекладины крепились линейки длиной 1 м. К перекладинам от
помещения, где сидел телеграфист натягивалась веревка. Посредством
рычагов телеграфист приводил перекладины в движение. Ночью к ним
подвешивали зажженные лампы. Между городами устанавливали ряд
башен на расстоянии 8-12 км одна от другой. Новым витком развития
связи можно считать открытие электричества, которым мы обязаны
Александро Вольту. Возник вопрос как этот заряд можно передавать на
расстояние. Электрические кабели связи в зависимости от структуры
образующих их цепей разделяются на симметричные и коаксиальные. С
изобретение телефона движение по шкале f с использованием
симметричных кабелей достигло своего апогея. Телеграф находился уже
повсюду, а телефон нет, так как при телеграфии частота импульсов = 75 100 ГЦ, а при телефонии от 300 до 3400 Гц. Следующий скачок был сделан
с использованием коаксиальных кабелей. Если по самому емкому
симметричному кабелю, при 60 канальной системе, можно было
организовать 420 телефонных каналов, то по коаксиальному 108000
каналов. Т.к. конструктивные особенности коаксиальных пар позволяют
передавать более широкий спектр частот и обеспечивают высокую
помехозащищённость.

6.

Дальнейшее развитие науки и техники, изобретение телевидения
породило необходимость передавать еще больше каналов, в том числе и
телевизионных, для чего необходимо было увеличить диаметр кабеля и
уменьшить длину усилительного участка, что крайне не удобно. Таким
образом и коаксиальные кабели подошли к своему пределу. Возникла
потребность придумать, что то новое. Рубеж 1970-1980 ознаменовался
событием в средствах проводной связи сравнимый со взрывом большой
мощности произошел широкомасштабный переход от традиционных
электрических кабелей связи к волоконно-оптическим кабелям. Место
классического проводникового материала - меди занял не менее
классический - диэлектрик-стекло. Кардинальное отличие ВОК от
электрических обусловило грандиозные перспективы в передачи
информации – стремительное продвижение по обоим направлениям длине и частоте. 1966 г. – японские физики Као и Хакэма обосновали
теоретически, что для передачи сигналов на расстояние требуются
световоды с затуханием не более 20 дБ/км. Существующие в то время
световоды имели затухание 400 дБ/км.

7.

Кабели магистральные симметричные

8.

Кабели магистральные коаксиальные

9.

Оптические кабели для СКС

10.

История развития ВОЛП
В 1970 г. фирмой «Corning Inc.» были
получены оптические волокна (ОВ) с
затуханием α ≈ 20 дБ/км.
1975 г. – затухание снижено до α ≈ 2 дБ/км
(«Corning Inc.»).
1980 г. – многие фирмы (США, Япония,
Западная Европа) стали выпускать ОВ
с α < 10 дБ/км.

11.

История развития ВОЛП
В настоящее время ОВ, широко
применяемые на практике, имеют
затухание α ≈ 0,2 дБ/км и менее.
Экспериментально получены ОВ с
α ≈ 0,002 – 0,005 дБ/км («Corning Inc.»).
«Corning Inc.» является крупнейшим
производителем ОВ в мире – более 50%
всего мирового производства.

12.

Состояние и перспективы развития ВОЛП
Спектральные характеристики коэффициента затухания ООВ
SMF-28e
Наиболее выгодным и с точки зрения полосы частот,
и затухания является III окно прозрачности:
диапазон длин волн: 1,530 – 1,565 мкм, затухание – 0,22 дБ/км

13.

Состояние и перспективы развития ВОЛП
Спектральные характеристики коэффициента затухания ООВ
SMF-28e+

14.

Состояние и перспективы развития ВОЛП
Виды услуг связи:
Традиционные:
- телефония;
- телеграфия;
- радиовещание;
- телевидение.
Новые:
- Internet;
- мобильная связь;
- высокоскоростная передача
данных;
- мультимедиа-услуги.

15.

Состояние и перспективы развития ВОЛП
Статистические данные по ежегодному
приросту трафика на сетях связи в РФ:
1) Телефония:
- местные сети связи – 8 % ;
- междугородные сети связи – 17 %
2) Передача данных:
- местные сети связи – 34 % ;
- междугородные сети связи – 52 %
3) Internet – 157 %

16.

Состояние и перспективы развития ВОЛП
Теоретический предел пропускной
способности канала определяется
формулой Шеннона:
Pc бит
,
C F log 2 1
Pш с
F полоса частот канала ;
Pc Pш отношение сигнал/шум
на входе приемного устройства

17.

Состояние и перспективы развития ВОЛП
Пропускная способность некоторых
каналов:
1) Стандартный канал тональной частоты (СКТЧ):
Pc Pш 10 (40 дБ)
C 40 кбит с
F 3,4 0,3 3,1 кГц
4
2) Канал радиовещания:
F 20 кГц
Pc Pш 10 (80 дБ)
C 55 Мбит с
8

18.

Состояние и перспективы развития ВОЛП
Пропускная способность некоторых
каналов:
3) Телевизионный канал стандарта SECAM:
F 8 МГц
Pc Pш 10 (60 дБ)
C 130 Мбит с
6

19.

Состояние и перспективы развития ВОЛП
Пропускная способность некоторых
каналов:
4) Волоконно-оптический канал:
стандартное ОВ, 5 окон прозрачности:
1,36 – 1,675 мкм:
F 40 ТГц
Pc Pш 104 (40 дБ)
C 400 Тбит с

20.

Состояние и перспективы развития ВОЛП
Пропускная способность некоторых
каналов:
5) Волоконно-оптический канал:
«всеволновое» ОВ («All Wave»): 1,26 - 1,675 мкм.
F 58 ТГц
Pc Pш 10 (40 дБ)
4
C 600 Тбит с!

21.

Состояние и перспективы развития ВОЛП
На сегодняшний день считается освоенным
диапазон скоростей передачи в расчете
на 1 оптическое волокно:
Россия – 10 Гбит/с
США, Япония, Западная Европа – 40 Гбит/с

22.

Состояние и перспективы развития ВОЛП
Статистические данные по ежегодному
приросту трафика на сетях связи:
США: удваивает пропускную способность каналов
каждые 9 месяцев.
Китай:
- телефония – 40 % ;
- сотовая связь – 120 %
- Internet – более 100 %
Россия: потребность суммарной пропускной способности
магистральных линий связи – до 100 – 200 Гбит/с
Прогноз – до 20 Тбит/с

23.

Состояние и перспективы развития ВОЛП
Инфракрасный
Диапазон
(ИК)
Видимый
Ультрафиолетовый
(УФ)
1013…4·1014 4·1014 …0,75·1015 0,75·1015 … 1016
(10…400)
(400…750)
(750…10000)
Частоты,
Гц (ТГц)
Длины волн,
мкм
2,5…0,74
0,74…0,38
0,38…0,03
1 Терагерц = 1012 Гц («Терас» - «чудовище»)

24.

Состояние и перспективы развития ВОЛП
Работа WDM – систем основана на использовании нескольких
оптических несущих (в н/в свыше 160) и параллельной передаче
цифрового потока по нескольким спектральным каналам.
Достоинства WDM – систем по сравнению с одноканальными:
1) С увеличением числа частотных каналов полоса каждого
из них уменьшается, следовательно снижается скорость
передачи. Это ведет к уменьшению всех видов дисперсионных
искажений.
2) Не требуются иметь источники и приемники оптического
излучения высокого быстродействия.
3) Увеличение объема передаваемой информации достигается
количественным увеличением однотипного оборудования.

25.

На сегодняшний день считается освоенным
диапазон скоростей передачи в расчете
на 1 оптическое волокно (ОВ) с использованием
систем со спектральным уплотнением
(WDM) - до 2 Тбит/с.
Например, в СП со сверхплотным спектральным
уплотнением (HDWDM – «high dense wavelength
division multiplexing») суммарная скорость:
10 Гбит/с * 160 опт. несущих = 1,6 Тбит/с.

26.

Обобщенная структурная схема волоконнооптической системы передачи (ВОСП).
Сравнительная эффективность ВОСП по
сравнению с кабельными СП и перспективы
их развития.

27.

1 По принципу «каждый узел с каждым» - это
полносвязное соединение. В этом случае каждый узел
имеет прямое соединение со всеми другими.
Достоинства: самая высокая надёжность за счёт большого чис
обходных и резервных путей.
Недостатки: такая структура сети не выгодна в
технико-экономическом отношении.
2 Узловой принцип –несколько узлов, наиболее важных в структуре сети
соединяются по принципу «каждый с каждым», менее важные узлы
соединяются только с ближайшими.(количество кружков –важность узлов).
Достоинства: гибкая структура построения,
большая экономичность построения.
Недостатки: уменьшается надёжность
функционирования для менее важных узлов.

28.

3 Радиальный принцип – более важный
узел связан с менее важными одной
линией.
Достоинства: самая высокая экономичность
Недостатки: самая низкая надёжность.
Кольцевая структура.
Достоинства: гибкая структура построения,
большая экономичность построения.
Недостатки: уменьшается надёжность
функционирования для менее важных узлов.
Данная структура сети наиболее перспективна, реализуется при
строительстве ВОЛС и применяется как на местной, так и на
междугородней глобальной сети. В настоящее время создаётся
глобальная цифровая сеть земного шара, соединяющая все материки и
континенты на базе ВОЛС.

29. Система передач SDH

30.

31.

32.

Состояние и перспективы развития ВОЛП
Структурная схема ВОЛП

33.

Состояние и перспективы развития ВОЛП
Достоинства волоконно-оптических линий
передачи (ВОЛП) по сравнению
с кабельными:
1) Низкое затухание позволяет увеличить длину
участка ретрансляции (регенерации) до сотен
километров и более.
2) В ОВ отсутствуют внешние электромагнитные
помехи, присутствуют только тепловые шумы
относительно низкого уровня => пропускная
способность ОВ (определяемая формулой Шеннона)
очень высока.

34.

Состояние и перспективы развития ВОЛП
Достоинства волоконно-оптических линий
передачи (ВОЛП) по сравнению
с кабельными:
3) Из-за отсутствия внешних помех однозначно
решается проблема электромагнитной совместимости
ВОЛП и других средств связи (в локальных сетях,
на производстве, на транспорте и т.д.). Появляется
Возможность совмещения ВОЛП и ЛЭП.
4) Перекрестные помехи между ОВ внутри кабеля
пренебрежимо малы.

35.

Состояние и перспективы развития ВОЛП
Достоинства волоконно-оптических линий
передачи (ВОЛП) по сравнению
с кабельными:
5) Большое значение имеет скрытность связи, т.к.
передачу сигналов по ОВ практически невозможно
обнаружить и очень трудно «подслушать».
6) Малые габаритные размеры и масса оптических
кабелей (ОК) позволяют упростить и удешевить
процесс строительно-монтажных работ. Появляются
новые технологии прокладки ОК, например задувка
ОК в трубку.

36.

Состояние и перспективы развития ВОЛП
Достоинства волоконно-оптических линий
передачи (ВОЛП) по сравнению
с кабельными:
7) Безопасность при эксплуатации ВОЛП повышается
на несколько порядков:
- из-за отсутствия искрения при обрывах и
некачественных соединениях почти полностью
исключается риск возникновения пожара,
- почти не возникает опасность поражения эл. током,
даже при работе с действующими кабелями.

37.

Состояние и перспективы развития ВОЛП
Достоинства волоконно-оптических линий
передачи (ВОЛП) по сравнению
с кабельными:
8) ОВ изготавливают из относительно дешевых
материалов – кварцевый песок и полимеры. Запасы
кварца на Земле практически не исчерпаемы.

38.

Состояние и перспективы развития ВОЛП
Проблемы в освоении оптического диапазона:
1) Технология изготовления различных элементов
ВОЛП очень дорогостоящая, т.к. допуски на их
геометрические размеры оцениваются долями длины
световой волны. Как следствие, стоимость оборудования,
затрат на восстановительные работы очень высока.
2) Высокие значения частот оптических несущих (по
сравнению с радиодиапазоном) приводят к сложности
построения генераторного оборудования – сложно
решаются задачи стабилизации частоты генераторов
оптических несущих, тактовой синхронизации и т.д.

39.

Состояние и перспективы развития ВОЛП
Проблемы в освоении оптического диапазона:
3) При строительстве ВОЛП возникает опасность
изломов ОВ и появления микротрещин, которые
развиваясь, приводят к резкому увеличению затухания.
Срок службы ОК ~ 25 лет.
4) Некоторые элементы ВОЛП недостаточно надежны:
например, лазерные диоды имеют наработку на отказ
менее 105 часов.

40.

Состояние и перспективы развития ВОЛП

41.

Состояние и перспективы развития ВОЛП
Основные причины низкого использования
пропускной способности ОВ:
1) Полупроводниковые электрооптические и
оптоэлектронные преобразователи (источники
излучения и фотодетекторы) работают на пределе
быстродействия.
2) Сильные дисперсионные искажения сигналов в
волоконно-оптических линиях связи (ВОЛС),
обусловленные хроматической дисперсией (ХД)
и поляризационно-модовой дисперсией (ПМД).

42.

Состояние и перспективы развития ВОЛП
Перспективы развития теории и техники
ВОЛП, направленные на повышение
пропускной способности ВОЛП:
1) Переход к полностью оптическим сетям - замена
электронных и оптоэлектронных компонентов
ВОЛП оптическими (мультиплексоры, оптические
квантовые усилители, компенсаторы дисперсии и т.д.);
2) Увеличение числа волокон внутри кабеля,
применение ленточных ОК (стоимость ОВ в н/в
быстро снижается);

43.

Состояние и перспективы развития ВОЛП
Перспективы развития теории и техники
ВОЛП, направленные на повышение
пропускной способности ВОЛП:
3) Использование многоканальных систем
передачи со спектральным уплотнением
оптических несущих – WDM-систем
(«Wavelength Division Multiplexing»)
4) Применение ОВ со сверхмалыми потерями –
«дырчатые ОВ» (фотонно-кристаллические
решетки);

44.

Состояние и перспективы развития ВОЛП
Перспективы развития теории и техники
ВОЛП, направленные на повышение
пропускной способности ВОЛП:
5) Использование нелинейных режимов передачи,
создание солитонных и квазисолитонных
систем передачи.

45.

Состояние и перспективы развития ВОЛП
Поперечное сечение
дырчатого
ОВ со сплошной
световедущей
жилой в центре
Поперечное сечение
дырчатого
ОВ с полой
световедущей
жилой в центре

46.

Состояние и перспективы развития ВОЛП
Пути повышения пропускной
способности ВОЛП:
1) Переход к полностью оптическим сетям - замена
электронных и оптоэлектронных компонентов
ВОЛП оптическими (мультиплексоры,усилители и т.д.);
2) Увеличение числа волокон внутри кабеля, применение
ленточных ОК (стоимость ОВ в н/в быстро снижается);
3) Увеличение числа оптических несущих, т.е.
использование многоканальных систем передачи со
спектральным уплотнением – WDM-систем
(«Wavelength Division Multiplexing»)

47. Физические процессы в оптических волокнах (ОВ)

48.

• Свет представляет собой один из видов электромагнитной энергии,
носителем которой является электромагнитное поле, т. е. особый вид
материи, оказывающий силовое воздействие на заряженные частицы и
обладающий энергией , массой и скоростью.
• Обычно свет представляется в виде волн, а электроны в виде частиц.
Современные исследования показали, что четкой границы между
частицами и волнами не существует.
• В волоконной оптике свет рассматривают и как частицу , и как волну.
• Исследование процесса распространения световых волн в ОВ может
быть выполнено на основе уравнений электродинамики (уравнения
Максвелла), т. е . методами волновой теории.
• Однако в тех случаях, когда длина волны излучения много меньше
размеров поперечного сечения ОВ, для описания процесса
распространения света можно пользоваться приближенными методами
геометрической и (лучевой) оптики, которые отличаются простотой и
наглядностью.
• Процесс распространения световых волн, когда это возможно,
исследуется методами геометрической оптики, а в остальных случаях
поясняется основными результатами волновой теории.

49.


Геометрическая оптика предполагает, что свет состоит из лучей, распространяющихся от источника по прямым линиям в стекле, в
воде, в воздухе.
Световые волны изображаются лучам, которые отражаются и преломляются на границах раздела сред с разными оптическими
свойствами.
Луч света при падении на границу раздела двух сред делится на отраженный и преломленный. Согласно закону отражения луч
света, который падает на границу раздела двух сред, отражается под тем же самым углом к нормали (перпендикуляру к границе),
что и угол падения к поверхности .
1 3
Отношение скорости света в вакууме к скорости света в среде называется коэффициентом преломления среды
Согласно закону Снеллиуса (закон преломления) лучи света падающие на границу раздела двух сред, имеют углы преломления
отличных от углов падения к нормали границы этих сред. Связь этих углов определяется выражением:
Особый интерес для волоконной оптике представляет тот факт, что показатель преломления стекла может изменяться в
зависимости от его состава. Если излучение видимой области спектра падает на границу раздела двух сред и переходит из
оптически более плотной среды на оптически менее плотную и угол падения увеличивается, то угол преломления приближается к
90.
Увеличивая угол падения, можно добиться такого состояния, при котором преломленный луч будет располагаться вдоль границы
сред, не переходя в другую среду. Угол падения при этом называется критическим углом, полного внутреннего отражения. Если
угол падения больше критического, то свет полностью отражается в исходную среду, не проникая в другой материал. При этом
имеет место только отражение, а преломление отсутствует, что приводит к полному внутреннему отражению, т. е. при
2 900
n2
n1 передачи оптического излучения по волоконным световодам.
На этом явлении основан принцип
sin 1
луч, преломленный
вдоль поверхности
преломленный
луч
2
n2 < n1
n2 < n1
n1
n1
падающий
луч
1
3
отраженный
луч
падающий
луч
2=90о
1
3
отраженный
луч

50. 1. Конструкция оптических волокон

Оптические волокно (ОВ) представляет собой двухслойную, как правило, цилиндрическую
структуру в виде сердцевины, заключенной в оболочку.
Среда с более высоким значением показателя преломления называется оптически более
плотной средой. В волокне такой средой сердцевина, выполняющая роль среды
распространения света. Показатель преломления оболочки, окружающий сердцевину
немного меньше, чем у сердцевины и за счет этого на границе”сердцевина-оболочка”
происходит отражение света. На этом эффекте основана передача по волокну.
Диэлектрическим материалом для сердцевины и оболочки ОВ служит плавленый кварц,
чистый или с примесями. Который служит для защиты сердцевины волокна от
механических повреждений, а также для защиты от излучения энергии в окружающее
пространство и поглощения нежелательного излучения из вне.
сердцевина, n1
оболочка, n2
акриловое покрытие
n1>n2

51.

На рисунке световые лучи, описывающие однородные плоские волны, пучком
исходят от точечного источника расположенного от оси волокна.
На торце ОВ этот пучок лучей преобразуется в два типа лучей волокна:
меридиональные, которые пересекают ось волокна, и косые, которые не
пересекают ось. В зависимости от угла наклона луча к оси Z меридиональные
лучи, могут испытывать полное внутреннее отражение на границе сердечникоболочка, если 1 arccos( n2 n1 ) При этом образуется луч “1”. Если луч падает
под углом arccos( n2 n1 ) 1 arccos( n3 n2 )
то он может сформировать луч “2”. Световые лучи падающие под углом
1 arccos( n3 n2 ) излучаются в открытое пространство, т. е. в защитную
оболочку, образуя вытекающие моды, или моды излучения “3”

52.

Структура оптического волокна характеризуется профилем показателя
преломления.
Конструкция ОВ практически полностью описывается профилем
показателя преломления – зависимостью показателя преломления в сечении ОВ от расстояния до оси волокна. Профиль показателя
преломления показывает, как изменяется показатель преломления
вдоль диаметра ОВ. Эту зависимость обычно описывают выражением
вида
где r – радиальная координата;
f(r) – функция профиля показателя
преломления;
∆ – параметр высоты профиля.

53.

• По профилю показателя преломления , т. е. по закону
изменения коэффициента преломления вдоль радиуса
сердцевины различаются ступенчатые и градиентные ОВ.
• В ступенчатых ОВ показатель преломления в сердцевине
постоянен и имеет резкий переход от сердцевины к
оболочке.
• Градиентные ОВ имеют непрерывное плавное изменение
показателя преломления в сердцевине по радиусу
световода от центра к периферии.
• По своему профилю, одномодовые волокна более
разнообразны: ступенчатые (SMF), треугольные (DSF) и
W образные (NZDSF).

54.

Варианты профилей показателя преломления
ОВ со смещенной дисперсией (DSF)

55.

Варианты профилей показателя преломления
ОВ с ненулевой смещенной дисперсией (NZDSF)

56.

Угол падения, при котором выполняется условие полного внутреннего отражения,
называется критическим углом падения и определяется из выражения:
Явление полного внутреннего отражения определяет условия ввода излучения в световод и
характеризуется апертурой оптического волокна. Апертура – это угол между оптической
осью и одной из образующих светового конуса, попадающего в торец световода, при
котором выполняется условие полного внутреннего отражения . Также пользуются
понятием числовой апертуры:
NA n0 sin A n0 n12 n22
n1 = 1,52
n2=1,515 NA 0,12
A 7
Где n0 n1 n2 показатели преломления воздуха, сердечника, оболочки.
Имея в виду, что для воздуха n0 1, получим
NA sin A n12 n22
Как видно из рисунка между углом полного внутреннего отражения и апертурным углом
падения луча имеется взаимосвязь. Чем больше угол отражения, тем меньше апертура
волокна.

57.


Наибольший практический интерес представляет одномодовый режим работы ОВ, т. е. режим, при
котором в ОВ распространяется только одна мода. Условие одномодового режима имеет следующий
вид:
V
2 a
NA
2 a
n12 n22 2,405
Необходимый радиус сердцевины для одномодового режима ОВ зависит от соотношения
разности показателя преломления сердцевины и оболочки, чем меньше разность, тем больше
радиус волокна.
При заданных структурных параметрах ОВ можно определить длину волны отсечки, при
котором оптическое волокно является одномодовым.
2 a
c
n12 n22 2,61a n12 n22
2,405
Электродинамический анализ показывает, что основной моды проникает в оболочку на
значительную глубину. В результате в одномодовом ОВ большая часть оптической мощности
распространяется в оболочке. Поэтому для него вводится термин диаметр модового поля,
который определяет ту часть поперечного сечения ОВ, через которую проходит практически
вся оптическая мощность. Для оценки радиуса модового пятна удобно использовать
приближенные формулы
w 0,83 NA
Отсюда видно, что радиус модового пятна не зависит от радиуса сердцевины и определяется
отношением длины волны излучения к числовой апертуре волокна. Измеряется микрометрах.

58.


Мода представляет собой математическое и физическое понятие,
связанное с процессом распространения электромагнитных волн в
среде. Свет по своей природе является электромагнитной волной,
имеющей электрическую и магнитную составляющую. Электрическая
составляющая электромагнитной волны представляется в виде
вектора Е (вектор напряженности электрического поля), а магнитная
составляющая в виде вектора Н (Напряженности магнитного поля).
Различные комбинации этих векторов представляют собой типы волн,
называемые модами. Таким образом, мода – это характерное
распределение электромагнитного поля, которая распространяется в
оптоволокне и соответствует определенному типу колебаний или
определенной траектории прохождения луча. Волоконные световоды
делятся на две группы: многомодовые и одномодовые. В
конструктивном отношении они различаются диаметром сердцевины.
Для круглых оптических волноводов одномодовый режим имеет место при V<2,405.
V уменьшается
с уменьшением
радиуса
сердцевины
а.
Если V < 2,405,
ОВ является
одномодовым,
Если V > 2,405,
ОВ является
многомодовым,

59.

СОЕДИНЕНИЕ ОПТИЧЕСКИХ ВОЛОКОН
Классификация ОВ по числу мод
Диаметр сердцевины:
– одномодовых ОВ
составляет 8 – 10 мкм,
– многомодовых ОВ - свыше 50 мкм
(типовые значения – 50 и 62,5 мкм)
Диаметр оболочки
у большинства ОВ – 125 мкм.

60.

Многомодовые оптические волокна разделяются:
- Ступенчатые
- градиентные
В ступенчатых многомодовых оптических волокнах траектории лучей - отдельных мод
имеют вид зигзагообразных линий. Пути следования лучей различны, и поэтому они
приходят к концу линии со сдвигом по времени, что приводит к искажению передаваемого
сигнала, известному как проявление межмодовой дисперсии.
В многомодовых световодах с градиентным профилем показателя преломления траектории
распространения большинства лучей представляют собой плавные волнообразные кривые,
в результате чего моды на выход приходят с меньшим разбросом по времени. Это
достигается путем неравномерного, например, по параболе, распределения значения
показателя преломления сердцевины.

61. Производство оптического волокна (заготовка)

Производство волокон разделяются на две
стадии: а) изготовление заготовки и б)
вытяжка волокна из заготовки. Для вытяжки
волокон везде используется одинаковый метод,
основное различие в методах изготовления
заготовки.
• 1 Метод внешнего осаждения (OVD).
• 2 Метод осевого осаждения (VAD).
• 3 Модифицированный метод осаждения из
паро-газовой фазы (MCVD)

62.

В конце 1977 компания Corning начала разработку метода внешнего парафазного осаждения
(OVD). В нем применяется затравочный керамический стержень диаметром 5-10 мм,
закрепленный в тепломеханическом станке на расстоянии около 15 см от горелки. На этот
стержень направляется поток нагретых порошкообразных частиц стекла и легирующих окислов,
образующийся в пламени многосопловой горелки. Частицы стекла прилипают к стержню в виде
белой сажи и формируют многослойную микропористую заготовку. Не осевшие
порошкообразные частицы стекла и газообразные побочные продукты в пламени удаляются через
вытяжную трубу. После осаждения частиц микропористая заготовка легко снимается с
многократно используемого затравочного стержня . Затем она помещается в печь с инертным
газом (например гелием), где остекловывается (при температуре 1500 С). На последней стадии
изготовления заготовки она нагревается до температуры размягчения (2000 С), центральное
отверстие в заготовки затягивается и образуется сплошная заготовка. В процессе затягивания
опорной заготовки могут возникнуть два дефекта. Первый заключается в том, что при
затягивании заготовка стремиться деформироваться. Второй проявляется в виде провала ППП.
Оба этих дефекта – эллиптичность и провал в ППП – передаются волокну в процессе его
вытяжки. Провал в ППП ОВ практически не влияет на его дисперсионные характеристики, так как
занимает малую часть модового пятна. Эллиптичность волокна наоборот в основном влияет на
ОВ в виде PMD.

63.


Японские компании (Hitachi, Fujikura и др.) сосредоточили свои усилия на разработки
метода осевого парафазного осаждения (VAD) как наиболее подходящего для
массового производства волокон. Этот метод, позволяет изготавливать заготовки
неограниченной длины. Заготовка растет в осевом направлении, а ППП задается путем
изменения концентрации примесей по радиусу.
Для формирования заготовки используется несколько кислородно-водородных
горелок – таких же, как и в методе OVD. Одна горелка осаждает продукты гидролиза в
пламени на торцевую поверхность затравочного стержня, формируя сердцевину
заготовки. Тут же, после образования микропористой сердцевины заготовки с помощью
дополнительных горелок, формируется и оболочка заготовки. Далее микропористая
заготовка нагревается в печи до 1600 С, и в результате стеклования получается
прозрачная заготовка.
Так как в методе VAD отсутствует операция затягивания заготовки, то и отсутствует
провал в ППП. Достоинство этого метода в его высокой производительности.

64. Модифицированный метод осаждения из паро-газовой фазы

65. Производство оптического волокна (вытяжка)


Отобранная опорная трубка промывается дистиллированной водой, высушивается и
закрепляется горизонтально в патронах тепломеханического станка. Вдоль
вращающейся опорной трубки (60 об/мин) со скоростью 20 см/мин перемещается
кислородно-водородная горелка, обеспечивающая температуру нагревания трубки в
горячей зоне 1500-1700 С, достаточной для осаждения на неё слоёв SiO и GeO2.
Вращение трубки обеспечивает её равномерный прогрев по сечению и
осесимметричное осаждение окислов на её внутренней поверхности.
Процесс начинается с полировки опорной трубки в пламени горелки. Затем в трубку
подается парогазовая смесь, образующаяся при прокачке кислорода через смесители,
заполненные галоидами кремния, германия. В горячей зоне происходит осаждение
окислов SiO и GeO2 в виде порошка. При повторном движении горелки вдоль трубки
порошок проплавляется, превращаясь в слой стекла толщиной 1…10 мкм.
После осаждения заданного программой числа слоев температура горячей зоны
увеличивается до 1900..2100 С (за счет замедления скорости движения горелки),
опорная трубка размягчается и схлопывается под действием поверхностных сил в
сплошной стеклянный цилиндр- заготовку.
Метод MCVD позволяет изготавливать заготовки высшего качества для волокон всех
типов. Метод MCVD был доведен до промышленного уровня и используется во всем
мире для массового производства ОВ.
2
2

66. Производство оптического волокна (вытяжка)

67. Производство оптического волокна (вытяжка)


Принцип вытяжки волокон достаточно прост – конец заготовки нагревают до
температуры плавления кварцего стекла, а затем из него вытягивают тонкую нить.
Осаждаясь в воздухе тонкая кварцевая нить быстро стеклуется и перестает
удлиняться, что и обеспечивает возможность получения волокон с постоянным по
длине диаметром. Для нагревания конца заготовки в основном используются
циркониевые печи. Заготовка устанавливается на вершине колонки для вытяжки
волокон и медленно вдвигается в печку, разогретую до температуры 2100 С.
Нижний конец заготовки размягчается так, что из него можно вытягивать нити
нужного диаметра. При этом форма ППП сохраняется. На выходе из печки
установлено лазерное устройство, с помощью которого измеряется диаметр
кварцевой оболочки волокна. Сигнал с выхода этого устройства используется для
коррекции скорости вытяжки волокна. Сразу после измерения диаметра
наноситься двухслойное покрытие , отверждаемое УФ-излучением. Первый слой
покрытия мягкий второй более твердый. Такое двухслойное покрытие
препятствует появлению в волокне микроизгибов. В процессе производства для
выявления возможных дефектов ОВ подвергается испытанию на прочность. Сила
с которой растягивается ОВ, меньше предела прочности, но является достаточной
для разрыва ОВ в месте дефекта.

68.

ЗАТУХАНИЕ
ОПТИЧЕСКИХ
ВОЛОКОН

69.

Затухание – потеря мощности оптического
сигнала при распространении по ОВ
Основные причины и составляющие
затухания ОВ
п р пр к ик
α р потери на рассеяние; αпр потери на поглощение, обусловленные примесями
α к кабельные потери; αик потери на поглощение в инфракрасной области
• αп – потери на диэлектрическую поляризацию
молекул кварца:
n1 – показатель преломления
сердцевины;
n1
п 8,69
tg , λ – рабочая длина волны;
δ – угол д/э потерь в
сердцевине ОВ.

70.

ОВ, их основные типы и параметры
Основные причины и составляющие
затухания ОВ
Микроизгиб
Влияние неоднородностей
световода на затухание в ОВ
1) αр – потери на рэлеевское рассеяние:
р
Кр
4
,
Пузырек
воздуха
мкм4 дБ
К р 0 ,8
км
К р – коэффициент рэлеевского рассеяния;
λ – рабочая длина волны.
Частица
примеси
Рассеяние
Нерегулярности

71.

ОВ, их основные типы и параметры
Рэлеевское рассеяние – рассеяние света на
случайных флуктуациях (неоднородностях)
показателя преломления сердцевины, если
размеры неоднородностей соизмеримы с длиной
световой волны λ.

72.

ОВ, их основные типы и параметры
Рэлеевское рассеяние ОВ:
Падающий луч света
n2
n1
Рассеяный свет
Неоднородности (n1 ± Δn)

73.

ОВ, их основные типы и параметры
Основные причины и составляющие
затухания ОВ
2) αпр – потери, обусловленные наличием примесей
в сердцевине ОВ:
– ионы металлов (Ni, Co, Fe, Cu, Cr, …);
– наиболее сильное поглощение вызвано ионами
гидроксильных групп ОН –.
Потери за счет примесей имеют резонансный характер.
Для групп ОН – пики приходятся на длины волн:
λ1 = 2,73 мкм и её гармоники –
λ2 = 1,380 мкм («пик воды») и λ3 = 1,29 мкм.
λ2 и λ3 лежат в рабочем диапазоне ОВ.

74.

ОВ, их основные типы и параметры
Основные причины и составляющие
затухания ОВ
3) αк – «кабельные» потери, обусловленные
различными деформациями ОВ внутри кабеля –
сдавливанием, кручением, изгибами и т.д.
Кабельные потери носят случайный характер.
Наибольшие потери возникают при сильных
изгибах ОВ при нарушении условия полного
внутреннего отражения:

75.

ОВ, их основные типы и параметры
Потери на изгибе ОВ
φп < 90º
Преломленный луч
(ненаправляемая мода)
n2
n1
φп < φкр

76.

ОВ, их основные типы и параметры
Основные причины и составляющие
затухания ОВ:
4) αик – потери из-за поглощения квантов света
атомами кварца в инфракрасной области спектра.
Коэффициент затухания α зависит от длины волны
оптического излучения и за счет поглощения в
инфракрасной области возрастает в показательной
степени с ростом длины волны
ик
С и k – постоянные коэффициенты, равные для кварца k=(0,7…0,9)/10 м, С=0,9
Наибольшее поглощение приходится на
длину волны λ = 9,896 мкм (ИК-диапазон).

77.

ОВ, их основные типы и параметры
Основные составляющие затухания ОВ
α,дБ/км
3
αп
αпр (ОН–)
λик ≈ 9,896 мкм
2
αр
1
0
0,5
αик
1
1,5
2
λ, мкм

78.

ОВ, их основные типы и параметры
Результирующая характеристика затухания
стандартного ОВ
α,дБ/км
3
I
2
II
1
III
0
0,5
0,85 1
1,31
1,5 1,55
2
λ, мкм

79.

ОВ, их основные типы и параметры
В настоящее время выделяют 6 спектральных диапазонов для
одномодовых оптических волокон.
Современные оптические сети, использующие технологии DWDM,
активно используют диапазон C. Также постепенно осваивается четвертое окно
– диапазон L. Намечается использование пятого окна – диапазон S. В
результате в диапазоне длин волн 1260…1650 мкм обеспечивается полоса
пропускания не менее 50 ТГц.

80.

ОВ, их основные типы и параметры
Затухание – потеря мощности оптического
сигнала при распространении по ОВ
Коэффициент затухания (километрический):
Pвх. дБ
1
,
10 lg
L
Pвых. км
Pвх. и Pвых. – средние мощности сигналов на входе
и выходе ОВ, L – длина ОВ (км).

81.

Максимальная протяженность РУ по затуханию определяется по формуле
Lmax,
Э aн n р a р a з
aн lс
где Э – энергетический потенциал системы передачи;
ан – потери в неразъемных соединениях ОВ;
ар – потери в разъемных соединениях ОВ;
nр – количество разъемных соединений на РУ;
аз =6 дБм – эксплуатационный запас, который учитывает изменение состава оптическ
появления дополнительных (ремонтных) вставок, сварных соединений, а также изме
характеристик оптического кабеля, вызванных воздействием окружающей среды и у
качества оптических соединителей в течение срока службы;
lC – строительная длина кабеля;
При превышении некоторого максимально допустимого уровня мощности на входе на п
качество приема снижается, что ограничивает минимальную длину РУ:
Lmin,
(Э ад ) a н a Р n Р а З
a
н

где ад =20 дБм – допустимые пределы компенсации разброса длин РУ аттенюаторами и
АРУ ПрОМ;

82.

ОВ, их основные типы и параметры
Характеристика затухания ОВ типа «All Wave»
α, дБ/км
Диапазон:
Δλ = 1,28 – 1,675 мкм
( ΔF ≈ 39 ТГц ,
С ≈ 500 Тбит/с).
3
2
Δλ
1
0
0,5
1
1,5
2
λ, мкм

83.

ОВ, их основные типы и параметры
Межмодовая дисперсия сигналов в
оптических волокнах (ОВ) – причины
и параметры дисперсии, способы
ее компенсации.

84.

ОВ, их основные типы и параметры
В многомодовых ОВ наблюдается
межмодовая дисперсия:
За счет сложения лучей с разными задержками в фотодетекторе
форма суммарного импульса искажается, а длительность
увеличивается

85.

ОВ, их основные типы и параметры
Искажения формы суммарного сигнала и увеличение
длительности (дисперсия) при наличии 2-х мод:
Основной
сигнал
(1-я мода)
Суммарный
сигнал на выходе
ОВ искажается,
а его длительность
увеличивается
2-я мода
отстает
от первой
(эхо-сигнал)
t вых > t вх
С увеличением числа мод дисперсия увеличивается

86.

ОВ, их основные типы и параметры
Дисперсия характеризуется параметрами:
1)
2
2
tвых tвх , пс
пс
2) D
,
L нм км
- среднеквадратическая
дисперсия
- нормированная
дисперсия
tвх и tвых - длительности импульсов на входе и выходе ОВ;
Δλ – ширина линии излучения источника (нм);
L – длина линии (км).

87.

ОВ, их основные типы и параметры
В ОВ с градиентным профилем
ПП сердцевины уменьшается от центра
к оболочке по параболическому закону:
2
r
n r n1 1 2 , 0 r a
a
n1 – показатель преломления в центре, а – радиус сердцевины.
n1 n2
10 2...10 3 - относительная разность ПП
n1
сердцевины и оболочки

88.

ОВ, их основные типы и параметры
В градиентном ОВ скорость
световой волны (моды) зависит от
поперечной координаты:
c
V r
n(r )
В центре сердцевины скорость будет минимальной
и возрастает по мере приближения к оболочке.

89.

ОВ, их основные типы и параметры
Следовательно, моды, распространяющиеся более
прямолинейно (ближе к центру и проходящие мéньший путь),
будут иметь мéньшую скорость V, а моды распространяющиеся
зигзагообразно (больший путь S) – большую скорость.
2
1
S2 > S1, но V2 > V1 .
Поэтому задержки лучей в ОВ будут выравниваться

90.

ОВ, их основные типы и параметры
Таким образом, главный недостаток
многомодовых ОВ – межмодовая дисперсия
Достоинства многомодовых ОВ
(обусловлены большим диаметром сердцевины):
– простота и дешевизна производства;
– простота сращивания;
– малые потери мощности сигнала на стыке ОВ;
– простота ввода сигнала в торец ОВ, возможность
использования дешевых источников излучения –
светоизлучающих диодов (СИД).

91.

Хроматическая дисперсия сигналов в
оптических волокнах (ОВ) – составляющие,
причины, параметры дисперсии,
классификация одномодовых ОВ по виду
дисперсионной зависимости – SMF, DSF,
NZDSF.

92.

ОВ, их основные типы и параметры
В одномодовых ОВ межмодовой дисперсии нет.
Увеличение длительности выходного импульса обусловлено
хроматической дисперсией (ХД).

93.

ОВ, их основные типы и параметры
Хроматическая дисперсия – зависимость ПП
и скорости оптического сигнала от длины волны:
c
V ( )
n ( )
Поэтому разные спектральные составляющие моды
(гармоники) распространяются по ОВ с разными скоростями.
За счет их сложения на выходе ОВ длительность импульса
увеличивается.
Дисперсия D(λ) также зависит от длины волны.

94.

ОВ, их основные типы и параметры
Хроматическая дисперсия имеет две
составляющие – материальную и волноводную
D(λ) = Dм(λ) + Dвв(λ)
Материальная определяется свойствами материала (SiO2).
d 2n
DM 2
c d
d
d 2
D
2
2
2 c d
d
1 V 2
2
U 2
a 2
2
V k0 a 2
n n м ncl
Где V – нормированная частота; - высота профиля;
b – нормированный фазовый параметр основной моды ОВ.
При уменьшении габаритных размеров ОВ до значений,
соизмеримых с длиной световой волны (10 мкм и менее),
график зависимости D(λ) будет изменяться. Это изменение
характеризуется волноводной составляющей.

95.

Для описания показателя преломления стекол
используются формула Селмейера
2
a
nS2 ( ) 1 2 i 2
1 bi
3
- длина волны, мкм;
ai, bi – коэффициенты формулы Селмейера.
Значения коэффициентов формулы Селмейера, полученные
экспериментальным путем при измерении показателя преломления
в стеклянных заготовках.
Материал
Чистое плавленое
кварцевое стекло
SiO2
Плавленое кварцевое
стекло SiO2
(с гасящими
добавками)
Плавленое кварцевое
стекло (99% SiO2 , 1%
F)
Коэфф.
i 1
i 2
i 3
0.6961663
0.4079426
0.8974794
bi
0.0684043
0.1162414
9.896161
ai
0.696750
0.408218
0.890815
0.069066
0.115662
9.900559
0.691116
0.399166
0.890423
0.68227
0.116460
9.993707
ai
bi
ai
bi

96.

Спектральную зависимость хроматической дисперсии принято
характеризовать длиной волны нулевой дисперсии - 0 , наклоном
дисперсионной кривой – S, и его значением на длине волны нулевой
дисперсии - S0, относительным наклоном дисперсионной кривой – RDS,
кривизной – C и относительной кривизной – RDC.
Длина волны нулевой дисперсии определяется как точка пересечения
абсциссы кривой спектральной характеристики хроматической
дисперсии. Наклон дисперсионной кривой описывает характер
спектральной Зависимости дисперсии и определяется как производная:
dD
S
d
S
RDS
D
dS
C
d
RDC
C
D
На оптическое волокно SMF28 (Corning) его дисперсия в диапазоне длин
волн 1200 нм < < 1600 нм описывается формулой
S 0
40
D
3
4
Для волокон со смещенной дисперсией (DSF) хроматическая дисперсия на
определенной несущей описывается формулой
Для волокон с ненулевой смещенной дисперсией (NZDSF) хроматическая
дисперсия на длинах волн описывается формулой

97.

98.

ОВ, их основные типы и параметры
D
Ступенчатый профиль
показателя преломления (ППП)
D = 1,28 мкм - точка нулевой ХД
Стандартное ОВ - «Single Mode Fiber» - SMF (ITU G.652).
D = ± 20 пс/(нм∙км) в диапазоне I ÷ III окон прозрачности

99.

ОВ, их основные типы и параметры
D
Треугольный ППП
D = 1,55 мкм
ОВ со смещенной (нулевой) дисперсией
«Dispersion Shifted Fiber» - DSF (ITU G.653)

100.

ОВ, их основные типы и параметры
Варианты профилей показателя преломления
ОВ со смещенной дисперсией (NZDSF)

101.

102.

103.

Для высокоскоростных систем передачи длина РУ в основном ограничивается дисперсией
импульсов оптического излучения при распространении по ОВ. Максимально допустимая
длина РУ ВОЛС, при которой возможна передача информации с заданной скоростью по
выбранному ОВ определяется:
0,25
B
где В – скорость передачи информации в ОВ, Бит/с;
- среднеквадратическое значение дисперсии ОВ, с/км.
Значение для одномодового волокна определяется по формуле:
Lmax,
σ Δλ σ н
где
- ширина спектра источника излучения. При использовании в
аппаратуре передачи лазерного диода
с распределенной обратной связью
=0,5 нм;
н – нормированное значение хроматической дисперсии (зависит от типа ОВ). Для выбранного
ОВ – SMF-LS н=3,5 пс/нм км.

104.

Двойное лучепреломление в оптических
средах. Поляризационная модовая
дисперсия (ПМД) сигналов в оптических
волокнах (ОВ) – причины и параметры
дисперсии, способы ее компенсации.

105.

ОВ, их основные типы и параметры
Поляризационная модовая дисперсия – ПМД
Причиной ПМД является двойное лучепреломление
(двулучепреломление) в ОВ.
Двойное лучепреломление было открыто в 1670 г.
Эразмом Бартолинусом при облучении кристалла
исландского шпата (CaCO3) узким пучком света.
Это явление объяснено в 1690 г. Христианом Гюйгенсом.

106.

ОВ, их основные типы и параметры
Схема опыта Э. Бартолинуса
CaCO3
3
5
ny
1
nx
4
2
1 – рассеяный свет; 2 – экран с щелью; 3 – неполяризованный луч;
4 – горизонтально поляризованный луч («обыкновенный»);
5 – вертикально поляризованный луч («необыкновенный»)

107.

Основную моду распространяющего в сердцевине можно представить в виде
суперпозиции двух ортогонально-поляризованных мод. В реальных
волокнах, вследствие воздействия различных факторов, образуется
“быстрая” и “медленная” оси вдоль которых моды ортогональной
поляризации распространяются с разной скоростью и, соответственно
приходят к концу некоторого участка ОВ в разное время. Моды разной
поляризации приходят с определенной задержкой относительно друг друга,
которая получила название дифференциальная групповая задержка (DGD).

108. В сегменте I ОВ короткий оптический импульс (1) из-за локального двулучепреломления разделяется линейно на два импульса (2).

Задержка между этими
двумя импульсами (3) увеличивается пропорционально длине сегмента I. Вследствие
случайного характера связи мод из-за локальных нарушений симметрии, часть
мощности мод взаимодействует между собой(4). В сегменте II двулучепреломление
приводит к дальнейшему разделению импульсов между двумя модами поляризации.
Каждый из двух импульсов разделяется еще на два импульса (5), соответственно
мощность исходного импульса оказывается перераспределенной между четырьмя
импульсами (6).

109.

ОВ, их основные типы и параметры
Основные источники двулучепреломления разделяются
на внутренние и внешние.
Внутринние источники возникают, в основном, в
процессе производства волокна: его вытяжки из
заготовки и наложении защитно-упрачняющего
покрытия.

110.

• Внешние источники возникают как в
процессе производства оптического кабеля
(укладка ОВ в модули, скрутка модулей),
так и при строительно-монтажных работ, а
также в процессе эксплуатации ОК ВОЛП.

111.

• Воздействие на волокно можно разделить на две группы:
• - статические (несовершенство технологии производства
волокна и кабеля, механические деформация при
строительстве)
• - динамические (изменение температуры окружающей
среды, динамическая деформация волокна)
Двулучепреломление может быть выражено как
разность постоянных распространения ортогонально
поляризованных мод
ω – угловая частота света
n n s n f - разница между показателями преломления, которые соответствуют
Медленным и быстрым осям

112.

Если линия состоит из N сегментов ВОК, дисперсия каждом из которых
равна PMDi, то результирующая поляризационная модовая дисперсия
определяется по формуле

113. В линии с большим числом сегментов, имеет место случайная энергетическая связь мод (h << L,   h  - характерная длина связи, не

В линии с большим числом сегментов, имеет место случайная
энергетическая связь мод (h << L, h - характерная длина связи, не
больше длины отдельного сегмента). Для такой линии PMD зависит
от суммарного расстояния по формуле
B
DGD L
ε - параметр определяющий допустимый штраф по мощности.
Зависимость поляризационной модовой дисперсии от длины волны, которая
также приводит к уширению оптического импульса, называется ПМД второго
порядка. ПМД первого и второго порядка связаны между собой следующим
соотношением.
PMD2
2 c
2 3
PMD1 2
Для ОВ согласно рекомендациям МСЭ-Т G 652A; G 653A; G 655A ПМД не должна
превышать 0,5.
DPMD
0,1
0,5
2
В=2,4 Гбит/c
L (км)
160000
6400
400
В=10 Гбит/c
L (км)
10000
400
25
В=240 Гбит/c
L (км)
625
25
1,56

114.

115.

КОМПЕНСАЦИЯ ПОЛНОЙ
ДИСПЕРСИИ
В ЛИНИИ ПЕРЕДАЧИ

116. Максимально допустимая величина уширения импульсов


Максимально допустимая величина уширения импульсов определяется из условия, что
импульсы перекрываются настолько, что ошибки, возникающие при идентификации
битов, превышают допустимую величину .
Для оценки этого расстояния воспользуемся критерием, что ширина импульса ∆t = Т/4
= 1/(4В), где Т=1/В - битовый интервал, В - битовая скорость. При его выполнении 95%
мощности импульса лежит внутри битового интервала. Например, при скорости
передачи В = 2.5 Гбит/с (STM-16) битовый интервал Т = 1/В = 400 пс, а допустимая
ширина импульса ∆t = Т/4 = 100 пс. Начальная же ширина импульсов ∆to с учетом того,
что, пройдя через волокно, импульсы уширятся, должна быть, соответственно, меньше
100 пс.
Битовый код 101 на входе и на выходе волокна с большой хроматической дисперсией.
На входе в волокно биты 1 и 0 представлены, соответственно, наличием и
отсутствием оптической мощности. На выходе из волокна бит 0 представлен уже
ненулевой оптической мощностью, и, соответственно, вероятность принять его за
бит 1 отлична от нуля

117. Максимальное расстояние между ретрансляторами

• Оценка максимального расстояния между ретрансляторами обычно
проводиться в предположении, что потери в волокне скомпенсированы с
помощью оптических усилителей. Кроме того, предполагается, что у волокон,
уложенных в линию передачи, знак дисперсии один и тот же, а импульс без
чирпинга (т.е. промодулирован только по амплитуде). Максимальное
расстояние между ретрансляторами выражается через скорость передачи
данных (измеряемую в единицах Гбит/с) и полную дисперсию линии
DL 10 5 / B 2
соотношением
• Тот факт, что полная допустимая дисперсия в линии обратно
пропорциональна квадрату скорости передачи данных качественно, можно
объяснить следующим образом. Во-первых, при удвоении скорости передачи
удваивается ширина спектра сигнала и, следовательно, удваивается и
величина уширения импульса ∆tD, из-за дисперсии волокна. Во-вторых, при
удвоении скорости передачи начальная длительность импульса уменьшается в
два раза и, соответственно, дисперсионная добавка к полной ширине
сказывается в два раза сильнее.

118.

• Результаты оценок полной дисперсии в линии связи
и максимальное расстояние между ретрансляторами
(без компенсации дисперсии) для SM волокон (D =
16 пс/(нм км) на ‫=ג‬1550 нм)
Скорость передачи
данных
Допустимая величина
полной дисперсии в
линии связи, пс/нм
Максимальное
расстояние между
ретрансляторами, км
2,5 Гбит/с (STM-16)
16 000
1000
10 Гбит/с (STM-64)
1000
60
40 Гбит/с (STM-256)
60
4

119. Компенсации дисперсии в широкой полосе частот


Модули для компенсации дисперсии должны удовлетворять ряду требований: малые
потери, широкий диапазон, малая величина нелинейных эффектов, малые габариты и вес,
малая потребляемая мощность, малая стоимость. Кроме того, желательно также, чтобы
величина дисперсии в модуле могла регулироваться. В первых конструкциях модулей
компенсации дисперсии использовалось специальное DC волокно (DCF- Dispersion
Compensating Fiber). Модули с DC волокнами удовлетворяют только двум из приведенных
выше требований: они обладают широкой полосой частот и не потребляют мощность. В
настоящее время они являются ключевыми элементами в системах со скоростью передачи
10 Гбит/с (STM-64).
Компания
Corning
Lucent Technologies
Тип модуля
DCM20
DCM40
DCM60
DCM80
DK-40
DK-60
DK-80
Компенсируемая длина
линии, км
20
40
60
80
40
60
80
Полная дисперсия, пс/нм
-329
-658
-988
- 1317
-680
- 1020
- 1360
Коэффициент
наклона полной
дисперсии, пс/нм2
н/д
н/д
н/д
н/д
<-1.2
<-1.9
<-2,5
Вносимое затухание, дБ
3.2
5.0
6.8
8.6
5.2
7.0
8.9
Эффективность, пс/нмдБ
103
132
145
153
131
146
153
Среднее значение PMD,
пс
0.8
1.1
1.4
1.5
0.6
0.75
0.9

120.


Хотя отрицательная дисперсия DC волокон позволяет компенсировать положительную
дисперсию SM волокон в достаточно широком диапазоне длин волн, однако наклон
дисперсионной характеристики DC волокон несогласован с наклоном дисперсионной
характеристики SM волокон. Компенсировать полную дисперсию в линии до нужного
уровня удается только на одной длине волны. При этом в длинноволновой части диапазона
С (1530-1565 нм) линия будет обладать избыточной отрицательной дисперсией, а в
коротковолновой его части избыточной положительной дисперсией. То есть возникает так
называемая проблема «рассогласования наклонов дисперсионных характер».
Кроме того, величина дисперсии в DC волокне фиксирована и всего лишь примерно в пять
раз больше дисперсии SM волокна. Поэтому для компенсации дисперсии в линии с SM
волокнами необходимо использовать длинные отрезки DC волокон и вносить тем самым
дополнительные потери в линию. Потери в DC волокнах складываются из трех основных
компонентов:
- Потери в прямом волокне порядка 0.5 дБ/км, что почти 2.5 раза больше, чем в SM волокне.
- Потери на изгибе волокна. Из-за сложной структуры профиля показателя преломления в
DC волокнах допустимый радиус изгиба большой (15...20 см). Для сравнения: у SM волокон
этот радиус порядка 5 см.
Потери в месте соединения DC волокон c SM волокнами, возникающие из-за
рассогласования диаметров модовых пятен. У DC волокон площадь модового пятна 19 мкм,
а у SM волокон - 85 мкм. Малая площадь модового пятна увеличивает также плотность
мощности и, соответственно, нелинейность волокна.
Обычно модуль для компенсации дисперсии размещают в стойке рядом с отическим
усилителем. Однако из-за больших потерь, вносимым модулем, его нежелательно
устанавливать на выходе оптического кабеля, так как это приведет к уменьшению сигнала
на входе в оптический усилитель и, следовательно, к увеличению отношения сигнал/шум.
Устанавливать модуль на выходе оптического усилителя также нежелательно из-за
большого уровня мощности в DC волокне возникнут сильные нелинейные искажения
сигнала.

121.

• Применение DС волокон наиболее эффективно в «старых»
линиях с SM волокнами, однако в них для компенсации потерь,
вносимых DC модулями, требуется устанавливать
дополнительные оптические усилители. В новых линиях с NZDS
волокнами, как показано, при той же длине ретрансляционного
участка требуется меньше оптических усилителей.
Две линии STM-64 (10 Гбит/с) с длиной регенерационного участка в 240 км.
В линии с NZDS волокнами используются два оптических усилителя, а в линии
с SM волокнами - три усилителя так как DC модули вносит дополнительные
потери

122.


Возможность создания DWDM систем с большим числом спектральных
каналов (100...300) и пропускной способностью порядка нескольких Тбит/с
ограничивается нелинейными эффектами в волокне. Для уменьшения
влияния нелинейных эффектов необходимы волокна с большой площадью
модового пятна. Кроме того, необходимо, чтобы величина дисперсии и
наклоны дисперсионной характеристики у основного и компенсирующего
волокна были согласованы.
Для этих целей компания Hitachi создала SM волокно с большой площадью
модового пятна (LESMF - Large Effective Area Single Mode Fiber) и DC
волокно с специально подобранной величиной дисперсии и наклона
коэффициента дисперсии (DSCF- Dispersion and its Slope Compensation Fiber)
Тип волокна
LESMF
DSCF
Потери на X = 1550 нм
дБ/км
0.183
0.266
Длина волны отсечки в кабеле
нм
1370
1266
Потери при намотке на катушку 0 20 мм
дБ/м
4.0
н/д
Коэффициент дисперсии на к = 1550 нм
пс/(нм км)
20.0
-41.1
Наклон коэффициента дисперсии
пс/(нм2 км)
0.064
-0.13
RDS (наклон/дисперсия)
1/нм
0.0032
0.0032
Диаметр модового пятна
мкм
12
6.2
Площадь модового пятна
мкм2
112
30
PMD
пс/км"2
0.022
0.043

123. Чирпинг эффект из-за хроматической дисперсии


В оптической связи термин «дисперсия» связывается с уширением импульсов. Однако
хроматическая дисперсия может приводить не только к уширению импульсов, но и к их
сжатию. Рассмотрим, например, линию, состоящую из двух участков волокон одинаковой
длины и одинаковой по модулю, но противоположной по знаку хроматической дисперсией.
Так как полная дисперсия такой линии равна нулю, то импульс, уширившийся на первом
участке линии, на втором участке неизбежно должен сжаться до начальной величины.
Чтобы понять, почему в дисперсионной среде может происходим, сжатие импульсов,
вспомним, что импульс характеризуется (во времени) не только длительностью и формой, но
зависимостью частоты несущей от времени (чирпингом). Импульс на входе в линию
промодулирован только по амплитуде, и частота его несущей не зависит от времени
(чирпинга нет).
Импульс без чирпинга, пройдя через первый отрезок волокна с положительной дисперсией,
приобретет дополнительную частотную модуляцию (положительный чирпинг) и при этом
уширяется. Уширяется импульс потому, что в волокне с дисперсией разные спектральные
компоненты импульса движутся с разной скоростью. Положительный чнрпинг импульс
приобретает потому что при положительной дисперсии длинноволновые компоненты
запаздывают сильнее,
чем коротковолновые. Если бы первый отрезок волокна обладал отрицательной дисперсией,
то импульс бы все равно уширился, но приобрел бы при этом отрицательный чирпинг. То
есть импульс без чирпинга уширяется независимо от знака дисперсии волокна.

124.


Проектирование широкополостного доступа в сеть интернет по технологии FTTB FTTHв г.
Самаре
Введение.
1. Организация сети оптического доступа.
1.1. Постановка задачи.
1.2. Выбор и обоснование технологии широкополосного доступа.
1.3. Схема организации связи на базе технологии FTTB, FTTH .
2. Выбор и обоснование типа оптического волокна и
2.1. Выбор типа оптического волокна
2.2. Выбор конструкции оптического кабеля
2.3. Выбор и обоснование кроссового оборудования
конструкции оптического кабеля
3. Выбор и обоснования оборудования
3.1 Оборудования уровня распределения
3.2 Оборудования уровня доступа
4. Расчет параметров ВОЛС Расчет параметров оптического тракта
4.1 Расчет энергетического потенциала
4.2 Расчет длины РУ
4.3 Расчет бюджета оптической мощности
5. Система безопасности для технологии FTTx
5.1. Общие положения
5.2. Система безопасности от вандалов (на базе Ценсора)

125.

• ссылка на конференцию
• https://itc.sut.ru/
• регистрироваться нужно на секцию
«Оптоэлектронные технологии
(фотоника) в инфокоммуникациях»
• Я своих студентов мотивировал
бонусными баллами при отчетах
лабораторных.
• Например, рабочая схема — прошел тест
— минус один вопрос на защите лабы :)
English     Русский Правила