Тема 2 Електричні кола змінного струму
1 Будова та принцип роботи
Асинхронні двигуни за своєю простотою, надійністю та ефективністю дістали широкого розповсюдження. Понад 85% усіх
Базова конструкція асинхронної машини
Короткозамкнений ротор має шихтований циліндр із пазами. У пази уклада­ються стрижні, що замкнені електрично з обох боків
2 Однофазні асинхронні двигуни
3 Двофазні асинхронні двигуни
1.17M
Категория: ЭлектроникаЭлектроника

Електричні кола змінного струму

1. Тема 2 Електричні кола змінного струму

Заняття 2-15(Л)
Асинхронні електричні
машини
1 Будова та принцип роботи.
2 Однофазні асинхронні двигуни.
3 Двофазні асинхронні двигуни.
1

2. 1 Будова та принцип роботи

• Асинхронними
електричними
машинами
називаються безколекторні електричні машини
змінного струму, в яких частота обертання ротора не
дорівнює частоті обертання магнітного поля.
• Асинхронні машини принципово можуть бути
генераторами
або двигунами. Характеристики
асинхронних двигунів дуже добрі, і вони широко
застосовуються в техніці. Асинхронні генератори
практично не використовуються, тому що мають дуже
низьку експлуатаційну якість.
• Електричним асинхронним двигуном називається
трифазна електрична машина, яка перетворює
електричну енергію на механічну.
2

3. Асинхронні двигуни за своєю простотою, надійністю та ефективністю дістали широкого розповсюдження. Понад 85% усіх

електродвигунів — це трифазні асинхронні двигуни.
3

4.

4

5. Базова конструкція асинхронної машини

5

6.

• Асинхронна машина складається із
статора і ротора.
• Статор має шихтоване осердя, у пазах
якого розташована трифазна обмотка. У
найпростішому випадку вона
складається із трьох котушок, що
зсунуті одна до одної на 120°.
• Ротор буває двох типів:
— короткозамкнений;
— фазний.
6

7.

Конструктивна схема асинхронної машини з короткозамкненим
ротором
1 – вал; 2 – зовнішня накривка (кришка) вальниці (підшипника); 3 – роликова
вальниця (роликовий підшипник); 4 – внутрішня накривка (кришка) вальниці
(підшипника); 5 – вальничний (підшипниковий) щит; 6 – коробка виводів;
7 – обмотка статора; 8 – обмотка ротора; 9 – осердя статора; 10 – осердя ротора;
11 – кожух електродвигуна; 12 – кожух вентилятора; 13 – вентилятор;
14 – шарикова вальниця (шариковий підшипник); 15 – болт заземлення;
7
16 – отвори для болта кріплення електродвигуна

8.

Конструктивна схема ротора
асинхронної машини:
а) – ротор з литою "білячою
кліткою";
б) – ротор із звареною
"білячою кліткою"
17 – вентиляційні лопатки;
18 – балансувальний тягар;
19 – осердя статора;
20 – короткозамикальні
кільця;
21 – стрижні в пазах
8

9. Короткозамкнений ротор має шихтований циліндр із пазами. У пази уклада­ються стрижні, що замкнені електрично з обох боків

Короткозамкнений ротор має шихтований циліндр із пазами. У пази
укладаються стрижні, що замкнені електрично з обох боків кільцями
(рис.1).
На рис.2 наведено будову асинхронного двигуна із
короткозамкненим ротором. Оскільки на роторі немає колекторного вузла,
ротор не має ковзних контактів, то двигун дуже простий щодо
обслуговування, надійний у роботі, дешевий, легкий та економічний. Це
двигун «основного виконання».
Рис.1
Рис.2
9

10.

Конструктивна схема асинхронної машини із фазним ротором
1 – щіткова траверса; 2 – виводи від щіток; 3 – фланець зі щітковим пристроєм;
4 – кулькова вальниця (підшипник); 5 – внутрішня накривка (кришка) вальниці
(підшипника); 6 – обмоткоутримувач; 7 – обмотка статора; 8 – осердя ротора;
9 – обмотка ротора; 10 – бандаж; 11 – внутрішня накривка (кришка) вальниці
(підшипника); 12 – роликова вальниця (роликовий підшипник); 13 – зовнішня
накривка (кришка) вальниці (підшипника); 14 – передній вальничний
(підшипниковий) щит; 15 – статор; 16 – коробка з виводами;
17 – задній вальничний (підшипниковий) щит; 18 – зовнішня вальнична
(підшипникова) накривка (кришка); 19 – контактні кільця; 20 – контактні стрижні;
21 – виводи обмотки ротора; 22 – кожух
10

11.

11

12.

За стандартом передбачені спрощений
та
розгорнений способи графічного позначення
асинхронних машин. У спрощеному способі
обмотки статора та ротора зображуються у вигляді
кіл. У розгорнених позначеннях обмотка статора
зображується у вигляді ланцюжка півкіл, а обмотка
ротора — у вигляді кола.
12

13.

• У пазах фазного ротора розміщені
провідники секцій обмоток, здебільшого
з'єднаних зіркою. Вільні виводи фаз
обмоток фазного ротора приєднані до
трьох мідних контактних кілець, які
ізольовані одне від одного та від вала
двигуна. Під час обертання кільця
ковзають по вугільних щітках, нерухомо
закріплених над ними.
13

14.

• У робочому режимі швидкість обертання ротора
асинхронного двигуна n2 [об/хв] менша, ніж швидкість
обертання магнітного поля статора n1 , [об хв].
Швидкість n1, обертання магнітного поля статора
називають синхронною швидкістю обертання.
• Ступінь відставання ротора від обертання магнітного
поля статора характеризується ковзанням, яке
позначається літерою S. Ковзання визначається за
формулою
Швидкість обертання ротора визначається із
співвідношення
де f1 — частота змінного струму мережі;
р — кількість пар полюсів.
14

15.

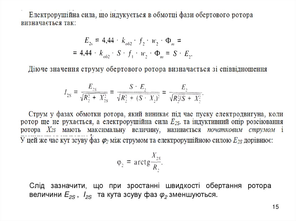
Слід зазначити, що при зростанні швидкості обертання ротора
величини E2S , I2S та кута зсуву фаз φ2 зменшуються.
15

16.

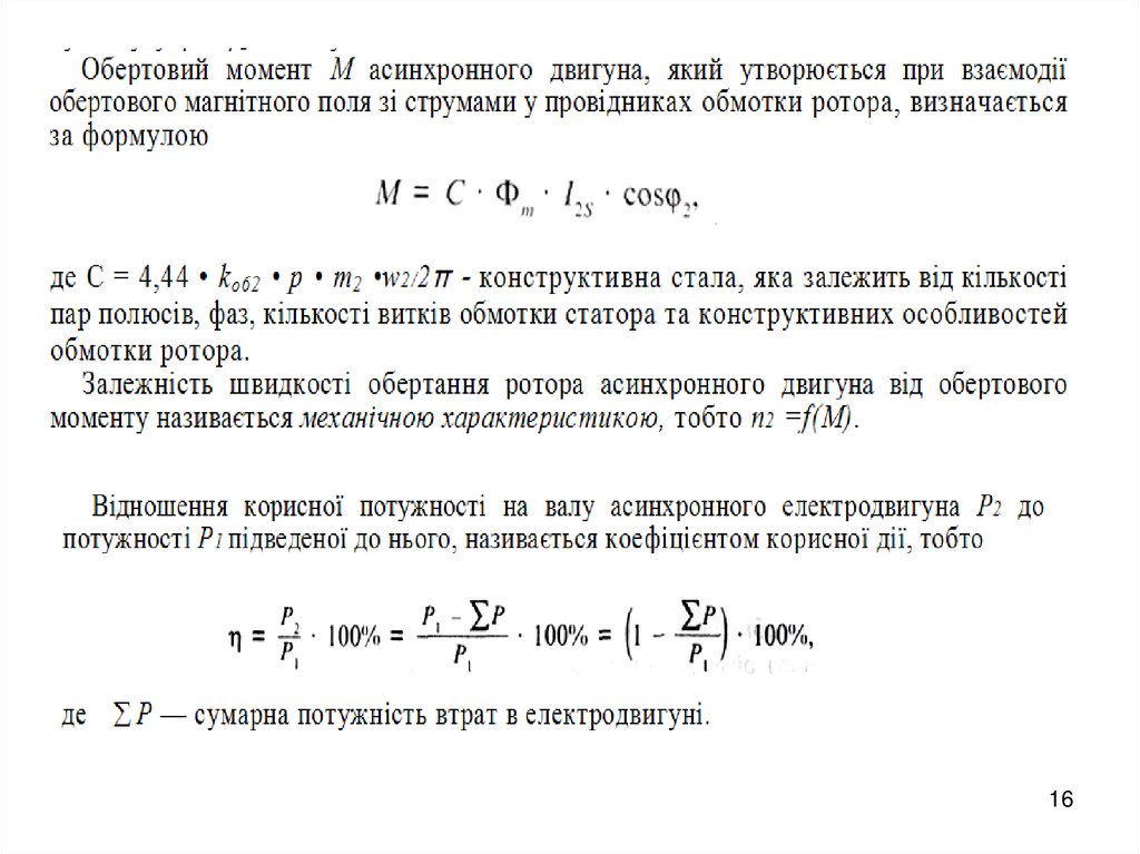
16

17.

Практичне застосування знаходять наступні
способи пуску асинхронного двигуна:
- безпосереднє підключення до мережі (прямий
пуск);
- пуск при зниженій напрузі, що подається на
обмотку статора:
а) реакторний пуск,
б) автотрансформаторний пуск,
в) пуск зі зміною схеми з'єднання обмотки
статора
- використання особливої конфігурації стержнів
ротора;
- підключення до обмотки ротора пускового
реостата.
17

18.

Рис. 3 Схема включення АД при пуску:
реакторному (а), автотрансформаторному
(б), перемиканням з Y на Δ (в)
18

19.


Регулювання частоти обертання
Частота обертання АД має вигляд
Звідси випливають три основні способи
регулювання - зміною f1, p, s.
Частотне регулювання можливо тільки при
живленні АД від окремого синхронного генератора зі
змінною частотою обертання або від перетворювача
частоти, але зі зменшенням частоти індуктивні
опори, пропорційні f1, зменшаться, а струми зростуть.
В результаті цього двигун перегріється і може згоріти.
З іншого боку, якщо зі зменшенням частоти
напругу не знижувати, то результуючий магнітний
потік зросте.
Зі збільшенням частоти індуктивні опори
зростуть, а АД не розвине необхідну потужність, якщо
U1 залишити незмінним.
19

20.

Рис. 4 Схема перемикання обмотки
статора для зміни
числа полюсів :
а) 2р = 4, б) 2р = 2
20

21.

Рис. 5 Механічні характеристики АД
при різній напрузі U1
21

22.

Електричне гальмування, на відміну від
механічного, є більш доцільним. Існує три основні
способи
електричного
гальмування
:
противключення; генераторне; динамічне.
При гальмуванні противключенням змінюють
напрям обертання поля шляхом перемикання двох
лінійних дротів, що живлять обмотку статора.
При
генераторному
гальмуванні
частота
обертання ротора n2 перевершує частоту обертання
поля n1. Перехід в генераторний режим АД
відбувається в електроприводах при зміні напряму
моменту навантаження.
При цьому відбувається рекуперація, тобто
енергія віддається в мережу.
При динамічному гальмуванні обмотку статора
АД відключають від мережі, а потім підключають до
джерела постійного струму.
22

23. 2 Однофазні асинхронні двигуни


У системах керування, автоматиці, промисловості
використовують однофазні та двофазні асинхронні
двигуни малої потужності. Якщо на статорі двигуна
розташувати однофазну обмотку, то змінний струм буде
індукувати пульсуючий магнітний потік. У обмотці ротора будуть
індукуватися струми та створяться сили, що протилежно
спрямовані з обох боків ротора. Тобто електромагнітний
момент дорівнюватиме нулю. Звичайно пульсуюче поле
розглядають як суму двох обертових у протилежні боки полів
(рис.6), тобто механічна характеристика однофазного
двигуна не має пускового моменту. Двигун буде працювати,
якщо роторові надати початкове обертання в той чи інший бік.
Щодо пуску асинхронного двигуна, то на статорі
передбачають пускову обмотку, вісь якої перпендикулярна до
осі робочої обмотки. Пускова обмотка вмикається через
конденсатор або активний опір, що забезпечує у неї зсув фази
струму відносно до струму у робочій обмотці . Пускова обмотка
дає змогу розбалансувати сили, що виникають у роторі під
впливом робочої обмотки, і створити пусковий момент. Після
розгону ротора пускова обмотка вимикається, бо вона 23
нерозрахована на тривалий струм.

24.

Рис. 6 Пуск однофазного двигуна
Для двигунів малої потужності можна орієнтовно
прийняти співвідношення: 7 мкФ на 100 Вт
потужності двигуна (але не електролітичний
конденсатор)
24

25.


Використовують також й однофазний асинхронний двигун із
розчленованими полюсами. На рис.7 схематично зображено
двигун, у котрого статор має явно виявлені полюси з
однофазною обмоткою. Частина кожного полюса охоплена
короткозамкненим витком. У цьому виткові індукується струм,
котрий, у свою чергу, індукує магнітний потік. Потік
короткозамкненого витка зсунутий за фазою відносно основного
потоку. Додавання цих потоків дає змогу одержати обертове
поле.
Ротор двигуна з розчленованими полюсами може
обертатися тільки в один бік.
Однофазні асинхронні двигуни мають значно менші ККД та
соsφ, ніж трифазні. Вони звичайно використовуються тільки у
випадках, коли споживається порівняно невелика потужність.
Рис. 7
25

26.

Схеми включення однофазних АД
з пусковою обмоткою (а, б) і конденсаторною (в, г)
Для отримання кругового поля (найбільш сприятливого для
роботи) у разі двофазної машини необхідно виконати три умови:
- фазні обмотки повинні мати зрушення в просторі на 90
електричних градусів;
- струми цих обмоток повинні мати зрушення по фазі на той же
кут;
- МДС обмоток мають бути рівні (I1 w 1 = I2 w 2).
26

27. 3 Двофазні асинхронні двигуни


Обертове магнітне поле можна
створити вмиканням двофазної
обмотки. В одну з фаз вмикають
конденсатор, тому ці двигуни також
називають конденсаторними.
Параметри котушок та ємності
забезпечують рівні магніторушійні
сили. Струм у фази з
конденсатором випереджає струм
іншої фази на чверть періоду. Тому
обертове магнітне поле буде також
круговим.
При навантаженні, що відрізняється
від номінального, пусковий момент
може бути недостатнім. Тому для
пуску двигуна використовують додатковий (пусковий) конденсатор.
Після розгону ротора цей
конденсатор вимикається для
забезпечення максимального ККД та
соs φ в номінальному режимі (рис.8).
27

28.

• Трифазний двигун
можна вмикати у
мережу однофазного
змінного струму,
використовуючи його
як двофазний. У цьому
разі дві котушки
статора працюють як
одна фаза, а третя
котушка з
конденсатором — як
друга фаза (рис.9).
28

29.

Схеми включення трифазних АД
для роботи від однофазної мережі
29

30.

Контрольні питання
• 1 Відмінна особливість асинхронних
машин?
• 2 Що таке ковзання?
• 3 Які умови забезпечують створення
оберненого магнітного поля?
• 4 Які є можливості для регулювання
швидкості обертання асинхронного
двигуна?
30

31.

ЗАВДАННЯ НА САМОСТІЙНУ РОБОТУ
• Відпрацювати і вивчити матеріал,
викладений на лекції.
• Повторити з фізики правила правої та
лівої руки щодо ЕМІ
• Підготуватися до заняття 2-17 (л)
«Синхронні генератори»
31
English     Русский Правила