Конструктивные системы зданий. Конструктивные схемы зданий. Строительные системы зданий
Основные конструктивные системы
Комбинированные конструктивные системы
Конструктивные схемы зданий
Строительные системы зданий и их применение
10.44M
Категория: СтроительствоСтроительство

Конструктивные системы зданий. Конструктивные схемы зданий. Строительные системы зданий

1. Конструктивные системы зданий. Конструктивные схемы зданий. Строительные системы зданий

КОНСТРУКТИВНЫЕ СИСТЕМЫ
ЗДАНИЙ. КОНСТРУКТИВНЫЕ
СХЕМЫ ЗДАНИЙ. СТРОИТЕЛЬНЫЕ
СИСТЕМЫ ЗДАНИЙ

2.

Конструктивная система – совокупность
взаимосвязанных несущих конструкций здания,
обеспечивающих его прочность, жесткость и
устойчивость.

3.

4. Основные конструктивные системы

5.

Каркасная: с пространственным рамным каркасом, применяется преимущественно в
строительстве многоэтажных сейсмостойких зданий (в 9 и более этажей) или при
обычных условиях строительства (при наличии соответствующей производственной
базы); в строительстве общественных и промышленных зданий.
Каркас представляет собой систему, состоящую из стержневых несущих элементов —
вертикальных (колонн) и горизонтальных балок (ригелей), объединенных жесткими
горизонтальными дисками перекрытий и системой вертикальных связей.
Основное компоновочное преимущество каркасных систем в свободе планировочных
решений, в связи с редко расставленными колоннами, имеющие укрупненные шаги в
продольном и поперечном направлениях. Системе присуще четкое разделение на
несущие и ограждающие конструкции. Несущий остов (колонны, ригели и диски
перекрытий) воспринимает все нагрузки, а наружные стены выполняют роль
ограждающих конструкций, воспринимая только собственный вес (самонесущие стены).

6.

7.

стеновая (бескаркасная): - самая
распространенная в жилищном строительстве, ее
используют в зданиях различных планировочных
типов высотой от одного до 30 этажей;

8.

Бескаркасная система (с несущими стенами) представляет собой жесткую, устойчивую коробку из
взаимосвязанных наружных и внутренних стен и перекрытий. Наружные и внутренние стены
воспринимают нагрузки от междуэтажных перекрытий. Этот тип зданий, в свою очередь,
подразделяется на здания с продольными несущими стенами (плиты перекрытий лежат поперек
здания), с поперечными несущими стенами (плиты перекрытий лежат вдоль здания) и перекрестные
с продольными и поперечными несущими стенами (плиты перекрытий с размерами в плане,
равными размерам ячейки между четырьмя стенами, опираются по контуру).

9.

объемно-блочная система: зданий в виде группы отдельных несущих столбов
из установленных друг на друга объемных блоков применяется для жилых
домов высотой до 12 этажей в обычных и сложных грунтовых условиях, столбы
объединяют друг с другом гибкими или жесткими связями;

10.

К числу преимуществ объемно-блочного домостроения
по сравнению с панельным, кроме снижения
материалоемкости
и
трудозатрат
(особенно
построечных), следует отнести и ликвидацию стыков,
создающих в панельных зданиях промерзание,
продувание, протечки.
К числу факторов, осложняющих широкое применение
этого метода, относятся: необходимость в монтажных
механизмах
грузоподъемностью
до
30
т;
дополнительное армирование конструкций для
погашения транспортных и монтажных нагрузок;
обеспечение трещиностойкости блоков от усадки и
других воздействий.

11.

ствольная система: применяется в зданиях свыше 16 этажей. Наиболее
целесообразно применение ствольной системы для компактных в плане
многоэтажных зданий, особенно в сейсмостойком строительстве, а также в
условиях неравномерных деформаций основания (на просадочных грунтах, над
горными выработками и др.);

12.

оболочковая система: присуща уникальным
высотным зданиям жилого, административного
или многофункционального назначения.

13.

14.

15. Комбинированные конструктивные системы

16.

система с неполным каркасом, основана на сочетании несущих стен и каркаса,
воспринимает все нагрузки – вертикальные и горизонтальные. Существует два
варианта этой системы: с несущими наружными стенами и внутренним каркасом:
либо с наружным каркасом и внутренними стенами. Первый вариант используют
при повышенных требованиях к свободе планировочных решений здания, второй
– при целесообразности применения ненесущих легких конструкций наружных
стен. Систему применяют при проектировании зданий средней и повышенной
этажности;

17.

каркасно-диафрагмовая система: основана на разделении статических функций между
стеновыми (связевыми) и стержневыми элементами несущих конструкций. На стеновые
элементы (вертикальные диафрагмы жесткости) передают всю или большую часть
горизонтальных нагрузок и воздействий, на стержневые (каркас) – преимущественно
вертикальные нагрузки. Система получила широкое применение в строительстве
каркасно-панельных общественных зданий разной этажности и многоэтажных жилых
зданий в обычных условиях и сейсмостойком строительстве

18.

каркасно-ствольная система:
основана на разделении статических
функций между каркасом,
воспринимающим вертикальные
нагрузки, и стволом, воспринимающим
горизонтальные нагрузки и
воздействия. Ее применяют при
проектировании многоэтажных и
высотных зданий;

19.

20.

каркасно-блочная система: основана на сочетании
каркаса и объемных блоков, причем последние могут
получать применение в системе в качестве ненесущих
или несущих конструкций. Ненесущие объемные блоки
используют для поэтажного заполнения несущей
решетки каркаса. Несущие – устанавливают друг на
друга в три-пять ярусов на расположенных с шагом три
– пять этажей горизонтальных несущих платформах
(перекрытиях) каркаса. Система применяется в зданиях
выше 12 этажей.

21.

блочно-стеновая (блочно-панельная)
система: основа на сочетании несущих столбов
из объемных блоков и несущих стен, поэтажно
связанных друг с другом дисками перекрытий.
Применяют в жилых зданиях высотой до 9
этажей в обычных грунтовых условиях;

22.

ствольно-стеновая система: основана
сочетании несущих стен и ствола (стволов) с
распределением вертикальных и
горизонтальных нагрузок между этими
элементами в различных соотношениях.
Применяют при проектировании зданий свыше
16 этажей;

23.

ствольно-оболочковая система (рис. 2.9ж):
основана на сочетании наружной несущей
оболочки и несущего ствола внутри здания,
работающих совместно на восприятие
вертикальных и горизонтальных нагрузок,
Совместность перемещений ствола и оболочки
обеспечивается горизонтальными несущими
конструкциями отдельных ростверковых этажей,
редко расположенных по высоте здания. Система
применяется при проектировании высотных
этажей;

24.

каркасно-оболочковая система: основана на сочетании наружной
несущей оболочки здания с внутренним каркасом при работе
оболочки на все виды нагрузок и воздействий, а каркаса –
преимущественно на вертикальные нагрузки. Совместность
горизонтальных перемещений оболочки и каркаса обеспечивается
также, как в зданиях оболочково- ствольной системы. Применяют при
проектировании высотных зданий.

25. Конструктивные схемы зданий

Конструктивная
схема

вариант
конструктивной системы по признакам состава
и размещения в пространстве основных
несущих
конструкций

продольному,
поперечному или др.

26.

Каркас с продольным расположением ригеля
применяют в жилых домах квартирного типа и
массовых общественных зданиях сложной
планировочной структуры, например, в зданиях
школ.

27.

Каркас с поперечным расположением ригеля
применяют в многоэтажных зданиях с
регулярной планировочной
структурой(общежития, гостиницы), совмещая
шаг поперечных перегородок с шагом несущих
конструкций.

28.

Безригельный (безбалочный) каркас, в
основном используют в многоэтажных
промышленных зданиях, реже в общественных
и жилых, в связи с отсутствием
соответствующей производственной базы в
сборном жилищном строительстве и
относительно малой экономичностью такой
схемы.

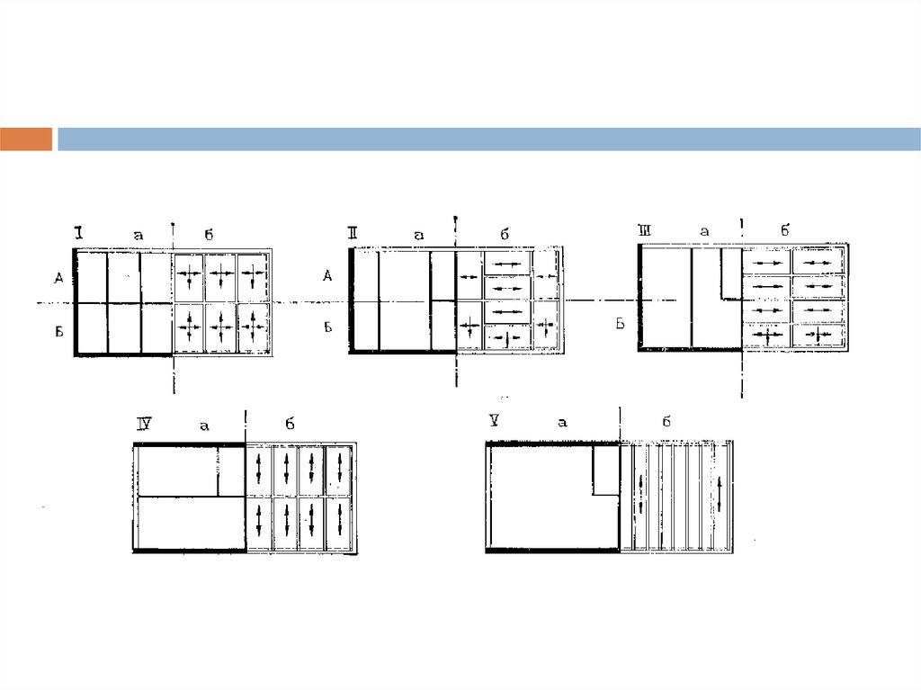
29.

При
проектировании
зданий
наиболее
распространенной
стеновой
бескаркасной
системы
используют
следующие
пять
конструктивных схем :
I – перекрестно-стеновая;
II и III – поперечно-стеновые;
с чередующими размерами шага поперечных стен
с редко расположенными поперечными стенами
(большим шагом)
IV и V – продольно-стеновые;
с продольными внутренними и наружными стенами
с продольными наружными несущими стенами

30.

31.

схема I – с перекрестным расположением внутренних несущих стен при малом шаге
поперечных стен (3; 3,6 и 4,2 м). Применяют в проектировании многоэтажных зданий,
в зданиях, строящихся в сложных грунтовых и в сейсмических условиях. Конструкции
сборных перекрытий, применяемые в массовом строительстве, в зависимости от
величины перекрываемого пролета условно делят на перекрытия малого (2,4-4,5 м) и
большого (6-7,2 м) ;
схема II – с чередующимися размерами (большим и малым) шага поперечных несущих
стен и отдельными продольными стенами жесткости (схема со смешанным шагом
стен). Схемы I-II позволяют более разнообразно решать планировку жилых зданий,
размещать встроенные нежилые помещения в первых этажах, обеспечивают
удовлетворительные планировочные решения детских учреждений и школ;
схема III – с редко расположенными поперечными несущими стенами и отдельными
продольными стенами жесткости (с большим шагом стен). Имеет преимущества при
применении полносборных конструкций;
схема IV – с продольными наружными и внутренними несущими стенами и редко
расположенными поперечными стенами – диафрагмами жесткости (через 25-40).
Применяют при проектировании жилых и общественных зданий малой, средней и
повышенной этажности с каменными и крупноблочными конструкциями. В панельном
строительстве применяют редко;
схема V - с продольными наружными несущими стенами и редко расположенными
поперечными диафрагмами жесткости. Применяют в экспериментальном
проектировании и строительстве жилых домов высотой 9-10 этажей. Обеспечивает
свободу планировки квартир.

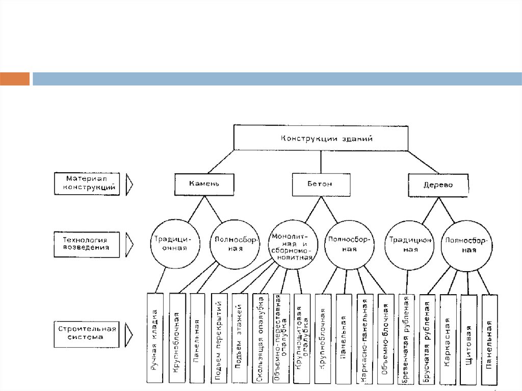
32. Строительные системы зданий и их применение

Строительная система – комплексная
характеристика конструктивного решения зданий
по материалу и технологии возведения основных
несущих конструкций.
По материалу конструкций:
камень;
бетон;
металл.

33.

34.

Строительные системы зданий с несущими стенами из
кирпича и мелких блоков из керамики, легкого
бетона или естественного камня бывают
традиционные и полносборные.
Традиционная система основана на возведении стен в
технике ручной кладки, полносборная — на
механизированном монтаже стен из крупных блоков
или панелей, выполненных в заводских условиях из
кирпича, каменных или керамических блоков.
Полносборные здания с несущими конструкциями из
бетонных и железобетонных элементов возводят на
основе крупноблочной, панельной, каркаснопанельной и объемно-блочной строительных систем.

35.

Крупноблочная строительная система
применяется для возведения жилых зданий
высотой до 22 этажей. Масса сборных
элементов составляет 3-5 т. Установку крупных
блоков осуществляют по основному принципу
возведения каменных стен — горизонтальными
рядами, на растворе, с взаимной перевязкой
швов.

36.

Панельная строительная система применяется при проектировании зданий высотой до 30
этажей в обычных грунтовых условиях и до 14
этажей в сейсмических районах.

37.

Каркасно-панельная строительная система с
несущим сборным железобетонным каркасом и
наружными стенами из бетонных или небетонных
панелей применяется в строительстве зданий
высотой до 30 этажей. Внедрена наряду с
панельной в конце 1940-х годов. Применяется в
строительстве общественных зданий. В жилищном
строительстве систему применяют в ограниченном
объеме, поскольку она уступает панельной по
технико-экономическим показателям.

38.

Объемно-блочные здания возводят из крупных
объемно-пространственных железобетонных
элементов массой до 25 т, заключающих в себе
жилую комнату или другой фрагмент здания.
Объемные блоки, как правило, устанавливают друг
на друга без перевязки швов.
Из-за сложности технологического оборудования
капиталовложения при создании заводов объемноблочного домостроения больше по сравнению с
заводами панельного домостроения.

39.

Монолитная и сборно-монолитная строительные
системы применяются преимущественно для
возведения зданий повышенной этажности. К
системе монолитного домостроения относят
здания, все несущие конструкции которых
выполняют из монолитного бетона, к сборномонолитной — здания, в которых несущие
конструкции выполняют частично сборными,
частично монолитными. Монолитные здания, как
правило, проектируют бескаркасными, сборномонолитные — каркасными или бескаркасными.

40.

Строительные системы зданий с несущими конструкциями из дерева и
пластмасс применяют для возведения жилых и общественных зданий
высотой в 1—2 этажа. Несущая способность деревянных конструкций, как
показывают расчеты, испытания и опыт отечественного строительства
многоярусных высотных культовых и крепостных сооружений, позволяет
возводить здания большей высоты. Однако современное строительное
законодательство не допускает применения вертикальных деревянных
несущих конструкций для зданий средней и повышенной этажности, так как
они не отвечают требованиям долговечности и огнестойкости. По мере
разработки и массового внедрения технологических и дешевых способов
повышения био- и огнестойкости древесины предельная этажность зданий с
деревянными несущими конструкциями будет повышаться. В настоящее
время в зданиях выше двух этажей допустимо только выборочное
применение деревянных элементов. Например, для внутри-квартирных
перекрытий и лестниц в зданиях с квартирами, помещения которых
размещены в двух уровнях, или для каркаса панелей наружных ненесущих
стен с обшивками из листовых материалов.

41.

Существует несколько строительных систем зданий с несущими стенами или каркасом из дерева.
Традиционная — с несущими рублеными стенами из уложенных по периметру стен горизонтальных рядов
(«венцов») бревен.
Ряд индустриальных систем:
брусчатая — с несущими стенами из брусьев квадратного или прямоугольного сечения,
каркасная
каркасно-обшивная с заполнением пространства между стойками каркаса утеплителем и обшивками на стройке
(каркасно-щитовая с заполнением пространства между стойками каркаса щитами заводского производства),
бескаркасные
щитовая
панельная.
Традиционная система имеет ограниченное применение. Ее используют только в богатых лесом районах.
Брусчатая, каркасно-обшивная, каркасно-щитовая, щитовая и панельная системы представляют собой
последовательные этапы индустриализации массового деревянного домостроения. На современном этапе
развития строительной техники они уступили место экономически эффективным и индустриальным
панельным клеефанерным конструкциям. Панели высотой в этаж и длиной от 2,4 до 6 м имеют
деревянный каркас, обшивки из водостойкой фанеры (снаружи), древесностружечных плит (изнутри) и
эффективный утеплитель.
Затраты пиломатериалов на строительство панельных зданий в 2,6 раза ниже, чем из брусчатые дома.
Сроки возведения одноэтажного одноквартирного панельного дома составляют всего 2,5—2 рабочих
смены. Эксплуатационные качества наружных ограждений панельных зданий значительно выше, чем
каркасно-обшивных или щитовых, благодаря малой протяженности стыков сборных элементов и
практической воздухонепроницаемости обшивок.
English     Русский Правила